Loading

“有禮生活約章”青少年學生書法賽逾千學生揮毫競藝

市政署
2025-07-14 18:06
  • 出席嘉賓與評審合照

  • 參賽學生靜心書寫發揮水準完成作品

  • 嘉賓們到賽場支持及觀賞比賽

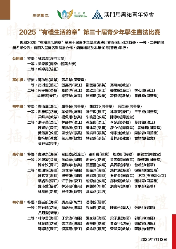
  • “有禮生活約章”第三十屆青少年學生書法比賽---前三獲獎名單"

未能播放Youtube視頻

由市政署、澳門馬黑祐青年協會舉辦的“有禮生活約章第三十屆青少年學生書法比賽”已於七月十二日在澳門坊眾學校(中學部)舉行,四十八間本澳學校逾千名學生參賽。今屆書法比賽以“有禮生活約章”為主題,推動青少年在日常生活中奉行有禮生活,同時傳承中國書法藝術,弘揚中華優秀傳統文化。

比賽分別設公開組、高中組、初中組、高小組及初小組共五個組別,以現場書寫作為比賽方式,在限定時間內即席揮毫交卷。參賽學生均靜心書寫,發揮水準完成作品,賽後隨即由評審團進行評選,經嚴謹評審後五個組別作品名次順利誕生,最後選出各組別特優獎、一等獎、二等獎等(得獎名單詳見附圖)。另外,入選獎名單則於七月廿五日在市政署公民教育資訊網、澳門街坊會聯合總會網頁、公民教育樂之家Facebook及澳門馬黑祐青年協會Facebook公佈。

市政署市政管理委員會委員譚惠芳、市政諮詢委員會委員徐承康、戴嘉萍、街坊總會負責人梁鴻細、張淑玲、馬黑祐居民聯誼會負責人周宜心、吳業強、蘇祥基、劉紹斌、許文䘵、洪偉東等,聯同青洲坊眾互助會負責人鄭海輝、評審團莫華基、歐耀南、陳步鵬、李鴻標、何麗嬋、李錦華、李國光與學校代表梁滿棠、門禹含等嘉賓到賽場支持及觀賞比賽。

是次比賽之頒獎禮及作品展,將分別於本年十月及十一月舉行,具體日期及獲獎名單以主辦單位公佈為準。


訂閱新聞局Telegram政府新聞頻道:https://t.me/macaogcs,即時接收最新消息。
訂閱頻道
澳門特別行政區政府新聞局 Facebook
澳門特別行政區政府新聞局 Facebook
澳門特別行政區政府新聞局 官方微信
澳門特別行政區政府新聞局 官方微信
微信訂閱號:澳門政府資訊 澳門政府資訊
微信訂閱號:澳門特區發佈 澳門特區發佈
澳門特別行政區政府新聞局 政府新聞頻道
澳門特別行政區政府新聞局 政府新聞頻道
已複製連結
跳到頁面頂部