Loading

5月23日凌晨1時起新增及取消對曾到內地相關區域人士的防疫措施

新型冠狀病毒感染應變協調中心
2022-05-22 22:00
  • 第277/A/SS/2022號

  • 第278/A/SS/2022號

未能播放Youtube視頻

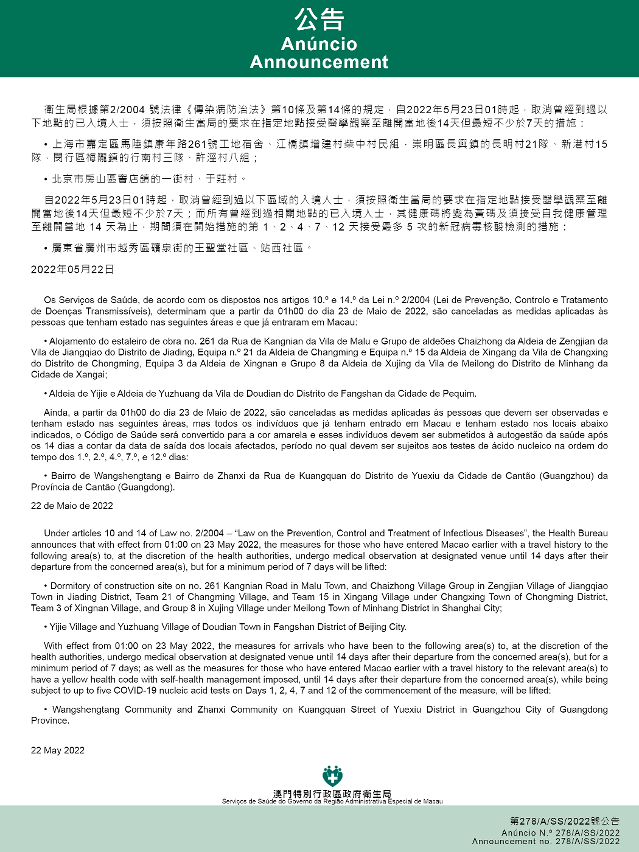
新型冠狀病毒感染應變協調中心(下稱應變協調中心)宣佈,因應內地的疫情變化,衛生局根據第2/2004號法律《傳染病防治法》第10條和第14條的規定,自2022年5月23日凌晨1時起,所有曾經到過以下地點的入境及已入境人士,須按照衛生當局的要求在指定地點接受醫學觀察至離開當地後14天但最短不少於7天:

  • 天津市濱海新區漢沽街道的漢源里9號樓、金谷里32號樓;東麗區金鐘街金鐘新城41號樓2門、3門、4門,萬新街嘉春園小區20號樓;南開區興南街鳳儀園小區1號樓,向陽路街芥園里小區2號樓3門,體育中心街立達公寓B樓,廣開街懷仁里小區8號樓;紅橋區三條石街的千吉花園11號樓、海河華鼎公寓3號樓;河東區大王莊街道逗號公寓,唐家口街道金色家園小區15號樓4門-6門,上杭路街道逸品軒16號樓,春華街道的秋實園小區5號樓3門-5門、星光園6號樓;河西區大營門街祺壽里21門,尖山街光明里1門,陳塘莊街泰山里85門,掛甲寺街海景雅苑8號樓2門;河北區江都路街惠山里31門,月牙河街靖辰公寓的1號樓、2號樓5門,鴻順里街的諾德雅居1號樓、日昇里2號樓,寧園街的賽園里的1號樓及院內平房、珍園里34—39門,光復道街的琴海公寓4號樓、昌海公寓7號樓、林新公寓3號樓、6號樓、嘉海花園3號樓、北斗花園6號樓;和平區南市街多倫道同方花園7號樓,新興街雲漢樓1門、2門;津南區雙林街萬科仕林苑34號樓,葛沽鎮榮水園C區95號樓,小站鎮潤淼佳苑24號樓,雙新街香雪苑17號樓;西青區西營門街夏茵里小區2號樓1、2、3門。

自2022年5月23日凌晨1時起,所有曾經到過以下區域的入境人士,須按照衛生當局的要求在指定地點接受醫學觀察至離開當地後14天但最短不少於7天;而所有曾經到過相關地點的已入境人士,其健康碼將變為黃碼及須接受自我健康管理至離開當地 14 天為止,期間須在開始措施的第 1、2、4、7、12 天接受最多 5 次的新冠病毒核酸檢測:

  • 天津市濱海新區漢沽街道的漢源裡1號樓至8號樓、10號樓、金谷里26號樓至29號樓、31號樓、33號樓、34號樓、52號樓、54號樓;東麗區金鐘街的金鐘新城41號樓1門、5門、6門、1號樓4門、徐莊子平房區(含中社區、中區、前街,除封控區外),萬新街嘉春園小區7號樓、9號樓、10號樓、19號樓;南開區興南街鳳儀園小區(除1號樓),學府街照湖里小區2、4號樓,向陽路街芥園里小區2號樓(除3門外),體育中心街立達公寓A、C、D、E、F、H樓,廣開街懷仁里小區4、5、6、7號樓;紅橋區三條石街的千吉花園10號樓、海河華鼎公寓1號樓、2號樓、4號樓;河東區唐家口街道金色家園小區(15號樓4門-6門除外),上杭路街道逸品軒(16號樓除外),春華街道的秋實園小區4號樓、5號樓1門和2門、6號樓-9號樓、星光園(6號樓除外);河西區大營門街祺壽里20門、22門,尖山街光明里3門、3門增1門、3門增2門,陳塘莊街泰山里87門,掛甲寺街海景雅苑8號樓1門;河北區月牙河街靖辰公寓(封控區除外),鴻順里街的諾德雅居(封控區除外)、日升里(封控區除外),江都路街惠山里(除封控區),寧園街賽園里2、3號樓(除封控區),建昌道街橋園里(除封控區),光復道街的旺海國際公寓、琴海公寓(除封控區)、昌海公寓(除封控區)、林庭公寓、林新公寓(除封控區)、嘉海花園1、2、4號樓和3號樓底商、北斗花園(除1、2、6號樓),寧園街珍園里(除封控區);和平區南市街多倫道同方花園(除7號樓),新興街津中里13號門、15號門;津南區雙林街萬科仕林苑除34號樓以外區域,葛沽鎮榮水園C區除95號樓以外區域,小站鎮潤淼佳苑除24號樓以外區域,雙新街香雪苑除17號樓以外區域;西青區西營門街夏茵里小區(除2號樓1、2、3門)。

自2022年5月23日凌晨1時起,所有離開以下地點不足14天的入境人士和已入境人士,應留意自身健康狀況,期間健康碼不變黃色,但應主動按第1、4、7天的時序接受核酸檢測:

  • 天津市河北區其他區域。

自2022年5月23日凌晨1時起,取消曾經到過以下地點的已入境人士,須按照衛生當局的要求在指定地點接受醫學觀察至離開當地後14天但最短不少於7天的措施:

  • 上海市嘉定區馬陸鎮康年路261號工地宿舍、江橋鎮增建村柴中村民組,崇明區長興鎮的長明村21隊、新港村15隊,閔行區梅隴鎮的行南村三隊、許涇村八組;
  • 北京市房山區竇店鎮的一街村、于莊村。

自2022年5月23日凌晨1時起,取消曾經到過以下區域的入境人士,須按照衛生當局的要求在指定地點接受醫學觀察至離開當地後14天但最短不少於7天;而所有曾經到過相關地點的已入境人士,其健康碼將變為黃碼及須接受自我健康管理至離開當地 14 天為止,期間須在開始措施的第 1、2、4、7、12 天接受最多 5 次的新冠病毒核酸檢測的措施:

  • 廣東省廣州市越秀區礦泉街的王聖堂社區、站西社區。

應變協調中心提醒,目前本澳有關中國內地特定區域的防疫措施包括:

  1. 離開相關地點21天內留意自身健康狀況,出現任何新冠病毒感染疑似症狀人士須立即就醫及接受核酸檢測;
  2. 離開相關地點14天內的入境人士和已入境人士,留意自身健康狀況,期間健康碼不變黃色,但應主動按第1、4、7天的時序接受核酸檢測;
  3. 曾經到過相關地點的入境人士,須在指定地點接受醫學觀察至離開當地後14天,但最短不少於7天;
  4. 曾經到過相關地點的已入境人士,亦須在澳門健康碼上如實作出相應申報及接受相應的防疫措施,要求如下:
  1. 健康碼將變為黃碼及須接受自我健康管理至離開當地14天為止,期間須按第1、2、4、7、12天的時序接受核酸檢測;
  2. 須在指定地點接受醫學觀察至離開當地後14天,但最短不少於7天(請立即透過諮詢求助平臺https://www.ssm.gov.mo/covidq或致電:+853 28700800以便安排醫學觀察)。

注: 免費核酸檢測預約連結為:https://app.ssm.gov.mo/mandatoryrnatestbook。核酸檢測結果不會上載至澳門健康碼,亦不可作為出入境用途。如以自費方式接受核酸檢測,亦須在上述連結中作出登記才能按時解除黃碼鎖定。

澳門特區採取和中國內地特定區域有關的防疫措施表格,可進入以下連結查閱最新資訊:https://www.ssm.gov.mo/apps1/gcs/medobs/ch

應變協調中心呼籲,市民前往外地應留意當地疫情發展,在抗疫常態下,仍須堅持戴口罩,嚴格做好和執行各項防疫措施,保持距離,避免人流聚集;與此同時,因疫苗可有效預防新冠病毒肺炎,有效減少自身感染、重症和死亡風險,築起免疫屏障,保護自己及家人,故現階段應有序地預約接種疫苗,而即使已接種疫苗,亦應避免前往高風險地區,如必須前往,應在完成初種系列及加強劑疫苗後14天,待身體產生足夠的免疫力後才前往,以減少感染的風險。


訂閱新聞局Telegram政府新聞頻道:https://t.me/macaogcs,即時接收最新消息。
訂閱頻道
澳門特別行政區政府新聞局 Facebook
澳門特別行政區政府新聞局 Facebook
澳門特別行政區政府新聞局 官方微信
澳門特別行政區政府新聞局 官方微信
微信訂閱號:澳門政府資訊 澳門政府資訊
微信訂閱號:澳門特區發佈 澳門特區發佈
澳門特別行政區政府新聞局 政府新聞頻道
澳門特別行政區政府新聞局 政府新聞頻道
已複製連結
跳到頁面頂部