Loading

十五运会澳门赛区3人篮球和空手道运行测试门票6月18日起免费派发

第十五届全国运动会及全国第十二届残疾人运动会暨第九届特殊奥林匹克运动会澳门赛区筹备办公室
2025-06-17 19:05
  • 3人篮球

  • 空手道_簡

  • 门票派发详情

未能播放Youtube视频

十五运会及残特奥会澳门赛区筹备办公室将于6月21及22日举行十五运会澳门赛区3人篮球及空手道运行测试,两个项目运行测试将分别在澳门东亚运动会体育馆A馆及澳门综艺馆同期进行,门票将于6月18日起向公众免费派发,欢迎市民及旅客进场观赏。

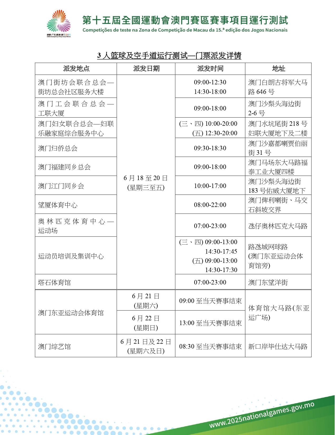
有意索取门票的人士可于6月18至20日期间,在以下指定地点的开放时间内免费领取门票,亦可在比赛日(6月21、22日)直接前往澳门东亚运动会体育馆及澳门综艺馆取票(详情请见附表),每人每次限取门票2张,不设划位,派完即止,持票人士可于开赛前一小时进场,入场时须留意门票条款,并按工作人员指引有序进场。

是次3人篮球运行测试由珠海、中山、江门及澳门男、女子各4队篮球队作赛,以小组赛和淘汰赛进行节奏明快的3x3篮球赛事,而空手道将由本澳运动员同场竞技,累积宝贵的实战经验。

本次项目运行测试继续按正赛标准进行,而两个项目运行测试同步举行将进一步对各参与筹备部门作出压力测试,模拟年底运动会期间不同赛事同期进行的情况,让各部门做好充份准备迎接正式赛事。

如欲参阅更多赛事资料,可浏览赛事官方网页www.2025nationalgames.gov.mo。同时,欢迎关注“第十五届全运会澳门赛区”Facebook专页及“全运会残特奥澳门赛区”微信公众号。


订阅新闻局Telegram政府新闻频道:https://t.me/macaogcs,即时接收最新消息。
订阅频道
澳门特别行政区政府新闻局 Facebook
澳门特别行政区政府新闻局 Facebook
澳门特别行政区政府新闻局 官方微信
澳门特别行政区政府新闻局 官方微信
微信订阅号:澳门政府信息 澳门政府资讯
微信订阅号:澳门特区发布 澳门特区发布
澳门特别行政区政府新闻局 政府新闻频道
澳门特别行政区政府新闻局 政府新闻频道
已复制连结
跳转到页面顶部