Loading

7月31日凌晨1时起新增及取消对曾到内地相关区域人士的防疫措施

新型冠状病毒感染应变协调中心
2022-07-30 19:29
  • 第342/A/SS/2022号

  • 第343/A/SS/2022号

未能播放Youtube视频

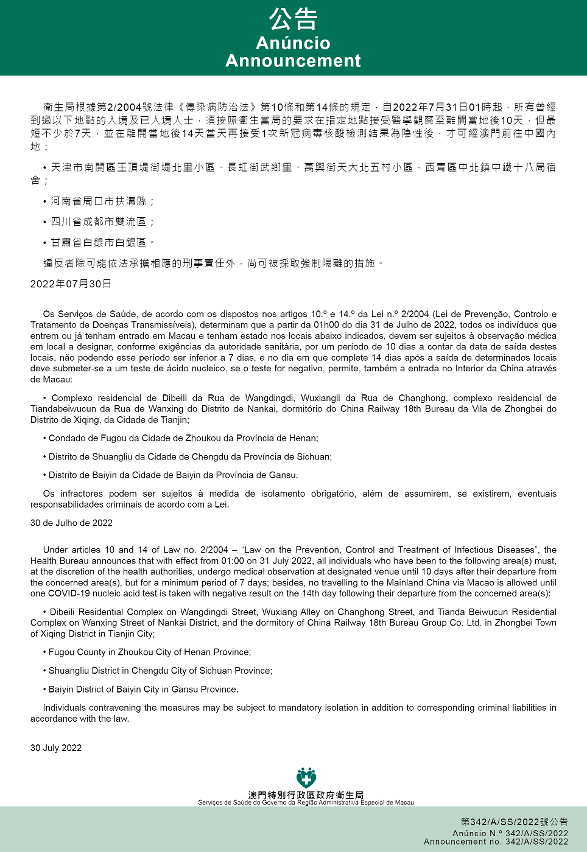
新型冠状病毒感染应变协调中心(下称应变协调中心)宣布,因应内地的疫情变化,卫生局根据第2/2004号法律《传染病防治法》第10条和第14条的规定,自2022年7月31日凌晨1时起,所有曾经到过以下地点的入境及已入境人士,须按照卫生当局的要求在指定地点接受医学观察至离开当地后10天,但最短不少于7天,并在离开当地后14天当天再接受1次新冠病毒核酸检测结果为阴性后,才可经澳门前往中国内地:

  • 天津市南开区王顶堤街堤北里小区、长虹街武乡里、万兴街天大北五村小区,西青区中北镇中铁十八局宿舍;
  • 河南省周口市扶沟县;
  • 四川省成都市双流区;
  • 甘肃省白银市白银区。

自2022年7月31日凌晨1时起,取消曾经到过以下地点的入境及已入境人士,须按照卫生当局的要求在指定地点接受医学观察至离开当地后10天,但最短不少于7天,并在离开当地后14天当天再接受1次新冠病毒核酸检测结果为阴性后才可经澳门前往中国内地的措施:

  • 上海市普陀区桃浦镇,宝山区罗店镇,浦东新区浦兴路街道;
  • 江西省南昌市经济技术开发区;
  • 河南省郑州市金水区,安阳市滑县;
  • 甘肃省兰州市西固区、安宁区、永登县,白银市会宁县。

应变协调中心表示,目前本澳有关中国内地特定区域的防疫措施包括:

  1. 离开相关地点14天内留意自身健康状况,出现任何新冠病毒感染疑似症状人士须立即就医及接受核酸检测;
  2. 离开相关地点14天内的入境人士和已入境人士,留意自身健康状况,期间健康码不变黄色,但应主动按第1、4、7天的时序接受核酸检测;
  3. 曾经到过相关地点的入境人士,须在指定地点接受医学观察至离开当地后10天,但最短不少于7天,并在离开当地后14天当天再接受1次新冠病毒核酸检测结果为阴性后,才可经澳门前往中国内地;
  4. 曾经到过相关地点的已入境人士,亦须在澳门健康码上如实作出相应申报及接受相应的防疫措施,要求如下:
  1. 健康码将变为黄码及须接受自我健康管理至离开当地14天为止,期间须按第1、2、4、7、12天的时序接受核酸检测;
  2. 须在指定地点接受医学观察至离开当地后10天,但最短不少于7天,并在离开当地后14天当天再接受1次新冠病毒核酸检测结果为阴性后,才可经澳门前往中国内地。(请立即透过咨询求助平台https://www.ssm.gov.mo/covidq或致电:+853 28700800以便安排医学观察)。

注: 免费核酸检测预约连结为:https://app.ssm.gov.mo/mandatoryrnatestbook。核酸检测结果不可作为出入境用途。如以自费方式接受核酸检测,亦须在上述连结中作出登记才能按时解除黄码锁定。

澳门特区采取和中国内地特定区域有关的防疫措施表格,可进入以下连结查阅最新资讯:https://www.ssm.gov.mo/apps1/gcs/medobs/ch

应变协调中心呼吁,市民前往外地应留意当地疫情发展,须坚持戴口罩,严格做好和执行各项防疫措施,保持距离,避免人流聚集;与此同时,因疫苗可有效预防新冠病毒肺炎,有效减少自身感染、重症和死亡风险,筑起免疫屏障,保护自己及家人,故现阶段应有序地预约接种疫苗,而即使已接种疫苗,亦应避免前往高风险地区,如必须前往,应在完成初种系列及加强剂疫苗后14天,待身体产生足够的免疫力后才前往,以减少感染的风险。


订阅新闻局Telegram政府新闻频道:https://t.me/macaogcs,即时接收最新消息。
订阅频道
澳门特别行政区政府新闻局 Facebook
澳门特别行政区政府新闻局 Facebook
澳门特别行政区政府新闻局 官方微信
澳门特别行政区政府新闻局 官方微信
微信订阅号:澳门政府信息 澳门政府资讯
微信订阅号:澳门特区发布 澳门特区发布
澳门特别行政区政府新闻局 政府新闻频道
澳门特别行政区政府新闻局 政府新闻频道
已复制连结
跳转到页面顶部