Loading

Ajustamento de medidas antiepidémicas de entrada para estrangeiros provenientes do Interior da China, a partir das 00h00 de 22 de Agosto

Centro de Coordenação de Contingência do Novo Tipo de Coronavírus
2022-08-20 23:32
  • Anúncio n.º 388/A/SS/2022

The Youtube video is unavailable

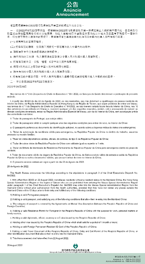
O Centro de Coordenação de Contingência do Novo Tipo de Coronavírus dos Serviços de Saúde anunciou que, tendo em consideração as necessidades reais de Macau e a avaliação do risco das evoluções epidémicas em respectivos países, os Serviços de Saúde emitem o anúncio n.º 388/A/SS/2022, nos termos do n.º 3 do Despacho do Chefe do Executivo n.º 64/2022:

A partir das 00H00 do dia 22 de Agosto de 2022, os não residentes que não tenham a qualidade de residentes do Interior da China, Região Administrativa Especial de Hong Kong ou Região de Taiwan, e que não tenham estado em outras regiões fora do Interior da China nos 10 dias anteriores à sua entrada e reúnam qualquer um dos requisitos para poder regressar ao Interior da China, sem necessidade de solicitação de visto, podem, sob o pressuposto de cumprir as demais condições de entrada, entrar na RAEM por via do Interior da China, sem autorização prévia das autoridades sanitárias. Os portadores de passaporte de Portugal válido, não necessitam de reunir as condições para poderem regressar ao Interior da China, podendo também, sob o pressuposto de cumprir as demais condições de entrada, entrar na RAEM pelo Interior da China, sem autorização prévia das autoridades sanitárias.

De acordo com o Despacho do Chefe do Executivo n.º 64/2022, é proibida a entrada na RAEM dos residentes não locais que não sejam residentes do Interior da China, da Região Administrativa Especial de Hong Kong e da região de Taiwan, mas os Serviços de Saúde podem ainda dispensar, a título excepcional, o cumprimento da respectiva medida por parte de determinadas pessoas ou determinado grupo de pessoas.

Nos termos dos anúncios n.os 313/A/SS/2022, 320/A/SS/2022 e 388/A/SS/2022, os não residentes sem a qualidade de residente do Interior da China, da Região Administrativa Especial de Hong Kong ou da Região de Taiwan, podem, sob o pressuposto de cumprir as demais condições de entrada, entrar na RAEM através do Interior da China, sem a autorização prévia da autoridade sanitária, desde que reúnem uma das seguintes condições:

1. Titular de passaporte de Portugal válido;

2. Titular de passaporte válido, e reunindo qualquer um dos seguintes requisitos para permanecer de forma permanente em Macau:

  1. Documento comprovativo relativo à concessão de “autorização de residência” válida ou “autorização especial de permanência” emitido pelo Corpo de Polícia de Segurança Pública;
  2. Titular de Título de Identificação de Trabalhador Não Residente ou “Título de Entrada Para Fins de Trabalho”;
  3. Titular de “Autorização de Contratação de Trabalhadores Não-residentes Especializados” emitida pela Direcção dos Serviços para os Assuntos Laborais e possuam o “Talão de Documento de Requerimento”, emitido após a aprovação da apreciação preliminar de “Autorização de Permanência na Qualidade de Trabalhador” do Corpo de Polícia de Segurança Pública;
  4. Titular de “Autorização Especial de Permanência” de membros do agregado familiar de trabalhadores não residentes especializados.

3. Titular de passaporte válido e cumprir qualquer uma das seguintes condições para entrar de novo, no Interior da China:

  1. O passaporte pertence ao documento de identificação, aplicável no acordo sobre a dispensa mútuo de vistos sino-estrangeiros;
  2. Titular de autorização de residência válida para estrangeiros na República Popular da China, no âmbito do trabalho, assuntos pessoais ou reunião familiar;
  3. Titular de vistos diplomáticos válidos, oficiais, de cortesia, do tipo C da República Popular da China;
  4. Titular de outros vistos da República Popular da China, com validade igual ou, superior a 1 mês;
  5. Titular de Bilhete de Identidade de Residência Permanente da República Popular da China, para estrangeiros dentro do prazo de validade;
  6. Titular de documento válido de viagem da República Popular da China, de Salvo-conduto válido de entrada e saída da República Popular da China ou outros documentos válidos, em que possam entrar de novo no Interior da China.

Subscreva “GCS RAEM – Plataforma de notícias do governo” no Telegram https://t.me/macaogcsPT para receber as últimas notícias do governo.
Inscrição
GCS RAEM Facebook
GCS RAEM Facebook
GCS RAEM Wechat Channel
GCS RAEM Wechat Channel
Wechat: informações do governo de Macau 澳門政府資訊
Wechat: divulgação da RAEM 澳門特區發佈
GCS RAEM Plataforma de notícias do governo
GCS RAEM Plataforma de notícias do governo
Link is copied.
Saltar para o topo da página