Loading

A partir da 01h00 do dia 1 de Agosto de 2022 implementação e cancelamento de medidas antiepidémicas para quem tenha estado em diversas áreas do Interior da China

Centro de Coordenação de Contingência do Novo Tipo de Coronavírus
2022-07-31 22:18
  • Anúncio n.º 344/A/SS/2022

  • Anúncio n.º 345/A/SS/2022

The Youtube video is unavailable

Tendo em consideração a evolução epidemiológica mais actualizada no Interior da China, os Serviços de Saúde, de acordo com os dispostos nos artigos 10.º e 14.º da Lei n.º 2/2004 (Lei de Prevenção, Controlo e Tratamento de Doenças Transmissíveis), determinam que a partir da 01h00 do dia 1 de Agosto de 2022, todos os indivíduos que entrem ou já tenham entrado em Macau e tenham estado nos locais abaixo indicados, devem ser sujeitos à observação médica em local a designar, conforme exigências da autoridade sanitária, por um período de 10 dias a contar da data de saída destes locais, não podendo esse período ser inferior a 7 dias, e no dia em que complete 14 dias após a saída de determinados locais devem submeter-se a um teste de ácido nucleico, se o teste for negativo, permite, também a entrada no Interior da China através de Macau:

  1. Zona de prestação de serviços de vida do Parque Industrial de Zhongbei da Vila de Zhongbei do Distrito de Xiqing da Cidade de Tianjin;
  2. Zona de demonstração de integração urbano-rural da Cidade de Kaifeng da Província de Henan;
  3. Subdistrito de Huangbei do Distrito de Luohu da Cidade de Shenzhen da Província de Guangdong;
  4. Condado de Ningming, Condado de Daxin da Região Autónoma de Guangxi Zhuang;
  5. Distrito de Jiangjin da Cidade de Chongqing.

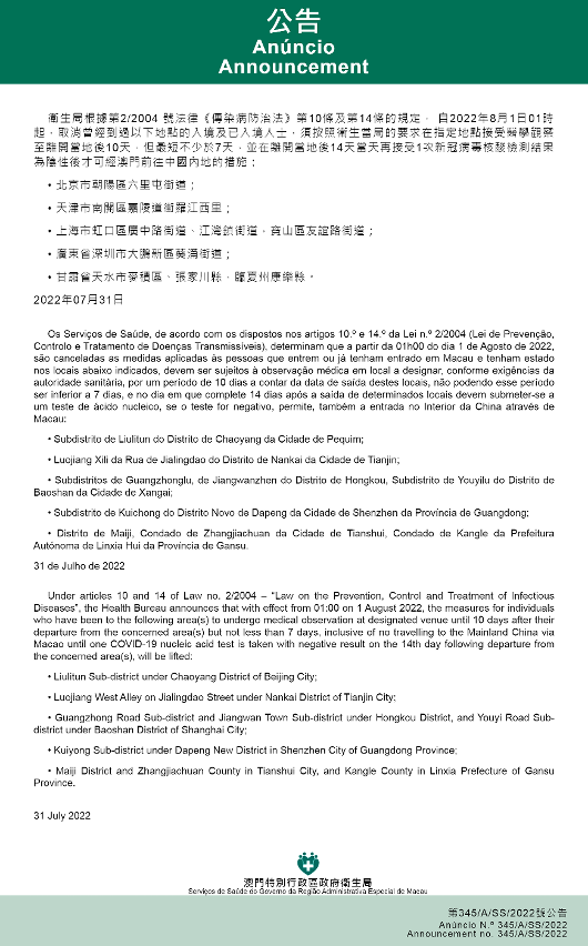
A partir da 01h00 do dia 1 de Agosto de 2022, são canceladas as medidas aplicadas às pessoas que entrem ou já tenham entrado em Macau e tenham estado nos locais abaixo indicados, devem ser sujeitos à observação médica em local a designar, conforme exigências da autoridade sanitária, por um período de 10 dias a contar da data de saída destes locais, não podendo esse período ser inferior a 7 dias, e no dia em que complete 14 dias após a saída de determinados locais devem submeter-se a um teste de ácido nucleico, se o teste for negativo, permite, também a entrada no Interior da China através de Macau:

  1. Subdistrito de Liulitun do Distrito de Chaoyang da Cidade de Pequim;
  2. Luojiang Xili da Rua de Jialingdao do Distrito de Nankai da Cidade de Tianjin;
  3. Subdistritos de Guangzhonglu, de Jiangwanzhen do Distrito de Hongkou, Subdistrito de Youyilu do Distrito de Baoshan da Cidade de Xangai;
  4. Subdistrito de Kuichong do Distrito Novo de Dapeng da Cidade de Shenzhen da Província de Guangdong;
  5. Distrito de Maiji, Condado de Zhangjiachuan da Cidade de Tianshui, Condado de Kangle da Prefeitura Autónoma de Linxia Hui da Província de Gansu.

O Centro de Coordenação alerta as pessoas para as actuais medidas de prevenção da epidemia em Macau em relação a todos estes locais:

  1. Os indivíduos que tenham saído dos locais afectados há menos de 14 dias devem estar atentos ao seu estado de saúde e caso manifestem quaisquer sintomas suspeitos de infecção da COVID-19 devem recorrer de imediato ao médico e serem submetidos ao teste de ácido nucleico;
  2. Indivíduos que entrem e já tenham entrado em Macau, mas que tenham saído dos locais afectados há menos de 14 dias, devem estar atentos ao seu estado de saúde e ser sujeitos a testes de ácido nucleico por iniciativa própria, na ordem temporal de 1.º, 4.º e 7.º dias, e o Código de Saúde deles não será convertido para a cor amarela durante esse período;
  3. Indivíduos que tenham estado em determinados locais afectados e que entrem em Macau, devem ser sujeitos à observação médica em local a designar por um período de 10 dias a contar da data de saída destes locais, não podendo esse período ser inferior a 7 dias, e no dia em que complete 14 dias após a saída de determinados locais devem submeter-se a um teste de ácido nucleico, se o teste for negativo, permite, também a entrada no Interior da China através de Macau;
  4. Indivíduos que tenham estado em determinados locais afectados e que já entraram em Macau, devem prestar declarações verdadeiras no Código de Saúde de Macau e ser sujeitos às devidas medidas de prevenção da epidemia, conforme as exigências seguintes:
  1. O Código de Saúde será convertido para a cor amarela e esses indivíduos devem ser submetidos à autogestão da saúde após os 14 dias a contar da data de saída dos locais afectados, período no qual devem ser sujeitos aos testes de ácido nucleico na ordem do tempo dos 1.º, 2.º, 4.º, 7.º, e 12.º dias;
  2. Devem ser sujeitos à observação médica em local a designar por um período de 10 dias a contar da data de saída destes locais, não podendo esse período ser inferior a 7 dias, e no dia em que complete 14 dias após a saída de determinados locais devem submeter-se a um teste de ácido nucleico, se o teste for negativo, permite, também a entrada no Interior da China através de Macau. (Para uma organização da observação médica, é favor consultar a plataforma de apoio https://www.ssm.gov.mo/covidq ou ligar para o telefone: + 853 28700800).

Nota: A ligação para a marcação do teste gratuito de ácido nucleico é: https://app.ssm.gov.mo/mandatoryrnatestbook. Os resultados dos testes de ácido nucleico gratuitos não serão disponibilizados no Código de Saúde de Macau e não serão utilizados para entrada e saída de Macau. Se o teste do ácido nucleico for efectuado a expensas próprias, deve ainda ser efectuado o registo na referida ligação para que a restrição ao Código de Saúde amarelo seja levantada a tempo.

A tabela completa sobre as medidas antiepidémicas impostas pela RAEM para determinadas áreas do Interior da China, pode ser consultada através do seguinte link: https://www.ssm.gov.mo/apps1/gcs/medobs/pt.

O Centro de Coordenação e Contingência apela a todos os residentes para adoptem medidas preventivas ao viajar para o exterior e prestem atenção ao desenvolvimento da epidemia nos locais onde se encontram.

Mesmo perante a actual situação epidémica que se vive em Macau ainda é necessário insistir no uso de máscaras, implementar de forma rigorosa várias medidas de prevenção de epidemia, manter distância e evitar multidões.

Ao mesmo tempo, volta-se a apelar que de modo organizado e atempado as pessoas devem administrar o mais rapidamente possível a vacina, pois este é o único meio que de forma mais eficaz pode prevenir a pneumonia causada pelo novo tipo de coronavírus e reduzir efectivamente o risco de infecção, os casos graves e evitar em algumas situações a morte, para construir uma barreira imunológica que proteja todos os residentes, os seus familiares e Macau.

A vacinação deve ser programada de forma ordenada nesta fase. As pessoas que já foram vacinadas devem, ainda, evitar deslocações às áreas de alto risco. Em caso de necessidade, só devem deslocar-se a essas áreas decorridos 14 após a administração das vacinas da fase inicial, assim como da vacina de reforço para que o corpo desenvolva imunidade suficiente para reduzir a risco de infecção.


Subscreva “GCS RAEM – Plataforma de notícias do governo” no Telegram https://t.me/macaogcsPT para receber as últimas notícias do governo.
Inscrição
GCS RAEM Facebook
GCS RAEM Facebook
GCS RAEM Wechat Channel
GCS RAEM Wechat Channel
Wechat: informações do governo de Macau 澳門政府資訊
Wechat: divulgação da RAEM 澳門特區發佈
GCS RAEM Plataforma de notícias do governo
GCS RAEM Plataforma de notícias do governo
Link is copied.
Saltar para o topo da página