Loading

十五运会澳门赛区项目运行测试门票6月11日起免费派发

第十五届全国运动会及全国第十二届残疾人运动会暨第九届特殊奥林匹克运动会澳门赛区筹备办公室
2025-06-10 15:35
  • 赛程

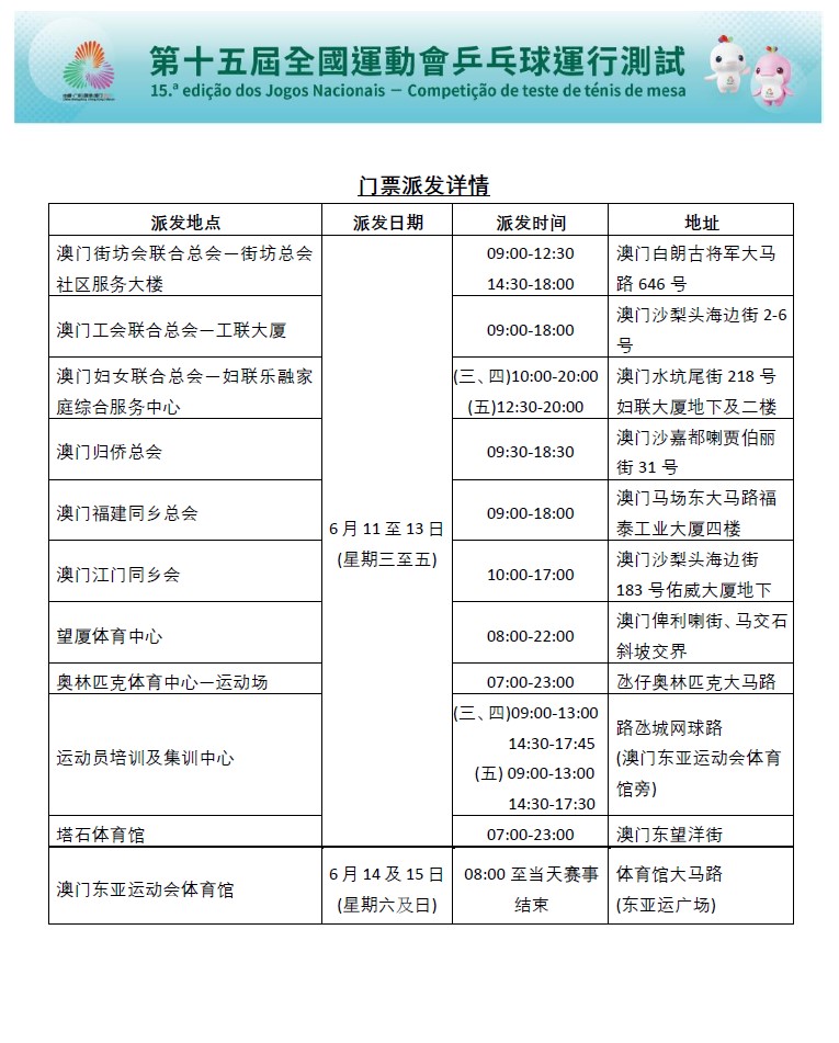
  • 门票派发详情

未能播放Youtube视频

第十五届全国运动会澳门赛区乒乓球项目运行测试于6月14日及6月15日在澳门东亚运动会体育馆A馆举行,活动由十五运会及残特奥会澳门赛区筹备办公室主办,澳门乒乓总会协办,是次参赛的选手均为澳门运动员。门票将于6月11日起开放派发,公众可免费领取,欢迎市民及旅客齐来支持本澳运动健儿,共同迎接十五运会的到来。

乒乓球项目运行测试将于6月14日及6月15日连续两天举行,赛事于每日上午九时开始,持票人士可在比赛开始前一小时入场。为方便市民和旅客领取门票,有兴趣人士可于6月11日至13日在指定地点的开放时间内领取免费门票(详情请见附表),每人每次限取2张门票,或在比赛日(6月14日及15日)上午八时起至当天赛事结束,在澳门东亚运动会体育馆现场领票处取票进场,项目运行测试门票均不设划位,派完即止。入场时请注意门票条款,并按工作人员指引有序进场。

是次参与乒乓球项目运行测试的运动员均为本澳运动员,将透过赛事累积宝贵的经验,同时展现本澳体育文化的活力。是次测试赛将延续模拟正式赛事时的整体流程,全面检视各个环节的筹备细节,包括竞赛组织、计时记分系统、场地设置、志愿者服务、接待安排、后勤保障、食品安全、体育展示、医疗救护、观众入场及安保工作等,联同各组委会成员部门和参与单位投入实践工作,为本年11、12月举行的全运会做好充份的准备。

如欲参阅更多赛事资料,可浏览赛事官方网页www.2025nationalgames.gov.mo。同时,欢迎关注“第十五届全运会澳门赛区”Facebook专页及“全运会残特奥澳门赛区”微信公众号。


订阅新闻局Telegram政府新闻频道:https://t.me/macaogcs,即时接收最新消息。
订阅频道
澳门特别行政区政府新闻局 Facebook
澳门特别行政区政府新闻局 Facebook
澳门特别行政区政府新闻局 官方微信
澳门特别行政区政府新闻局 官方微信
微信订阅号:澳门政府信息 澳门政府资讯
微信订阅号:澳门特区发布 澳门特区发布
澳门特别行政区政府新闻局 政府新闻频道
澳门特别行政区政府新闻局 政府新闻频道
已复制连结
跳转到页面顶部