跳至内容
A
A
A
简
目录
民防快讯
搜寻
首页
新闻
中央与特区
特区政务
区域合作
对外关系
政府服务
法律司法
廉政审计
经济财政
劳工就业
公共秩序
医疗卫生
民生福利
旅游文化
教育体育
城规基建
工程房屋
交通能源
环境气象
科技通讯
新闻传播
其他
新闻
全部
中央与特区
特区政务
区域合作
对外关系
政府服务
法律司法
廉政审计
经济财政
劳工就业
公共秩序
医疗卫生
民生福利
旅游文化
教育体育
城规基建
工程房屋
交通能源
环境气象
科技通讯
新闻传播
其他
图片
新闻图片
相聚此周
图片
全部
新闻图片
相聚此周
视频
图文包
专题新闻
施政报告
施政特写
横琴粤澳深度合作区
「一带一路」
粤港澳大湾区
一中心,一平台
专题新闻
全部
施政报告
施政特写
横琴粤澳深度合作区
「一带一路」
粤港澳大湾区
一中心,一平台
专题特写
GOV.MO
政府入口网站
一户通
部门网站
部门社交媒体目录
+ 更多
传媒资料
架构职能
新闻法规
服务承诺
刊物状况
澳门杂志
澳门年鉴
澳门相簿
采购资讯
澳门便览
登记服务
预约服务
开考通告
意见信箱
联络我们
搜寻
新闻显示模式
首页
新闻
中央与特区
特区政务
区域合作
对外关系
政府服务
法律司法
廉政审计
经济财政
劳工就业
公共秩序
医疗卫生
民生福利
旅游文化
教育体育
城规基建
工程房屋
交通能源
环境气象
科技通讯
新闻传播
其他
新闻
全部
中央与特区
特区政务
区域合作
对外关系
政府服务
法律司法
廉政审计
经济财政
劳工就业
公共秩序
医疗卫生
民生福利
旅游文化
教育体育
城规基建
工程房屋
交通能源
环境气象
科技通讯
新闻传播
其他
图片
新闻图片
相聚此周
图片
全部
新闻图片
相聚此周
视频
图文包
专题新闻
施政报告
施政特写
横琴粤澳深度合作区
「一带一路」
粤港澳大湾区
一中心,一平台
专题新闻
全部
施政报告
施政特写
横琴粤澳深度合作区
「一带一路」
粤港澳大湾区
一中心,一平台
专题特写
GOV.MO
政府入口网站
一户通
部门网站
部门社交媒体目录
+ 更多
传媒资料
架构职能
新闻法规
服务承诺
刊物状况
澳门杂志
澳门年鉴
澳门相簿
采购资讯
澳门便览
登记服务
预约服务
开考通告
意见信箱
联络我们
民防快讯
首页
新闻
公共秩序
公共秩序
繁
简
PT
EN
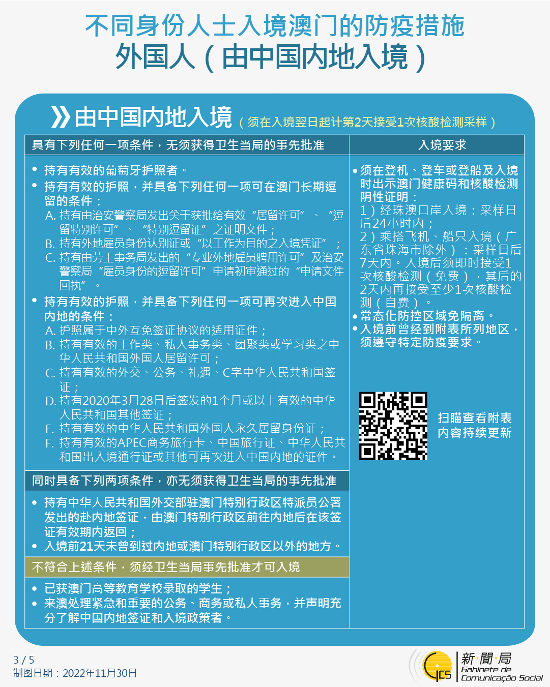
【图文包】最新入境澳门的防疫措施 (2022/11/30)
新闻局
2022-11-30 21:28
上一则
下一则
不同身份人士入境澳门的防疫措施
不同身份人士入境澳门的防疫措施
不同身份人士入境澳门的防疫措施
不同身份人士入境澳门的防疫措施
不同身份人士入境澳门的防疫措施
1
2
3
4
5
未能播放Youtube视频
不同身份人士入境澳门的防疫措施
繁体附表网址:https://www.ssm.gov.mo/apps1/gcs/medobs/ch
00:00
−00:00
上一则新闻
惩教管理局暂停探访在囚人及院生的服务至另行公布
下一则新闻
关于珠澳口岸出入境人员继续实施须持24小时内核酸检测阴性证明通关的通告
订阅新闻局
Telegram政府新闻频道:
https://t.me/macaogcs
,即时接收最新消息。
订阅频道
Facebook
Youtube
WeChat
Telegram
Weibo
澳门特别行政区政府新闻局
Facebook
澳门特别行政区政府新闻局
Facebook
澳门特别行政区政府新闻局
官方微信
澳门特别行政区政府新闻局
官方微信
澳门政府资讯
澳门特区发布
澳门特别行政区政府新闻局
政府新闻频道
澳门特别行政区政府新闻局
政府新闻频道
t.me/macaogcs
t.me/NCVMacao
抖音
今日头条
Instagram
电子报
RSS
已复制连结