Loading

专题特写

城市中的山林护理师

澳门杂志
155期
  • 山林修复第一期的好汉坡路段,可以看到新种植的树木躯干仍不算粗壮,但已有一定的高度。

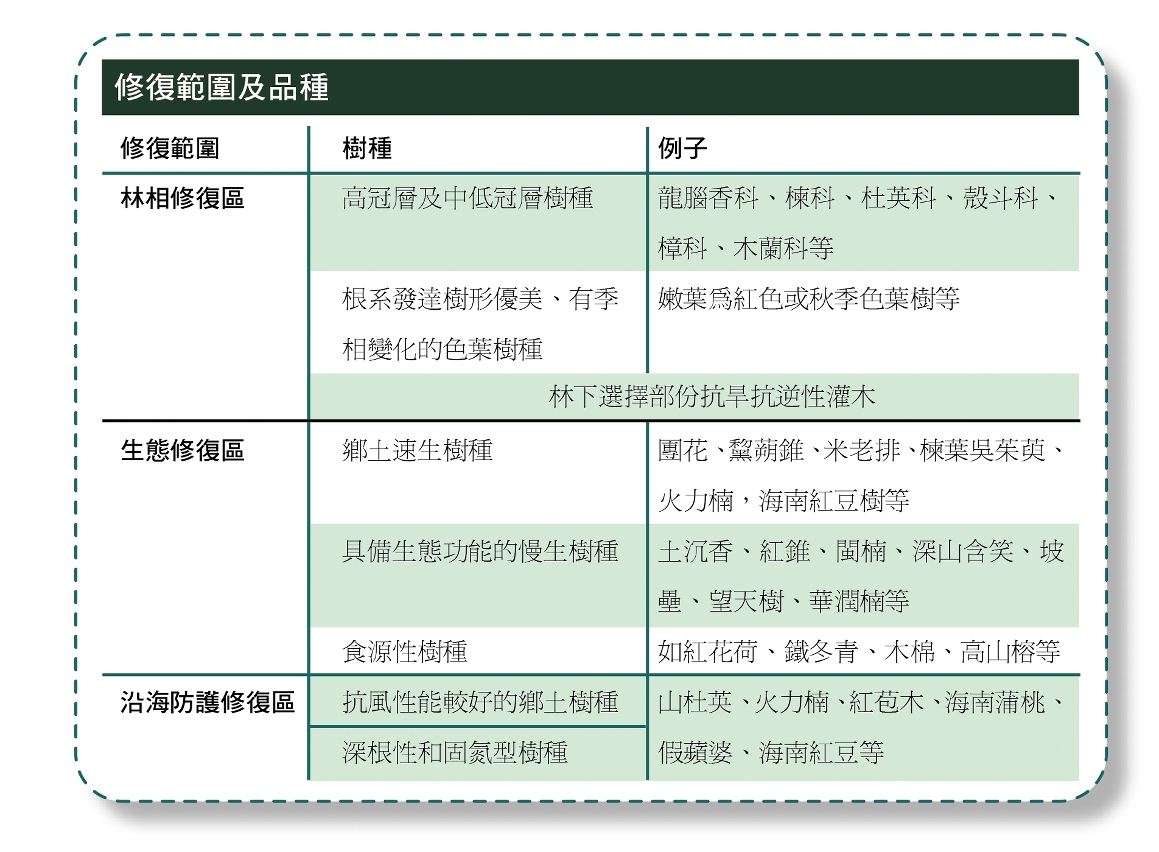
  • 修复范围及品种

  • 我们山林修复想要做到的效果,就是希望回复健康林相,让市民爬山时可以在树荫下乘凉,并促进生物多样性。 —— 陈述

  • 山林修复6大步骤

  • 藤本植物会藉攀附其他植物至树冠以摄取更多阳光,并覆盖其他植物,令其光照不足,难以进行光合作用,因而有碍生长,甚至死亡。

  • 工作人员于松山清理藤本植物、枯危树及外来入侵植物。

  • 白蚁侵蚀后的枯木,有倒塌的潜在危险,会被清除。

  • 当发现有潜在危险的枯树后,市政署的工作人员会在周围拉起封锁线,呼吁市民切勿靠近。

  • 市政署工作人员为方便进行和监测山林修复工作,继承前辈就地取材筑起山中作业的小路。

  • 从细小苗木开始种植,有助树木根系发展。

  • 山林修复时间线

未能播放Youtube视频
山林修复第一期的好汉坡路段,可以看到新种植的树木躯干仍不算粗壮,但已有一定的高度。
山林修复第一期的好汉坡路段,可以看到新种植的树木躯干仍不算粗壮,但已有一定的高度。

有些东西一直存在,就好像理所当然,不少澳门人喜欢在假日到路环行山,在山林中感受树荫下的凉风,享受大自然,但很少人深究这些树木的由来。事实上,这一片茂密的山林,并不全是自然生成,而是经过几代人的栽种而来。这些不会说话的植物,遵循自然节奏、枯荣有时,一些生长快速的树木,经过几十年的岁月,已进入衰退期。2017及2018年间,澳门先后经历天鸽、山竹超强台风吹袭,共有500公顷的山林受损严重,超过50多万株树木均受到不同程度损害。

为恢复澳门整体山林生态环境,市政署从2018年第4季起展开山林生态修复计划(下称「山林修复」),分阶段对各区的树木进行修复,迄今已完成5期的工作,共种植逾约12万多株、100个品种的苗木,而第6期工作现正进行中。

修复范围及品种
修复范围及品种

 

前人种树世代保育

从澳门路环步行径经好汉坡的方向往迭石塘山走,即使阳光普照的盛夏,在茂密的树荫下仍能感受到凉风,犹如置身于大自然所制造的「天然冷气」的空间。市政署园林绿化厅自然护理处高级技术员陈述边走边说:「这就是我们透过山林修复想要做到的效果,种植新的树木回复林相,让市民行山时可以在树荫下乘凉。」陈述凭一眼就能分辨山上的植物种类,如数家珍地逐一介绍。「这里的树全都是第1期所种植的树木,我们身处的这个位置,所有树木都于2017年被台风吹袭后倒塌一空,现在大约过了6年,已经重新回复成有树荫的环境。」

为了更有针对性地完成山林修复,市政署以「生态安全、景观自然」为山林修复建设理念,以生物多样性为选种策略的原则,在风灾后,邀请广东省林业科学研究院全面调研山林受损情况,按难度分简单、一般、困难三等级,将筛选的修复范围划分为林相修复、生态修复和沿海防护修复三大类,并根据所处的不同立地条件以及所要体现的功能,选择相应的树种,先易后难地分阶段对林相进行修复。

我们山林修复想要做到的效果,就是希望回复健康林相,让市民爬山时可以在树荫下乘凉,并促进生物多样性。                         —— 陈述
我们山林修复想要做到的效果,就是希望回复健康林相,让市民爬山时可以在树荫下乘凉,并促进生物多样性。 —— 陈述

澳门原生的土壤都属于贫瘠的矿物质土,主要成份为疏松含铁、无有机表层的花岗岩,只有一些零散的堆积土层,于低洼地带才有能用于耕作或造林的土壤。「上世纪80年代初,当时的市政厅开始在氹仔及路环进行多项种植工作,选择生长迅速,具固氮作用的树种如木麻黄、马尾松、台湾相思等等,藉此固定沙土、改善土壤。多亏前人种植适应能力较强的先锋树种,才令现在的工作不那么困难。」

陈述指出,先锋树种树龄一般只有30多年,生长超过10年后,便会慢慢出现树木枝条干枯的老化现象,因此山林修复工作会先逐一评估可保留的原有树种,再展开其他的后续工作。

山林修复6大步骤
山林修复6大步骤

 

眼前的绿未必美

陈述指向对面山坡说:「你看那边的山头绿油油一片连绵的植物,其实是蔓生的藤科植物,在它的覆盖下,往往是早已枯萎,甚至已遭白蚁蛀食的枯树,除去藤蔓后,就剩下光秃秃的山体。」他指出,山林作为一个整体,和人也有共同点,有时候人从外表看上去健康,但经检查后,就可能会发现周身问题。而藤本植物犹如山林植物的健康杀手,遇到有树木衰退或遇上虫害、枝叶衰退时,就会把握额外的日照快速生长。因此山林修复的工作,亦会包括清除藤蔓及防治害虫,工作人员一旦发现薇甘菊、葛藤等有害的藤科植物,会及时除治,并透过重植造林,持续修补等手段,复育山林生态及回复林相。至于白蚁,在自然界本来可以加速枯树分解,将营养回归土壤,但如果枯树靠近道路,则必须尽快根除,以免造成危险。若虫害面积较大,靠近新的种植区,亦会采取适当的防治措施。

藤本植物会藉攀附其他植物至树冠以摄取更多阳光,并覆盖其他植物,令其光照不足,难以进行光合作用,因而有碍生长,甚至死亡。
藤本植物会藉攀附其他植物至树冠以摄取更多阳光,并覆盖其他植物,令其光照不足,难以进行光合作用,因而有碍生长,甚至死亡。

陈述以藤本植物中的薇甘菊为例,他们现时主要以人手清除。清除地面上的薇甘菊时,只须将贴近地面的茎割断,然后移去并妥善弃置便可;至于攀附树上的薇甘菊,只要剪除至离地约3米的范围,其余高挂在树上的就会自然枯萎。由于薇甘菊在遮蔽的环境中,无论发芽和生长速度都会减慢,所以工作人员会采取清除后,再在原地种植树木和灌木的做法,营造遮蔽的环境,遏止它重新生长。「为确保所植树木能健康生长,初期须经常进行保养工作,以抑制藤本植物的重新生长。」可见照护植物是一件长期的工作。

工作人员于松山清理藤本植物、枯危树及外来入侵植物。
工作人员于松山清理藤本植物、枯危树及外来入侵植物。

「以第6期山林修复为例,因实施区域存在大量枯死树木,有白蚁危害的风险,市政署特选用一年到两年生、顶芽饱满、生长健壮、无病虫害的一级营养袋苗。植苗前须先泡苗,防治苗木受到白蚁啃食。」陈述补充,完成清理藤本植物和害虫防治后,会视乎周边林区情况展开植树的前期工作:开挖树穴、回填客土及进行土壤改善等,重新种植新的树木,保障澳门山林的生物多样性。

白蚁侵蚀后的枯木,有倒塌的潜在危险,会被清除。
白蚁侵蚀后的枯木,有倒塌的潜在危险,会被清除。
当发现有潜在危险的枯树后,市政署的工作人员会在周围拉起封锁线,呼吁市民切勿靠近。
当发现有潜在危险的枯树后,市政署的工作人员会在周围拉起封锁线,呼吁市民切勿靠近。

 

山林修复促澳生物多样性

健康山林栖地应包含草本、灌木、乔木,具备生物多样性。根据澳门环保局2022年《环境状况报告》数据显示,2018至2021年,澳门的两栖动物类、鱼类、爬行类的3类生物种类持平,而鸟类、哺乳类、昆虫类等3类生物种类均有上升,由此可见山林修复对促进澳门生物多样性有一定的成效。

市政署工作人员为方便进行和监测山林修复工作,继承前辈就地取材筑起山中作业的小路。
市政署工作人员为方便进行和监测山林修复工作,继承前辈就地取材筑起山中作业的小路。

「不同树种适合不同的动物栖息,也是花粉、花蜜和果子等食物的来源,山林修复种植逾100种适合华南地区成长的不同品种乡土树,这个做法能促进澳门山林的生物多样性,同时尽量兼顾功能性和观赏性。」陈述说,经持续多年的监察,苗木存活率逾9成,且生长良好,视乎品种及土地情况,快则3年、慢则5年,苗木就开始稳定生长并茁壮长成大树。

从细小苗木开始种植,有助树木根系发展。
从细小苗木开始种植,有助树木根系发展。

山林修复计划展开至今,已完成种植约12.5万株不同品种的苗木,目前仍没进行修复的山林,其树种组成较单一,很多为相思、木麻黄等速生树种。陈述说,虽然在历史上,这些树种对保护澳门的生态环境起到阶段性的作用,但由于已届衰退,以致难以抵抗台风等自然灾害的破坏,因此需要有计划性地逐步进行林分更新。「市政署已计划适时对澳门的山林进行评估,如有必要便会区域性地进行修复规划、设计以及招标程序。在我们展开上述工作前,市民可以于网上或新闻中瞭解相关资讯。」

山林修复时间线
山林修复时间线

 

文:郑美盈 图:故渺、市政署

 

 


订阅新闻局Telegram政府新闻频道:https://t.me/macaogcs,即时接收最新消息。
订阅频道
澳门特别行政区政府新闻局 Facebook
澳门特别行政区政府新闻局 Facebook
澳门特别行政区政府新闻局 官方微信
澳门特别行政区政府新闻局 官方微信
微信订阅号:澳门政府信息 澳门政府资讯
微信订阅号:澳门特区发布 澳门特区发布
澳门特别行政区政府新闻局 政府新闻频道
澳门特别行政区政府新闻局 政府新闻频道
已复制连结
跳转到页面顶部