Loading

環境保護局新增30項常用產品環保規格建議

環境保護局
2014-02-17 10:49
  • 80項產品環保規格建議

未能播放Youtube視頻

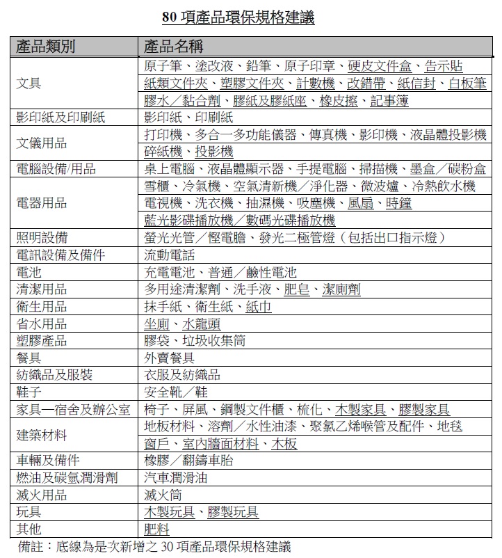
為持續推動環保採購綠色文化,環境保護局在較早前制訂的50項常用產品“環保規格建議”基礎上,再新增了包括文具、建築材料、省水、衛生及清潔用品、電器等30項產品的“環保規格建議”,連同已推出之“公共部門環保採購指引”,以便提供更豐富的資訊,供社會各界及公共部門在實踐環保採購時作參考。此外,局方未來亦將透過續辦多元化的環保採購講座及課程,進一步加強公共部門以至社會各界在日常採購活動中關注環境、善用資源、注重環境產品效益的理念。

新增30項環保產品規格建議

環保採購是機構乃至個人履行綠色消費的途徑之一,藉選購對環境影響較少之產品或服務,從源頭上實現對環境保護的承諾。

環境保護局為方便各公、私營機構識別具有環保特性的產品,進一步推動各界實踐環保採購,近年針對公、私營機構以及學界普遍適用、採購量較多的產品,委託顧問機構開展調查並參考多個地區的環保產品規格,在2012年推出的50項常用產品的“環保規格建議”基礎上,今年再新增30項包括文具、建築材料、省水、衛生及清潔用品、電器等產品“環保規格建議”供各界參考使用。其中,如使用符合本局“環保規格建議”的衛生紙,每使用500卷即較同類其他產品少砍伐38棵樹,而使用符合“環保規格建議”的電器產品亦能省電慳錢,既經濟又環保。

公共部門指引倡導環保採購

環境保護局除推出的80項產品“環保規格建議”外,更聯同行政公職局以及財政局在徵集了各部門對環保採購的意見後,制訂了“公共部門環保採購指引”,推動公共部門先行先試,優先購買對環境衝擊較少、可回收、低污染、省資源的產品,一方面以示範方式帶動綠色消費風尚,達到環境保護與教育一般消費者的效益;另一方面則鼓勵本澳各私營機構實踐各項環保採購的工作,以及促使供應商、承包商為配合部門的採購政策,積極考慮使用、提供各種環保產品及服務。以上“環保規格建議”及“公共部門環保採購指引”已上載至本局的環保採購專題網頁http://www.dspa.gov.mo/greenpurchasingguide,供公眾參考。

環保採購講座、課程培訓近千人

此外,環境保護局自2010年起已聯同行政公職局、財政局以及澳門生產力暨科技轉移中心等機構,並合辦了34場有關環保採購的講座及培訓課程,參與人數近千人,主要為公、私營機構的採購人員介紹環保採購的基本知識、產品“環保規格建議”及“公共部門環保採購指引”,並向與會者提供各國環保標籤計劃之資料,使他們能夠掌握環保產品的最新資訊。

環境保護局期望透過“環保規格建議”、“公共部門環保採購指引”以及續辦相關的培訓及講座,持續推動公共部門以至社會各界在日常採購活動中關注環境、善用資源、注重環境產品效益的理念。促進產品市場之開拓及環保產業的發展。藉帶動環保採購文化,推進節約循環社會的構建。


訂閱新聞局Telegram政府新聞頻道:https://t.me/macaogcs,即時接收最新消息。
訂閱頻道
澳門特別行政區政府新聞局 Facebook
澳門特別行政區政府新聞局 Facebook
澳門特別行政區政府新聞局 官方微信
澳門特別行政區政府新聞局 官方微信
微信訂閱號:澳門政府資訊 澳門政府資訊
微信訂閱號:澳門特區發佈 澳門特區發佈
澳門特別行政區政府新聞局 政府新聞頻道
澳門特別行政區政府新聞局 政府新聞頻道
已複製連結
跳到頁面頂部