Loading

A partir da 01h00 do dia 5 de Agosto de 2022 implementação e cancelamento de medidas antiepidémicas para quem tenha estado em diversas áreas do Interior da China

Centro de Coordenação de Contingência do Novo Tipo de Coronavírus
2022-08-05 11:44
  • Anúncio n.º 353/A/SS/2022

  • Anúncio n.º 354/A/SS/2022

The Youtube video is unavailable

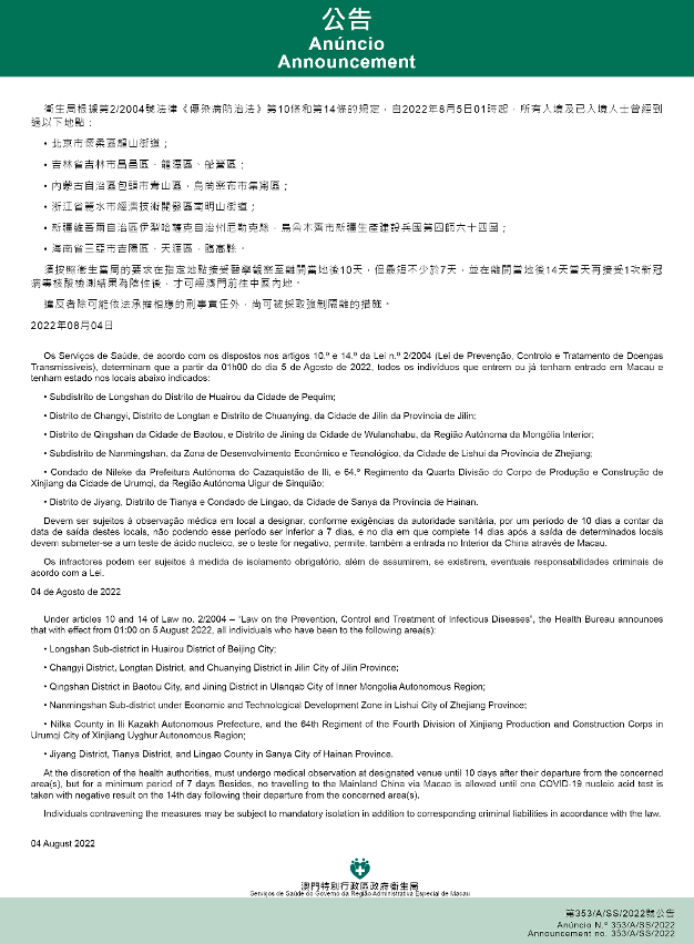
Tendo em consideração a evolução epidemiológica mais actualizada no Interior da China, os Serviços de Saúde, de acordo com os dispostos nos artigos 10.º e 14.º da Lei n.º 2/2004 (Lei de Prevenção, Controlo e Tratamento de Doenças Transmissíveis), determinam que a partir da 01h00 do dia 5 de Agosto de 2022, todos os indivíduos que entrem ou já tenham entrado em Macau e tenham estado nos locais abaixo indicados:

  1. Subdistrito de Longshan do Distrito de Huairou da Cidade de Pequim;
  2. Distrito de Changyi, Distrito de Longtan e Distrito de Chuanying, da Cidade de Jilin da Província de Jilin;
  3. Distrito de Qingshan da Cidade de Baotou, e Distrito de Jining da Cidade de Wulanchabu, da Região Autónoma da Mongólia Interior;
  4. Subdistrito de Nanmingshan, da Zona de Desenvolvimento Económico e Tecnológico, da Cidade de Lishui da Província de Zhejiang;
  5. Condado de Nileke da Prefeitura Autónoma do Cazaquistão de Ili, e 64.º Regimento da Quarta Divisão do Corpo de Produção e Construção de Xinjiang da Cidade de Urumqi, da Região Autónoma Uigur de Sinquião;
  6. Distrito de Jiyang, Distrito de Tianya e Condado de Lingao, da Cidade de Sanya da Província de Hainan.

Devem ser sujeitos à observação médica em local a designar, conforme exigências da autoridade sanitária, por um período de 10 dias a contar da data de saída destes locais, não podendo esse período ser inferior a 7 dias, e no dia em que complete 14 dias após a saída de determinados locais devem submeter-se a um teste de ácido nucleico, se o teste for negativo, permite, também a entrada no Interior da China através de Macau.

A partir da 01h00 do dia 5 de Agosto de 2022, em relação aos indivíduos que entrem ou já tenham entrado em Macau e tenham estado nos locais abaixo indicados:

  1. Subdistrito de Liulitun do Distrito de Chaoyang da Cidade de Pequim;
  2. Subdistrito de Caoyangxincun do Distrito de Putuo, Vila de Luojing do Distrito de Baoshan, Vila de Chedun do Distrito de Songjiang, Subdistrito de Sipinglu do Distrito de Yangpu, da Cidade de Xangai;
  3. Subdistrito de Fubao do Distrito de Futian, e Subdistrito de Jihua do Distrito de Longgang da Cidade de Shenzhen; Vila de Shiwan do Condado de Boluo da Cidade de Huizhou, da Província de (Cantão) Guangdong;
  4. Distrito de Longquanyi e Condado de Jintang da Cidade de Chengdu, da Província de Sichuan;
  5. Distrito de Qilihe da Cidade de Lanzhou da Província de Gansu.

São canceladas as medidas aplicadas a esses indivíduos sobre a observação médica em local a designar, conforme exigências da autoridade sanitária, por um período de 10 dias a contar da data de saída destes locais, não podendo esse período ser inferior a 7 dias. É cancelada ainda a medida segundo a qual os indivíduos só podem deslocar-se ao Interior da China, após ter sido submetidos a um teste de ácido nucleico, com o resultado negativo, no dia em que completem 14 dias após a saída de determinados locais.

A tabela com as informações completas relativa às medidas antiepidémicas impostas pela RAEM para determinadas áreas do Interior da China, pode ser consultada através da seguinte ligação: https://www.ssm.gov.mo/apps1/gcs/medobs/pt.

Observações:

Actualmente, as medidas preventivas de epidemia aplicadas aos indivíduos que vieram de determinadas regiões do Interior da China para Macau, são as seguintes:

1. Indivíduos que tenham saído dos locais afectados há menos de 14 dias devem estar atentos ao seu estado de saúde e caso manifestem quaisquer sintomas suspeitos de infecção da COVID-19 devem recorrer de imediato ao médico e serem submetidos ao teste de ácido nucleico;

2. Indivíduos que entrem e já tenham entrado em Macau, mas que tenham saído dos locais afectados há menos de 14 dias, devem estar atentos ao seu estado de saúde e ser sujeitos a testes de ácido nucleico por iniciativa própria, na ordem temporal de 1.º, 4.º e 7.º dias, e o Código de Saúde deles não será convertido para a cor amarela durante esse período;

3. Indivíduos que tenham estado em determinados locais afectados e que entrem em Macau, devem ser sujeitos à observação médica em local a designar por um período de 10 dias a contar da data de saída destes locais, não podendo esse período ser inferior a 7 dias, e no dia em que complete 14 dias após a saída de determinados locais devem submeter-se a um teste de ácido nucleico, se o teste for negativo, permite, também a entrada no Interior da China através de Macau;

4. Indivíduos que tenham estado em determinados locais afectados e que já entraram em Macau, devem prestar declarações verdadeiras no Código de Saúde de Macau e ser sujeitos às devidas medidas de prevenção da epidemia, conforme as exigências seguintes:

A. O Código de Saúde será convertido para a cor amarela e esses indivíduos devem ser submetidos à autogestão da saúde após os 14 dias a contar da data de saída dos locais afectados, período no qual devem ser sujeitos aos testes de ácido nucleico na ordem do tempo dos 1.º, 2.º, 4.º, 7.º, e 12.º dias;

B. Devem ser sujeitos à observação médica em local a designar por um período de 10 dias a contar da data de saída destes locais, não podendo esse período ser inferior a 7 dias, e no dia em que complete 14 dias após a saída de determinados locais devem submeter-se a um teste de ácido nucleico, se o teste for negativo, permite, também a entrada no Interior da China através de Macau. (Para uma organização da observação médica, é favor consultar a plataforma de apoio https://www.ssm.gov.mo/covidq ou ligar para o telefone: + 853 28700800).

A ligação para a marcação prévia do teste gratuito de ácido nucleico é: https://app.ssm.gov.mo/mandatoryrnatestbook. Os resultados dos testes de ácido nucleico gratuitos não serão utilizados para entrada e saída de Macau. Se o teste do ácido nucleico for efectuado a expensas próprias, deve ainda ser efectuado o registo na referida ligação para que a restrição ao código de saúde amarelo seja levantada a tempo.

O Centro de Coordenação e Contingência apela a todos os residentes para prestarem atenção ao desenvolvimento da epidemia nos locais onde se encontram ao viajar para o exterior. E ainda, é necessário insistir no uso de máscaras, implementar de forma rigorosa várias medidas de prevenção de epidemia, manter distância social e evitar aglomerações de multidões.

Além disso, é salientado que a inoculação da vacina pode prevenir, de forma mais eficaz, a pneumonia causada pelo novo tipo de coronavírus e reduzir efectivamente o risco de infecção, os casos graves e evitar em algumas situações a morte, para construir uma barreira imunológica que proteja todos os residentes, os seus familiares e Macau.

Nesse sentido, a vacinação deve ser programada de forma ordenada nesta fase. As pessoas que já foram vacinadas devem, ainda, evitar deslocações às áreas de alto risco. Em caso de necessidade, só devem deslocar-se a essas áreas decorridos 14 após a administração das vacinas do esquema vacinal primário, assim como da vacina de reforço para que o corpo desenvolva imunidade suficiente para reduzir a risco de infecção.


Subscreva “GCS RAEM – Plataforma de notícias do governo” no Telegram https://t.me/macaogcsPT para receber as últimas notícias do governo.
Inscrição
GCS RAEM Facebook
GCS RAEM Facebook
GCS RAEM Wechat Channel
GCS RAEM Wechat Channel
Wechat: informações do governo de Macau 澳門政府資訊
Wechat: divulgação da RAEM 澳門特區發佈
GCS RAEM Plataforma de notícias do governo
GCS RAEM Plataforma de notícias do governo
Link is copied.
Saltar para o topo da página