Loading

Programação sobre os serviços ao público dos Serviços de Saúde entre 24 e 28 de Fevereiro

Serviços de Saúde
2020-02-22 18:39
  • Programação sobre os serviços ao público dos Serviços de Saúde entre 24 e 28 de Fevereiro

  • Programação sobre os serviços ao público dos Serviços de Saúde entre 24 e 28 de Fevereiro

  • Programação sobre os serviços ao público dos Serviços de Saúde entre 24 e 28 de Fevereiro

The Youtube video is unavailable

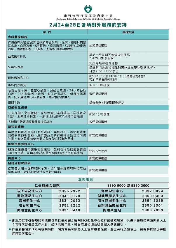
Para garantir a segurança dos residentes e reduzir o fluxo de pessoas nas áreas clínicas, os Serviços de Saúde anunciam a seguinte programação sobre a prestação de cuidados de saúde entre 24 e 28 de Fevereiro:

Cuidados de saúdes especializados

  1. O Serviço de Urgência (incluindo o Posto de Urgência das Ilhas) e de internamento do Centro Hospitalar Conde de São Januário, a Unidade de quimioterapia do Hospital do Dia do Serviço de Oncologia, a Unidade de Hemodiálise, a Consulta Externa de Obstetrícia, a Ecografia Pré-natal, o Centro de Avaliação Conjunta Pediátrica e Centro de Reabilitação Pediátrica voltam ao funcionamento normal;
  2. Os doentes das consultas externas de cuidados de saúde especializados serão atendidos via telefone e caso seja necessário por videoconferência. Os doentes que tenham de levantar medicamentos serão notificados, através de SMS, do local concreto onde os podem levantar (farmácia da consulta especializada (hospital), farmácias dos centros de saúde ou farmácias convencionadas). A farmácia da consulta especializada está aberta entre as 9:00 e as 18:00;
  3. Os doentes do Serviço de Psiquiatria que precisam medicamentos injectáveis e de forma regularm ou que possuam condições especiais, podem ir à consulta externa do Serviço de Psiquiatria entre as  9:00 e as17:00  para obter os serviços necessários;
  4. O Centro de Prevenção e Tratamento da Tuberculose mantêm serviços de consulta externa de urgência, consulta externa com marcação e serviços de distribuição de medicamentos entre as 08h30 e as 13h00, entre as 14h30 e as 18h00;
  5. Algumas intervenções cirúrgicas mais urgentes serão re-agendadas, e será dada prioridade às mais urgentes, os doentes serão notificados por telefone pelos respectivos servicos de cirurgia;
  6. O Serviço de Anatomia Patológica, o Serviço de Medicina Legal, o Serviço de Imagiologia e o Serviço de Patologia Clínica retomam a normalidade;
  7. O serviço de recolha de sangue para análise retoma o seu serviço normal. Para além de prestar serviço regular entre segunda e sexta-feira, o próximo sábado (29 de Fevereiro), também irá estar aberto entre as 8:00 e as 12:00 e das 14:00 às 16:00.
  8. Estão suspensos o serviço de fisioterapia, hidroterapia, ecocardiograma, electrocardiograma de exercício, monitorização ambulatorial da pressão arterial de 24 horas e eletrocardiograma ambulatorial de 24 horas;
  9. Estão suspensas as palestras de educação para a saúde e cursos de orientação sobre saúde. As actividades do Centro de Recursos do Pacientes e o Grupo de Promoção de Doação de Órgãos mantêm-se fechados ao público.

Cuidados de Saúde Primários

  1. Todos os Centro de Saúde e postos de saúde funcionam entre as 8:30 e as 18:00, e prestam os serviços na saúde adulta, saúde para crianças, saúde pré-natal, ecografia obstétrica, primeira consulta externa das grávidas, colheita de amostras de sangue, cuidados de saúde gereralizados e serviços de consulta externa não marcados.
  2. Estão suspensos todos os tipos de palestras de educação para a saúde e cursos de orientação em saúde.

Departamento para os Assuntos Farmacêuticos

Serão prestados serviços básicos e indispensáveis, incluinido a emissão de licenças de importação de medicamentos e produtos relacionados, registo de medicamentos, emissão de certificados de venda de medicamentos chineses fabricados localmente, emissão de certificados para importação e exportação de estupefacientes e substâncias psicotrópicas e apresentação de pedidos de licenças de firmas de actividades farmacêuticas e firmas actividades medicamentosas.

Centro de Prevenção e Controlo da Doença

Os pedidos de certificado médico e higiénico para a realocação de cadáver, pedidos de autorização de importação de materiais radioativos ou equipamentos de radiação, pedidos de materiais publicitários e pedidos de serviço do Grupo de Serviços Especial podem ser feitos através de marcação.

Centro de Transfusões de Sangue

Serviço de doação de sangue é prestado normalmente.

Unidade Técnica de Licenciamento das Actividades e Profissões Privadas de Prestação de Cuidados de Saúde (UTLAP)

Pedido de licença profissional para a prestação cuidado de saúde em regime privado, pedido de alvará de estabelecimento para a prestação de cuidados de saúde, renovação e pedidos relacionados com os respectivos procedimentos administrativos retomam a normalidade.

As instituições de serviços médicos subordinados aos Serviços de Saúde, incluindo Centro Hospitalar Conde de São Januário (CHCSJ) e os centros de saúde, continuam a manter o nível actual de alerta. Todos os indivíduos que entrem na área das referidas instituições médicas (incluindo pacientes e funcioanários) devem usar máscaras, sujeitar-se a teste de temperatura corporal e apresentar declaração individual de saúde.

O Centro Hospitalar Conde de São Januário (CHCSJ) cancelou todos os horários de visitas, e o CHCSJ organizará as visitas em vídeoconferência em caso de necessidade, até à divulgação de novo aviso. Se houver circunstâncias especiais, o CHCSJ procederá ao devido tratamento de acordo com as necessidades reais.

Para mais informações, os residentes podem ligar às linhas abertas:

Centro Hospitalar Conde de São Januário:  8390 6000 ou 8390 3600

Centros de Saúde:

  • Centro de Saúde de Bairro Fai Chi Kei: 2856 2922;
  • Centro de Saúde Areia Preta: 2841 3178;
  • Centro de Saúde da Ilha Verde: 2831 003;
  • Centro de Saúde Macau Oriental (Tap Seac) : 2852 2232;
  • Centro de Saúde de S. Lourenço (Fong Son Tong): 2831 3418;
  • Centro de Saúde Porto Interior (Hoi Pong Koi): 2892 0024;
  • Centro de Saúde Nossa Senhora do Carmo-Lago: 2850 0400;
  • Centro de Saúde dos Jardins do Oceano: 2881 3089;
  • Posto de Saúde Provisório de Seac Pai Van de Coloane: 2850 2001;
  • Posto de Saúde Coloane (Lou Wan): 2888 2030

Subscreva “GCS RAEM – Plataforma de notícias do governo” no Telegram https://t.me/macaogcsPT para receber as últimas notícias do governo.
Inscrição
GCS RAEM Facebook
GCS RAEM Facebook
GCS RAEM Wechat Channel
GCS RAEM Wechat Channel
Wechat: informações do governo de Macau 澳門政府資訊
Wechat: divulgação da RAEM 澳門特區發佈
GCS RAEM Plataforma de notícias do governo
GCS RAEM Plataforma de notícias do governo
Link is copied.
Saltar para o topo da página