Loading

人才引進計劃電子申請平台即日開通 三類人才計劃接受申請

人才發展委員會
2023-08-04 09:15
  • 圖文包:三類人才引進計劃2023年8月4日起開展

  • 圖文包:三類人才引進計劃2023年8月4日起開展

  • 圖文包:三類人才引進計劃2023年8月4日起開展

  • 圖文包:三類人才引進計劃2023年8月4日起開展

未能播放Youtube視頻

澳門特別行政區第7/2023號法律《人才引進法律制度》於2023年7月1日起生效。人才引進計劃電子申請平台今日(8月4日)開通,並開始接受三類人才引進計劃申請,包括:高端人才計劃、大健康產業優秀人才計劃及大健康產業高級專業人才計劃。其他重點產業的人才引進計劃將於2023年第四季陸續公佈及開展。

高端人才計劃的申請期為2023年8月4日至2024年2月3日。計劃旨在引進具備卓越才能或技術能力,並取得國際公認傑出成就或在特定領域作出重大貢獻的人士,提升澳門的創新力、競爭力及國際知名度。申請人須具備計劃所訂的高端人才認定標準所載的任一成就或職銜。

大健康產業優秀人才計劃的申請期為2023年8月4日至12月3日。計劃旨在引進能推動大健康產業發展、具專業經驗及技術能力,並在下列專業範疇表現卓著的人士:(一)醫療服務;(二)醫院和藥廠管理;(三)智慧醫療技術開發;(四)創新藥物研發及監督管理;(五)醫療設備和器械標準化;(六)醫藥和生物教研;(七)醫藥註冊、產品專利及市場活動。申請人須同時符合下列要件:具備醫學、藥學、公共衛生、醫務行政管理、生命科學或相類學科的學士或以上程度的學位,且具上述專業範疇不少於四年的工作經驗,又或具備其他學科的學士或以上程度的學位且具上述專業範疇不少於六年的工作經驗;年滿21歲;具備良好的中文、葡文或英文任一語文的表達能力;按計劃所訂的計分表,總分300分中取得200分得分。

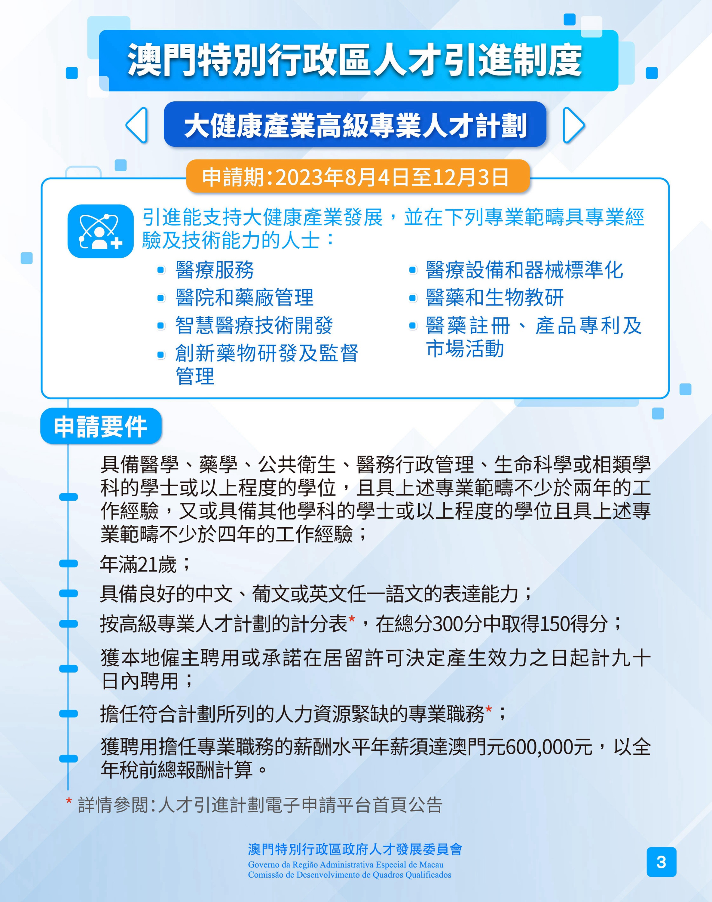
大健康產業高級專業人才計劃的申請期為2023年8月4日至12月3日。計劃旨在引進能支持大健康產業發展,並在下列專業範疇具專業經驗及技術能力的人士:(一)醫療服務;(二)醫院和藥廠管理;(三)智慧醫療技術開發;(四)創新藥物研發及監督管理;(五)醫療設備和器械標準化;(六)醫藥和生物教研;(七)醫藥註冊、產品專利及市場活動。申請人須同時符合下列要件:具備醫學、藥學、公共衛生、醫務行政管理、生命科學或相類學科的學士或以上程度的學位,且具上述專業範疇不少於兩年的工作經驗,又或具備其他學科的學士或以上程度的學位且具上述專業範疇不少於四年的工作經驗;年滿21歲;具備良好的中文、葡文或英文任一語文的表達能力;按計劃所訂的計分表,在總分300分中取得150分得分;獲本地僱主聘用或承諾在居留許可決定產生效力之日起計九十日內聘用,並須擔任符合計劃所列的人力資源緊缺的專業職務;上述獲聘用擔任專業職務的薪酬水平年薪須達澳門元600,000元,以全年稅前總報酬計算。

人才引進計劃電子申請平台設有公告欄,公佈開展各類人才引進計劃,並載有《人才引進計劃申請指南》,列明申請所需文件及資料、申請步驟、適用的評審準則等相關詳細資料。申請人透過電子平台開立個人帳戶後,可辦理申請、上傳文件及接收行政通知等手續。

詳情請瀏覽人才引進計劃電子申請平台(網址:https://trplatform.cdqq.gov.mo );如有查詢,請電郵至 info@cdqq.gov.mo


訂閱新聞局Telegram政府新聞頻道:https://t.me/macaogcs,即時接收最新消息。
訂閱頻道
澳門特別行政區政府新聞局 Facebook
澳門特別行政區政府新聞局 Facebook
澳門特別行政區政府新聞局 官方微信
澳門特別行政區政府新聞局 官方微信
微信訂閱號:澳門政府資訊 澳門政府資訊
微信訂閱號:澳門特區發佈 澳門特區發佈
澳門特別行政區政府新聞局 政府新聞頻道
澳門特別行政區政府新聞局 政府新聞頻道
已複製連結
跳到頁面頂部