Loading

10月1日凌晨1時起新增或取消對曾到內地相關區域人士的防疫措施

新型冠狀病毒感染應變協調中心
2022-09-30 16:38
  • 第478/A/SS/2022號公告

  • 第479/A/SS/2022號公告

未能播放Youtube視頻

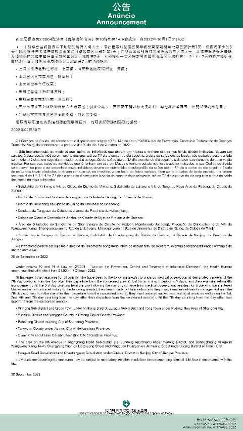
新型冠狀病毒感染應變協調中心(下稱應變協調中心)宣佈,因應內地的疫情變化,衛生局根據第2/2004號法律《傳染病防治法》第10條和第14條的規定,自2022年10月1日凌晨1時起,新增或取消對曾到內地相關區域人士的防疫措施:

(一)新增對曾經到過以下地點的所有入境人士,須在指定地點接受醫學觀察直至離開當地翌日起計第7天,但最短不少於5天;隨後進行自我健康管理直至解除醫學觀察翌日起計第3天;而所有曾經到過相關風險區的已入境人士,其健康碼將變為黃碼及須接受自我健康管理直至離開當地翌日起計第7天,立即接受一次及按離開相關風險區翌日起計第1、2、4、7天的時序接受核酸檢測,直至離開相關風險區翌日起計第7天的防疫措施:

  1. 上海市閔行區新虹街道、七寶鎮,浦東新區陸家嘴街道、唐鎮;
  2. 山西省大同市雲州區、陽高縣;
  3. 山東省濟寧市任城區;
  4. 黑龍江省佳木斯市湯原縣;
  5. 貴州省畢節市黔西市、金沙縣;
  6. 天津市河東區上杭路街道第六大道區域(俊東公寓),西青區王穩莊鎮大侯莊村、李七莊街盛陽園、津門湖街鳴泉花園;
  7. 江蘇省南京市秦淮區洪武路街道、秦淮區朝天宮街道。

(二) 取消曾經到過以下地點的所有入境及已入境人士須遵守上述防疫措施:

  1. 廣東省惠州市惠東縣大嶺街道、惠東縣平山街道、惠東縣平海鎮;
  2. 江西省吉安市經開區;
  3. 河北省唐山市豐潤區;
  4. 天津市西青區中北鎮凱信佳園小區;
  5. 海南省萬寧市。

(三)取消曾經到過以下地點的所有入境及已入境人士,必須遵守在指定地點接受醫學觀察直至離開當地翌日起計第7天,但最短不少於5天;隨後進行自我健康管理直至解除醫學觀察翌日起計第3天的防疫措施::

  1. 天津市河東區上杭路街道第六大道區域:第博雅園、陸典庭園、大洋嘉園、道俊華園、俊東大廈。

澳門特別行政區採取和中國內地特定區域有關的防疫措施表格,可進入以下連結查閱最新資訊:https://www.ssm.gov.mo/apps1/gcs/medobs/ch

省/自治區/直轄市

城市

區域

生效時間

防疫措施

相關公告

廣東省

深圳市

福田區華富街道

2022年09月25日01時

3、4A

466/A/SS/2022

 

 

福田區華強北街道

2022年09月25日01時

3、4A

466/A/SS/2022

 

 

福田區沙頭街道

2022年09月27日01時

3、4A

470/A/SS/2022

 

 

福田區南園街道

2022年09月27日01時

3、4A

470/A/SS/2022

 

 

羅湖區黃貝街道

2022年09月03日01時

3、4A

419/A/SS/2022

 

 

羅湖區東湖街道

2022年09月26日01時

3、4A

468/A/SS/2022

 

 

羅湖區東門街道

2022年09月28日01時

3、4A

472/A/SS/2022

 

 

羅湖區翠竹街道

2022年09月30日01時

3、4A

476/A/SS/2022

 

 

羅湖區清水河街道

2022年09月30日01時

3、4A

476/A/SS/2022

 

 

龍崗區南灣街道

2022年09月29日01時

3、4A

474/A/SS/2022

 

 

寶安區西鄉街道

2022年09月30日01時

3、4A

476/A/SS/2022

 

 

龍華區大浪街道

2022年09月30日01時

3、4A

476/A/SS/2022

 

 

大鵬新區大鵬辦事處

2022年09月30日01時

3、4A

476/A/SS/2022

湖北省

恩施土家族苗族自治州

來鳳縣

2022年09月25日01時

3、4A

466/A/SS/2022

 

武漢市

江岸區

2022年09月29日01時

3、4A

474/A/SS/2022

 

 

江漢區

2022年09月29日01時

3、4A

474/A/SS/2022

 

 

礄口區

2022年09月29日01時

3、4A

474/A/SS/2022

 

 

洪山區

2022年09月29日01時

3、4A

474/A/SS/2022

 

 

東西湖區

2022年09月29日01時

3、4A

474/A/SS/2022

 

 

黃陂區

2022年09月29日01時

3、4A

474/A/SS/2022

河北省

石家莊市

裕華區

2022年09月15日01時

3、4A

446/A/SS/2022

 

辛集市

全域

2022年09月24日01時

3、4A

464/A/SS/2022

新疆維吾爾自治區

烏魯木齊市

天山區

2022年08月09日01時

3、4B

361/A/SS/2022

 

 

新市區

2022年08月13日01時

3、4B

370/A/SS/2022

 

 

水磨溝區

2022年08月13日01時

3、4B

370/A/SS/2022

 

 

米東區

2022年08月13日01時

3、4B

370/A/SS/2022

 

 

沙依巴克區

2022年09月18日01時

3、4A

452/A/SS/2022

 

伊犁哈薩克自治州

伊寧市

2022年08月04日01時

3、4B

350/A/SS/2022

 

 

伊寧縣

2022年08月04日01時

3、4B

350/A/SS/2022

 

吐魯番市

高昌區

2022年08月10日01時

3、4B

364/A/SS/2022

 

巴音郭楞蒙古自治州

庫爾勒市

2022年08月12日01時

3、4B

368/A/SS/2022

 

塔城地區

烏蘇市

2022年08月17日01時

3、4B

379/A/SS/2022

內蒙古自治區

巴彥淖爾市

臨河區

2022年09月27日01時

3、4A

470/A/SS/2022

西藏自治區

拉薩市

城關區

2022年08月10日01時

3、4B

364/A/SS/2022

 

 

堆龍德慶區

2022年08月13日01時

3、4B

370/A/SS/2022

江西省

吉安市

永豐縣

2022年09月09日01時

3、4A

434/A/SS/2022

 

贛州市

寧都縣

2022年09月16日01時

3、4A

448/A/SS/2022

青海省

海西蒙古族藏族自治州

茫崖市

2022年09月23日01時

3、4A

462/A/SS/2022

 

 

格爾木市

2022年09月29日01時

3、4A

474/A/SS/2022

 

海東市

民和回族土族自治縣

2022年09月27日01時

3、4A

470/A/SS/2022

 

 

化隆回族自治縣

2022年09月27日01時

3、4A

470/A/SS/2022

四川省

成都市

金牛區

2022年09月26日01時

3、4A

468/A/SS/2022

 

瀘州市

龍馬潭區

2022年09月30日01時

3、4A

476/A/SS/2022

 

宜賓市

三江新區

2022年09月19日01時

3、4A

454/A/SS/2022

 

遂寧市

船山區

2022年09月23日01時

3、4A

462/A/SS/2022

 

 

安居區

2022年09月25日01時

3、4A

466/A/SS/2022

 

阿壩藏族羌族自治州

馬爾康市

2022年09月30日01時

3、4A

476/A/SS/2022

黑龍江省

齊齊哈爾市

龍江縣

2022年09月11日01時

3、4A

438/A/SS/2022

 

黑河市

愛輝區

2022年09月11日01時

3、4A

438/A/SS/2022

 

佳木斯市

向陽區

2022年09月21日01時

3、4A

458/A/SS/2022

 

 

前進區

2022年09月21日01時

3、4A

458/A/SS/2022

 

 

東風區

2022年09月22日01時

3、4A

460/A/SS/2022

 

 

郊區

2022年09月22日01時

3、4A

460/A/SS/2022

 

 

富錦市

2022年09月30日01時

3、4A

476/A/SS/2022

 

 

湯原縣

2022年10月01日01時

3、4A

478/A/SS/2022

 

牡丹江市

海林市柴河鎮

2022年09月28日01時

3、4A

472/A/SS/2022

 

哈爾濱市

香坊區

2022年09月22日01時

3、4A

460/A/SS/2022

 

大興安嶺地區

呼瑪縣

2022年09月26日01時

3、4A

468/A/SS/2022

天津市

南開區

王頂堤街林苑西里

2022年09月30日01時

3、4A

476/A/SS/2022

 

 

長虹街雅雲里小區

2022年09月30日01時

3、4A

476/A/SS/2022

 

東麗區

東麗湖街道

2022年09月23日01時

3、4A

462/A/SS/2022

 

 

張貴莊街

2022年09月25日01時

3、4A

466/A/SS/2022

 

 

豐年村街

2022年09月29日01時

3、4A

474/A/SS/2022

 

和平區

新興街吳家窯二號路15號樓及相連底商

2022年09月27日01時

3、4B

470/A/SS/2022

 

 

新興街新中東里1-7號樓

2022年09月27日01時

3、4B

470/A/SS/2022

 

津南區

雙林街

2022年09月16日01時

3、4A

448/A/SS/2022

 

 

辛莊鎮

2022年09月29日01時

3、4A

474/A/SS/2022

 

 

八里台鎮

2022年09月29日01時

3、4A

474/A/SS/2022

 

北辰區

西堤頭鎮劉快莊村

2022年09月20日01時

3、4A

456/A/SS/2022

 

濱海新區

東至海濱大道,西至秦濱高速,北至永定新河,南至海河”四至區域,涉及北塘街、新河街、新北街、杭州道街、泰達街、胡家園街、新村街、塘沽街、新港街等9個街道

2022年09月28日01時

3、4B

472/A/SS/2022

 

西青區

大寺鎮

2022年09月23日01時

3、4A

462/A/SS/2022

 

 

精武鎮錦澤苑小區

2022年09月30日01時

3、4A

476/A/SS/2022

 

 

王穩莊鎮大侯莊村

2022年10月01日01時

3、4A

478/A/SS/2022

 

 

李七莊街盛陽園

2022年10月01日01時

3、4A

478/A/SS/2022

 

 

津門湖街鳴泉花園

2022年10月01日01時

3、4A

478/A/SS/2022

 

河西區

東海街華江二委

2022年09月18日01時

3、4A

452/A/SS/2022

 

 

越秀路街育紅樓

2022年09月28日01時

3、4A

472/A/SS/2022

 

 

桃園街

2022年09月20日01時

3、4A

456/A/SS/2022

 

 

柳林街

2022年09月27日01時

3、4A

470/A/SS/2022

 

 

熱電廠宿舍

2022年09月19日01時

3、4A

454/A/SS/2022

 

 

尖山街

2022年09月25日01時

3、4A

466/A/SS/2022

 

 

馬場街四化里單號院

2022年09月27日01時

3、4B

470/A/SS/2022

 

 

東海街九江里

2022年09月30日01時

3、4A

476/A/SS/2022

 

 

越秀路街黃埔里

2022年09月27日01時

3、4B

470/A/SS/2022

 

 

陳塘莊街幸福家園

2022年09月27日01時

3、4B

470/A/SS/2022

 

 

陳塘莊街曲江路11號全域

2022年09月29日01時

3、4B

474/A/SS/2022

 

 

越秀路街恩德西里

2022年09月29日01時

3、4B

474/A/SS/2022

 

紅橋區

丁字沽街桃花園東里

2022年09月29日01時

3、4B

474/A/SS/2022

 

河東區

二號橋街道金地紫雲庭

2022年09月27日01時

3、4A

470/A/SS/2022

 

 

向陽樓街道昕旺南苑

2022年09月27日01時

3、4B

470/A/SS/2022

 

 

魯山道街道皓陽園

2022年09月30日01時

3、4A

476/A/SS/2022

 

 

上杭路街道第六大道區域(俊東公寓)

2022年10月01日01時

3、4A

478/A/SS/2022

 

河北區

鐵東路街道曙光路17號增1號-增26號小二樓

2022年09月27日01時

3、4B

470/A/SS/2022

 

 

鐵東路街道愛賢里小區

2022年09月27日01時

3、4B

470/A/SS/2022

貴州省

貴陽市

花溪區

2022年09月04日01時

3、4A

421/A/SS/2022

 

 

南明區

2022年09月06日01時

3、4A

425/A/SS/2022

 

 

雲岩區

2022年09月08日01時

3、4A

431/A/SS/2022

 

畢節市

織金縣

2022年09月14日01時

3、4A

444/A/SS/2022

 

 

七星關區

2022年09月24日01時

3、4A

464/A/SS/2022

 

 

納雍縣

2022年09月25日01時

3、4A

466/A/SS/2022

 

 

黔西市

2022年10月01日01時

3、4A

478/A/SS/2022

 

 

金沙縣

2022年10月01日01時

3、4A

478/A/SS/2022

廣西壯族自治區

防城港市

東興市轄區

2022年09月09日01時

3、4A

434/A/SS/2022

甘肅省

白銀市

靖遠縣

2022年09月24日01時

3、4A

464/A/SS/2022

 

 

白銀區

2022年09月29日01時

3、4A

474/A/SS/2022

雲南省

德宏傣族景頗族自治州

瑞麗市

2022年09月17日01時

3、4A

450/A/SS/2022

 

臨滄市

鎮康縣

2022年09月23日01時

3、4A

462/A/SS/2022

 

紅河哈尼族彝族自治州

金平苗族瑤族傣族自治縣

2022年09月23日01時

3、4A

462/A/SS/2022

 

昆明市

西山區

2022年09月28日01時

3、4A

472/A/SS/2022

 

 

安寧市

2022年09月28日01時

3、4A

472/A/SS/2022

河南省

周口市

沈丘縣

2022年09月21日01時

3、4A

458/A/SS/2022

 

平頂山市

汝州市

2022年09月28日01時

3、4A

472/A/SS/2022

寧夏回族自治區

中衛市

中寧縣

2022年09月22日01時

3、4A

460/A/SS/2022

 

 

海原縣

2022年09月24日01時

3、4A

464/A/SS/2022

 

 

沙坡頭區

2022年09月27日01時

3、4A

470/A/SS/2022

 

吳忠市

利通區

2022年09月27日01時

3、4A

470/A/SS/2022

 

 

青銅峽市

2022年09月27日01時

3、4A

470/A/SS/2022

 

 

紅寺堡區

2022年09月30日01時

3、4A

476/A/SS/2022

 

固原市

原州區

2022年09月29日01時

3、4A

474/A/SS/2022

江蘇省

徐州市

銅山區

2022年09月25日01時

3、4A

466/A/SS/2022

 

鎮江市

京口區

2022年09月30日01時

3、4A

476/A/SS/2022

 

南京市

秦淮區洪武路街道

2022年10月01日01時

3、4A

478/A/SS/2022

 

 

秦淮區朝天宮街道

2022年10月01日01時

3、4A

478/A/SS/2022

陝西省

咸陽市

秦都區

2022年09月27日01時

3、4A

470/A/SS/2022

 

 

渭城區

2022年09月27日01時

3、4A

470/A/SS/2022

安徽省

阜陽市

潁州區

2022年09月28日01時

3、4A

472/A/SS/2022

山西省

太原市

小店區

2022年09月30日01時

3、4A

476/A/SS/2022

 

 

萬柏林區

2022年09月30日01時

3、4A

476/A/SS/2022

 

 

晉源區

2022年09月30日01時

3、4A

476/A/SS/2022

 

大同市

雲州區

2022年10月01日01時

3、4A

478/A/SS/2022

 

 

陽高縣

2022年10月01日01時

3、4A

478/A/SS/2022

福建省

廈門市

思明區

2022年09月30日01時

3、4A

476/A/SS/2022

山東省

濟寧市

任城區

2022年10月01日01時

3、4A

478/A/SS/2022

上海市

閔行區

新虹街道

2022年10月01日01時

3、4A

478/A/SS/2022

 

 

七寶鎮

2022年10月01日01時

3、4A

478/A/SS/2022

 

浦東新區

陸家嘴街道

2022年10月01日01時

3、4A

478/A/SS/2022

 

 

唐鎮

2022年10月01日01時

3、4A

478/A/SS/2022

注:

目前本澳有關中國內地相關風險區的防疫措施包括以下種類:

1. 離開相關風險區翌日起計第7天或之前期間的入境人士和已入境人士,須留意自身健康狀況,出現任何新冠病毒感染疑似症狀人士須立即就醫及接受核酸檢測;

2. 離開相關風險區翌日起計第7天或之前期間的入境人士和已入境人士,須留意自身健康狀況,期間澳門健康碼不變黃色,但應主動立即接受一次及按離開相關風險區翌日起計第1、2、4、7天的時序接受核酸檢測,直至離開相關風險區翌日起計第7天;

3. 曾經到過相關風險區的入境人士,須在指定地點接受醫學觀察直至離開當地翌日起計第7天,但最短不少於5天;隨後進行自我健康管理直至解除醫學觀察翌日起計第3天;

4. 曾經到過相關風險區的已入境人士:

4A. 健康碼將變為黃碼及須接受自我健康管理直至離開當地翌日起計第7天,立即接受一次及按離開相關風險區翌日起計第1、2、4、7天的時序接受核酸檢測,直至離開相關風險區翌日起計第7天。

4B. 須在指定地點接受醫學觀察直至離開當地翌日起計第7天,但最短不少於5天;隨後進行自我健康管理直至解除醫學觀察翌日起計第3天。立即透過諮詢求助平台https://www.ssm.gov.mo/covidq或致電:+853 28700800以便安排醫學觀察。

有關完成醫學觀察後自我健康管理要求如下:

1)     自我健康管理期間,須以入境時及醫學觀察期間出示的同一證件資料生成澳門健康碼,並須於解除醫學觀察翌日起計第1、2、3天接受新型冠狀病毒核酸檢測;

2)     解除醫學觀察翌日起計第3天的核酸檢測結果為陰性前,澳門健康碼為“黃碼”,之後澳門健康碼轉為“綠碼”;

3)     澳門健康碼轉為“綠碼”前不可經澳門前往內地;

4)     如未在醫學觀察結束翌日起計第1、2、3天進行檢測,則澳門健康碼將轉為“紅碼”;

5)     在入境時或醫學觀察期間核酸檢測結果呈陽性人士,則須接受集中隔離至少至入境翌日起計第10天。

免費核酸檢測預約連結為:https://app.ssm.gov.mo/mandatoryrnatestbook。核酸檢測結果不可作為出入境用途。如以自費方式接受核酸檢測,亦須在上述連結中作出登記才能按時解除黃碼鎖定。

應變協調中心呼籲,市民前往外地應留意當地疫情發展,須堅持戴口罩,嚴格做好和執行各項防疫措施,保持距離,避免人流聚集;與此同時,因疫苗可有效預防新冠病毒肺炎,有效減少自身感染、重症和死亡風險,築起免疫屏障,保護自己及家人,故現階段應有序地預約接種疫苗,而即使已接種疫苗,亦應避免前往高風險地區,如必須前往,應在完成初種系列及加強劑疫苗後14天,待身體產生足夠的免疫力後才前往,以減少感染的風險。


訂閱新聞局Telegram政府新聞頻道:https://t.me/macaogcs,即時接收最新消息。
訂閱頻道
澳門特別行政區政府新聞局 Facebook
澳門特別行政區政府新聞局 Facebook
澳門特別行政區政府新聞局 官方微信
澳門特別行政區政府新聞局 官方微信
微信訂閱號:澳門政府資訊 澳門政府資訊
微信訂閱號:澳門特區發佈 澳門特區發佈
澳門特別行政區政府新聞局 政府新聞頻道
澳門特別行政區政府新聞局 政府新聞頻道
已複製連結
跳到頁面頂部