Loading

衛生局公佈從 8 月 8 日起的醫療服務安排

衛生局
2022-08-07 18:53
  • 仁伯爵綜合醫院醫療服務圖文包

  • 衛生局醫療服務、補領及續領藥物等相關安排查詢圖文包

未能播放Youtube視頻

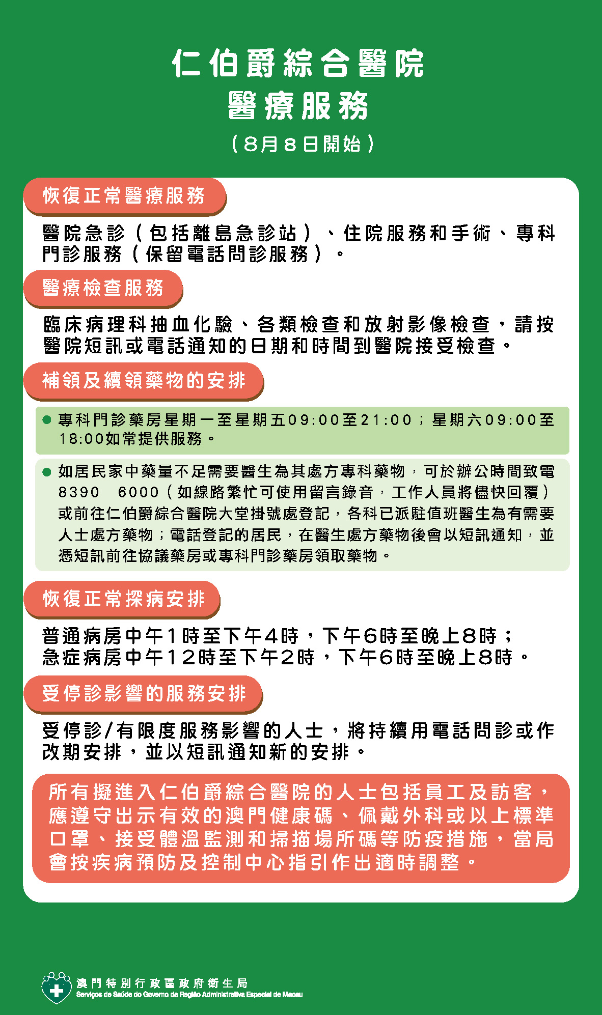
為配合特區政府的防疫措施,所有擬進入仁伯爵綜合醫院、衛生中心/站等衛生局轄下醫療機構的人士包括員工及訪客,應遵守出示有效的澳門健康碼、佩戴外科或以上標準口罩、接受體溫監測和掃描場所碼等防疫措施,當局會按疾病預防及控制中心指引作出適時調整。8月8日起仁伯爵綜合醫院、衛生中心/站的醫療服務、補領及續領藥物等相關安排如下:

一、 仁伯爵綜合醫院

1. 恢復正常醫療服務

  • 醫院急診(包括離島急診站);
  • 住院服務和手術;
  • 專科門診服務(保留電話問診服務)。

2. 醫療檢查服務

臨床病理科抽血化驗、各類檢查和放射影像檢查,請按醫院短訊或電話通知的日期和時間到醫院接受檢查。

3. 補領及續領藥物的安排

  • 專科門診藥房星期一至星期五早上 9 時至晚上 9 時;星期六早上 9 時至下午 6 時如常提供服務;
  • 如居民家中藥量不足需要醫生為其處方專科藥物,可於辦公時間致電8390 6000(如線路繁忙可使用留言錄音,工作人員將儘快回覆)或前往仁伯爵綜合醫院大堂掛號處登記,各科已派駐值班醫生為有需要人士處方藥物;電話登記的居民,在醫生處方藥物後會以短訊通知,並憑短訊前往協議藥房或專科門診藥房領取藥物;
  • 衛生局和社工局設有機制為隔離酒店的居民提供緊急藥物配送服務。

4. 恢復正常探病安排

恢復每天正常探病安排,探病時段為:

  • 普通病房中午1時至下午4時,下午6時至晚上8時;
  • 急症病房中午12時至下午2時,下午6時至晚上8時。

5. 受停診服務影響的安排

  • 門診、治療或檢查安排

6 月 20 日至 8 月 1 日暫停服務期間,受影響而未能按預約期到醫院就診、接受治療或檢查服務的人士,各科室將持續用電話問診或作改期安排,並以短訊通知新的安排。

  • 查詢

倘有特殊情況將按實際需求處理,若查詢專科門診可致電熱線 83906000(辦公時間)或 8390 3600(非辦公時間)。

二、衛生中心/站、公務員體檢中心、捐血中心、公共衛生化驗所、醫務活動牌照科

1. 衛生中心/站、公務員體檢中心

(1) 恢復正常醫療服務

(2) 受停診服務影響的安排

  • 補領藥物安排

衛生中心已安排值班醫生為有需要人士處方藥物,將由專人以電話通知相關人士回衛生中心藥房領取藥物。

  • 產前保健、產科掃描、孕婦首次門診、兒童疫苗接種服務

受以上安排影響而未能按預約期到衛生中心接受相關服務的人士,衛生中心將按序以電話通知新的門診、檢查及疫苗接種日期。

  • 查詢

倘有特殊情況將按實際需求處理,居民如有疑問,請於辦公時間致電各衛生中心查詢:筷子基衛生中心 28562922,黑沙環衛生中心 28413178,青洲衛生中心 28310033,塔石衛生中心 28522232,下環衛生中心28313418,海傍衛生中心 28920024,湖畔嘉模衛生中心 28500400,海洋花園衛生中心 28813089,石排灣衛生中心 28502001,路環衛生站 2888 2176 。

2. 捐血中心

捐血中心週一至週日如常提供捐血服務。為減少等候捐血時間,請有意捐血的市民,預先在捐血中心網頁預約。查詢電話:28286699。另外,捐血車於 8 月 9日(星期二)下午 1 時至 6 時,如常停泊於氹仔花城公園旁行人區,為居民提供捐血服務。

3. 公共衛生化驗所、醫務活動牌照科

已於8月2日起提供正常服務。

三、新型冠狀病毒疫苗接種服務安排

1. 辦公日提供疫苗接種服務時段

綜藝館社區大型疫苗接種站:上午10時30分至下午6時30分;

仁伯爵綜合醫院24小時門診接種站:上午9時至下午12時30分,下午2時30分至5時;

所有衛生中心及衛生站:上午8時30分至中午12時30分;下午2時30分至5時30分。

2. 非辦公日及公眾假期提供疫苗接種服務時段

綜藝館社區大型疫苗接種站:上午10時30分至下午6時30分;

黑沙環、筷子基、青洲、塔石、下環、湖畔嘉模及海洋花園衛生中心:下午2時至5時30分。


訂閱新聞局Telegram政府新聞頻道:https://t.me/macaogcs,即時接收最新消息。
訂閱頻道
澳門特別行政區政府新聞局 Facebook
澳門特別行政區政府新聞局 Facebook
澳門特別行政區政府新聞局 官方微信
澳門特別行政區政府新聞局 官方微信
微信訂閱號:澳門政府資訊 澳門政府資訊
微信訂閱號:澳門特區發佈 澳門特區發佈
澳門特別行政區政府新聞局 政府新聞頻道
澳門特別行政區政府新聞局 政府新聞頻道
已複製連結
跳到頁面頂部