Loading

8月7日凌晨1時起新增及取消對曾到內地相關區域人士的防疫措施

新型冠狀病毒感染應變協調中心
2022-08-06 20:16
  • 第357/A/SS/2022號公告

  • 第358/A/SS/2022號公告

未能播放Youtube視頻

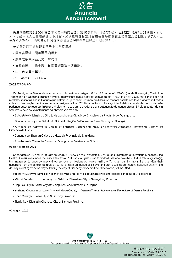
新型冠狀病毒感染應變協調中心(下稱應變協調中心)宣佈,因應內地的疫情變化,衛生局根據第2/2004號法律《傳染病防治法》第10條和第14條的規定,自2022年8月7日凌晨1時起,所有入境及已入境人士曾經到過以下地點,必須或取消遵守在指定地點接受醫學觀察直至離開當地翌日起計第7天,但最短不少於5天;隨後進行自我健康管理直至解除醫學觀察翌日起計第3天。

曾經到過以下地點必須遵守上述防疫措施:

  • 廣東省珠海市斗門區蓮洲鎮耕管村;
  • 內蒙古自治區烏海市海勃灣區,鄂爾多斯市東勝區、伊金霍洛旗;
  • 安徽省亳州市渦陽縣;
  • 海南省東方市;
  • 海南省樂東黎族自治縣志仲鎮志仲村區。

曾經到過以下地點取消遵守上述防疫措施:

  • 廣東省深圳市龍華區民治街道;
  • 廣西壯族自治區北海市合浦縣;
  • 甘肅省蘭州市榆中縣,甘南藏族自治州瑪曲縣;
  • 山東省菏澤市單縣;
  • 四川省成都市天府新區。

自2022年8月7日凌晨1時起,所有入境及已入境人士曾經到過以下地點,其健康碼將變為黃碼及須接受自我健康管理直至離開當地翌日起計第7天,立即接受一次及按離開相關風險區翌日起計第1、2、4、7天的時序接受核酸檢測,直至離開相關風險區翌日起計第7天。

曾經到過以下地點必須遵守上述防疫措施:

  • 廣東省珠海市斗門區蓮洲鎮廣豐村全域、福安村部分區域(當地宣佈的低風險區)。

澳門特區採取和中國內地特定區域有關的防疫措施表格,可進入以下連結查閱最新資訊:https://www.ssm.gov.mo/apps1/gcs/medobs/ch

省/自治區/直轄市

城市

區域

生效時間

防疫措施

相關公告

天津市

河西區

東海街

2022年07月28日01時

3、4B

338/A/SS/2022

 

南開區

王頂堤街堤北里小區

2022年07月31日01時

3、4B

342/A/SS/2022

 

 

萬興街天大北五村小區

2022年07月31日01時

3、4B

342/A/SS/2022

 

西青區

中北鎮中北工業園生活服務區

2022年08月01日01時

3、4B

344/A/SS/2022

 

津南區

雙林街

2022年07月28日01時

3、4B

338/A/SS/2022

 

東麗區

張貴莊街

2022年08月02日01時

3、4B

346/A/SS/2022

上海市

楊浦區

長海路街道

2022年07月28日01時

3、4B

338/A/SS/2022

四川省

成都市

青羊區

2022年07月28日01時

3、4B

338/A/SS/2022

 

 

金牛區

2022年07月28日01時

3、4B

338/A/SS/2022

 

 

成華區

2022年07月28日01時

3、4B

338/A/SS/2022

 

 

雙流區

2022年07月31日01時

3、4B

342/A/SS/2022

浙江省

金華市

義烏市

2022年08月04日01時

3、4B

350/A/SS/2022

 

麗水市

經濟技術開發區南明山街道

2022年08月05日01時

3、4B

353/A/SS/2022

廣東省

深圳市

福田區沙頭街道

2022年07月28日01時

3、4B

338/A/SS/2022

 

 

龍崗區平湖街道

2022年07月30日01時

3、4B

340/A/SS/2022

 

 

羅湖區黃貝街道

2022年08月01日01時

3、4B

344/A/SS/2022

 

湛江市

雷州市

2022年08月06日01時

3、4B

355/A/SS/2022

 

珠海市

斗門區蓮洲鎮耕管村全域

2022年08月07日01時

3、4B

357/A/SS/2022

 

 

斗門區蓮洲鎮廣豐村全域、福安村部分區域(當地宣佈的低風險區)

2022年08月07日01時

3、4A

357/A/SS/2022

安徽省

蚌埠市

蚌山區

2022年07月28日01時

3、4B

338/A/SS/2022

 

亳州市

渦陽縣

2022年08月07日01時

3、4B

357/A/SS/2022

山東省

菏澤市

牡丹區

2022年07月28日01時

3、4B

338/A/SS/2022

 

 

曹縣

2022年07月28日01時

3、4B

338/A/SS/2022

 

 

開發區

2022年07月30日01時

3、4B

340/A/SS/2022

 

 

高新區

2022年08月02日01時

3、4B

346/A/SS/2022

河南省

鄭州市

二七區

2022年07月30日01時

3、4B

340/A/SS/2022

 

開封市

蘭考縣

2022年07月28日01時

3、4B

338/A/SS/2022

 

 

杞縣

2022年07月30日01時

3、4B

340/A/SS/2022

 

 

城鄉一體化示範區

2022年08月01日01時

3、4B

344/A/SS/2022

 

 

龍亭區

2022年08月02日01時

3、4B

346/A/SS/2022

 

 

順河回族區

2022年08月02日01時

3、4B

346/A/SS/2022

 

 

鼓樓區

2022年08月02日01時

3、4B

346/A/SS/2022

 

 

禹王台區

2022年08月02日01時

3、4B

346/A/SS/2022

 

商丘市

民權縣

2022年07月28日01時

3、4B

338/A/SS/2022

 

 

寧陵縣

2022年08月03日01時

3、4B

348/A/SS/2022

 

 

永城市

2022年08月03日01時

3、4B

348/A/SS/2022

 

信陽市

羅山縣

2022年07月28日01時

3、4B

338/A/SS/2022

 

周口市

扶溝縣

2022年07月31日01時

3、4B

342/A/SS/2022

湖北省

武漢市

江夏區

2022年07月28日01時

3、4B

338/A/SS/2022

河北省

石家莊市

新樂市承安鎮田村鋪村

2022年08月04日01時

3、4B

350/A/SS/2022

甘肅省

蘭州市

城關區

2022年07月28日01時

3、4B

338/A/SS/2022

 

白銀市

白銀區

2022年07月31日01時

3、4B

342/A/SS/2022

 

臨夏州

廣河縣

2022年07月28日01時

3、4B

338/A/SS/2022

 

 

東鄉族自治縣

2022年07月28日01時

3、4B

338/A/SS/2022

 

甘南藏族自治州

夏河縣

2022年07月28日01時

3、4B

338/A/SS/2022

 

定西市

臨洮縣

2022年08月02日01時

3、4B

346/A/SS/2022

廣西壯族自治區

寧明縣

全域

2022年08月01日01時

3、4B

344/A/SS/2022

 

大新縣

全域

2022年08月01日01時

3、4B

344/A/SS/2022

 

北海市

海城區

2022年07月28日01時

3、4B

338/A/SS/2022

 

 

銀海區

2022年07月28日01時

3、4B

338/A/SS/2022

 

 

鐵山港區

2022年07月28日01時

3、4B

338/A/SS/2022

北京市

海淀區

曙光街道

2022年08月03日01時

3、4B

348/A/SS/2022

 

懷柔區

龍山街道

2022年08月05日01時

3、4B

353/A/SS/2022

新疆維吾爾自治區

烏魯木齊市

新疆生產建設兵團第四師六十二團

2022年08月02日01時

3、4B

346/A/SS/2022

 

 

新疆生產建設兵團第四師六十四團

2022年08月05日01時

3、4B

353/A/SS/2022

 

 

新疆生產建設兵團第四師七十團

2022年08月06日01時

3、4B

355/A/SS/2022

 

伊犁哈薩克自治州

伊寧市

2022年08月04日01時

3、4B

350/A/SS/2022

 

 

伊寧縣

2022年08月04日01時

3、4B

350/A/SS/2022

 

 

尼勒克縣

2022年08月05日01時

3、4B

353/A/SS/2022

內蒙古自治區

錫林郭勒盟

二連浩特市

2022年08月04日01時

3、4B

350/A/SS/2022

 

包頭市

青山區

2022年08月05日01時

3、4B

353/A/SS/2022

 

烏蘭察布市

集甯區

2022年08月05日01時

3、4B

353/A/SS/2022

 

 

察哈爾右翼後旗

2022年08月06日01時

3、4B

355/A/SS/2022

 

烏海市

海勃灣區

2022年08月07日01時

3、4B

357/A/SS/2022

 

鄂爾多斯市

東勝區

2022年08月07日01時

3、4B

357/A/SS/2022

 

 

伊金霍洛旗

2022年08月07日01時

3、4B

357/A/SS/2022

海南省

三亞市

崖州區

2022年08月04日01時

3、4B

350/A/SS/2022

 

 

吉陽區

2022年08月05日01時

3、4B

353/A/SS/2022

 

 

天涯區

2022年08月05日01時

3、4B

353/A/SS/2022

 

臨高縣

全域

2022年08月05日01時

3、4B

353/A/SS/2022

 

海口市

秀英區

2022年08月06日01時

3、4B

355/A/SS/2022

 

五指山市

全域

2022年08月06日01時

3、4B

355/A/SS/2022

 

儋州市市轄區

白馬井鎮

2022年08月06日01時

3、4B

355/A/SS/2022

 

東方市

全域

2022年08月07日01時

3、4B

357/A/SS/2022

 

樂東黎族自治縣

志仲鎮志仲村區

2022年08月07日01時

3、4B

357/A/SS/2022

吉林省

吉林市

昌邑區

2022年08月05日01時

3、4B

353/A/SS/2022

 

 

龍潭區

2022年08月05日01時

3、4B

353/A/SS/2022

 

 

船營區

2022年08月05日01時

3、4B

353/A/SS/2022

重慶市

合川區

全域

2022年08月06日01時

3、4B

355/A/SS/2022

寧夏回族自治區

中衛市

沙坡頭區

2022年08月06日01時

3、4B

355/A/SS/2022

注:

目前本澳有關中國內地相關風險區的防疫措施包括以下種類:

1. 離開相關風險區翌日起計第7天或之前期間的入境人士和已入境人士,須留意自身健康狀況,出現任何新冠病毒感染疑似症狀人士須立即就醫及接受核酸檢測;

2. 離開相關風險區翌日起計第7天或之前期間的入境人士和已入境人士,須留意自身健康狀況,期間澳門健康碼不變黃色,但應主動立即接受一次及按離開相關風險區翌日起計第1、2、4、7天的時序接受核酸檢測,直至離開相關風險區翌日起計第7天;

3. 曾經到過相關風險區的入境人士,須在指定地點接受醫學觀察直至離開當地翌日起計第7天,但最短不少於5天;隨後進行自我健康管理直至解除醫學觀察翌日起計第3天;

4. 曾經到過相關風險區的已入境人士:

4A. 健康碼將變為黃碼及須接受自我健康管理直至離開當地翌日起計第7天,立即接受一次及按離開相關風險區翌日起計第1、2、4、7天的時序接受核酸檢測,直至離開相關風險區翌日起計第7天。

4B. 須在指定地點接受醫學觀察直至離開當地翌日起計第7天,但最短不少於5天;隨後進行自我健康管理直至解除醫學觀察翌日起計第3天。立即透過諮詢求助平台ttps://www.ssm.gov.mo/covidq或致電:+853 28700800以便安排醫學觀察。

有關完成醫學觀察後自我健康管理要求如下:

1)     自我健康管理期間,須以入境時及醫學觀察期間出示的同一證件資料生成澳門健康碼,並須於解除醫學觀察翌日起計第1、2、3天接受新型冠狀病毒核酸檢測;

2)     解除醫學觀察翌日起計第3天的核酸檢測結果為陰性前,澳門健康碼為“黃碼”,之後澳門健康碼轉為“綠碼”;

3)     澳門健康碼轉為“綠碼”前不可經澳門前往內地;

4)     如未在醫學觀察結束翌日起計第1、2、3天進行檢測,則澳門健康碼將轉為“紅碼”;

5)     在入境時或醫學觀察期間核酸檢測結果呈陽性人士,則須接受集中隔離至少至入境翌日起計第10天。

免費核酸檢測預約連結為:https://app.ssm.gov.mo/mandatoryrnatestbook。核酸檢測結果不可作為出入境用途。如以自費方式接受核酸檢測,亦須在上述連結中作出登記才能按時解除黃碼鎖定。

應變協調中心呼籲,市民前往外地應留意當地疫情發展,須堅持戴口罩,嚴格做好和執行各項防疫措施,保持距離,避免人流聚集;與此同時,因疫苗可有效預防新冠病毒肺炎,有效減少自身感染、重症和死亡風險,築起免疫屏障,保護自己及家人,故現階段應有序地預約接種疫苗,而即使已接種疫苗,亦應避免前往高風險地區,如必須前往,應在完成初種系列及加強劑疫苗後14天,待身體產生足夠的免疫力後才前往,以減少感染的風險。


訂閱新聞局Telegram政府新聞頻道:https://t.me/macaogcs,即時接收最新消息。
訂閱頻道
澳門特別行政區政府新聞局 Facebook
澳門特別行政區政府新聞局 Facebook
澳門特別行政區政府新聞局 官方微信
澳門特別行政區政府新聞局 官方微信
微信訂閱號:澳門政府資訊 澳門政府資訊
微信訂閱號:澳門特區發佈 澳門特區發佈
澳門特別行政區政府新聞局 政府新聞頻道
澳門特別行政區政府新聞局 政府新聞頻道
已複製連結
跳到頁面頂部