跳至內容
A
A
A
繁
目錄
民防快訊
搜尋
首頁
新聞
中央與特區
特區政務
區域合作
對外關係
政府服務
法律司法
廉政審計
經濟財政
勞工就業
公共秩序
醫療衛生
民生福利
旅遊文化
教育體育
城規基建
工程房屋
交通能源
環境氣象
科技通訊
新聞傳播
其他
新聞
全部
中央與特區
特區政務
區域合作
對外關係
政府服務
法律司法
廉政審計
經濟財政
勞工就業
公共秩序
醫療衛生
民生福利
旅遊文化
教育體育
城規基建
工程房屋
交通能源
環境氣象
科技通訊
新聞傳播
其他
圖片
新聞圖片
相聚此周
圖片
全部
新聞圖片
相聚此周
視頻
圖文包
專題新聞
施政報告
施政特寫
橫琴粵澳深度合作區
「一帶一路」
粵港澳大灣區
一中心,一平台
專題新聞
全部
施政報告
施政特寫
橫琴粵澳深度合作區
「一帶一路」
粵港澳大灣區
一中心,一平台
專題特寫
GOV.MO
政府入口網站
一戶通
部門網站
部門社交媒體目錄
+ 更多
傳媒資料
架構職能
新聞法規
服務承諾
刊物狀況
澳門雜誌
澳門年鑑
澳門相簿
採購資訊
澳門便覽
登記服務
預約服務
開考通告
意見信箱
聯絡我們
搜尋
新聞顯示模式
首頁
新聞
中央與特區
特區政務
區域合作
對外關係
政府服務
法律司法
廉政審計
經濟財政
勞工就業
公共秩序
醫療衛生
民生福利
旅遊文化
教育體育
城規基建
工程房屋
交通能源
環境氣象
科技通訊
新聞傳播
其他
新聞
全部
中央與特區
特區政務
區域合作
對外關係
政府服務
法律司法
廉政審計
經濟財政
勞工就業
公共秩序
醫療衛生
民生福利
旅遊文化
教育體育
城規基建
工程房屋
交通能源
環境氣象
科技通訊
新聞傳播
其他
圖片
新聞圖片
相聚此周
圖片
全部
新聞圖片
相聚此周
視頻
圖文包
專題新聞
施政報告
施政特寫
橫琴粵澳深度合作區
「一帶一路」
粵港澳大灣區
一中心,一平台
專題新聞
全部
施政報告
施政特寫
橫琴粵澳深度合作區
「一帶一路」
粵港澳大灣區
一中心,一平台
專題特寫
GOV.MO
政府入口網站
一戶通
部門網站
部門社交媒體目錄
+ 更多
傳媒資料
架構職能
新聞法規
服務承諾
刊物狀況
澳門雜誌
澳門年鑑
澳門相簿
採購資訊
澳門便覽
登記服務
預約服務
開考通告
意見信箱
聯絡我們
民防快訊
首頁
新聞
新聞
繁
PT
EN
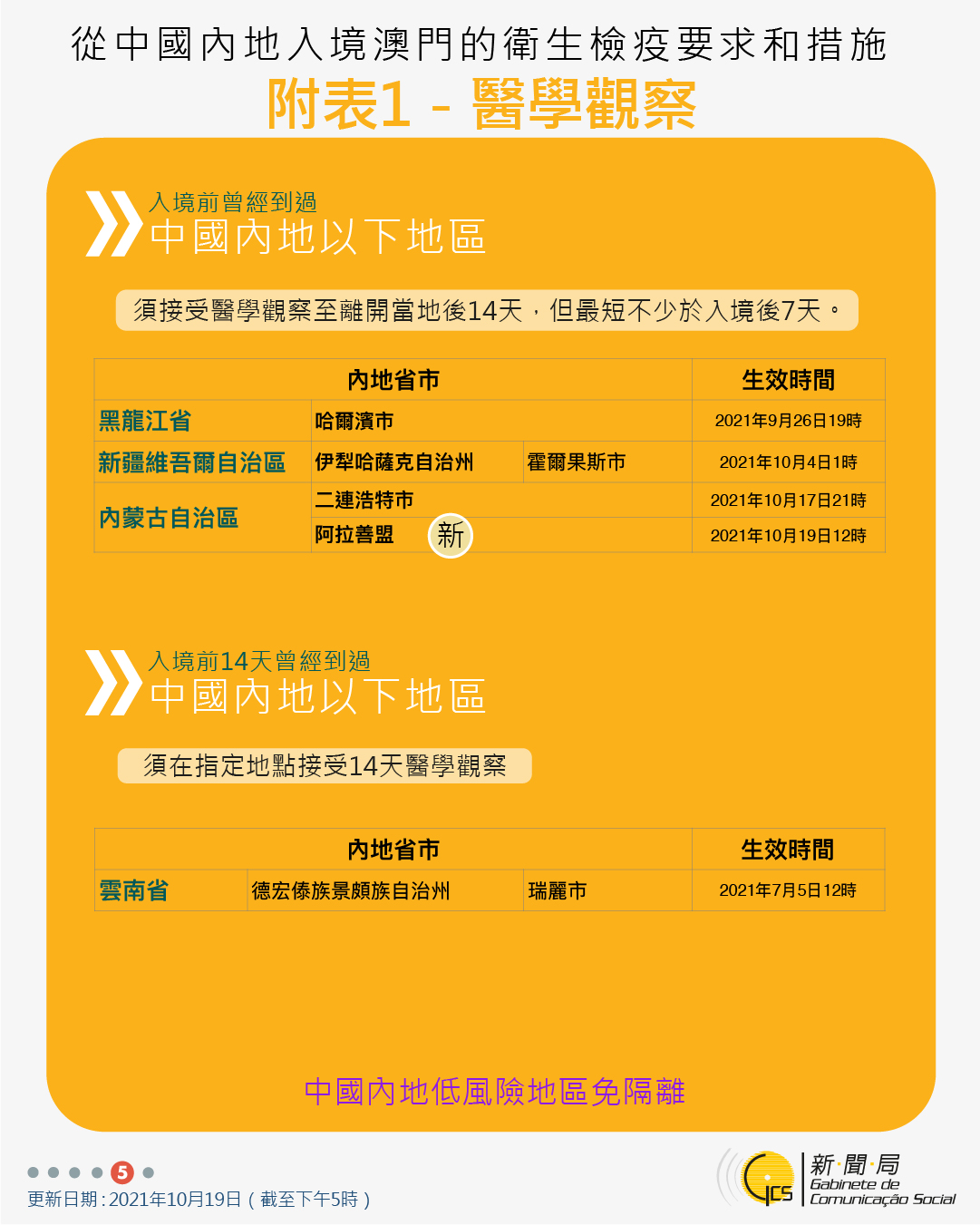
【圖文包】2021/10/19最新入境澳門衛生檢疫要求和措施
新型冠狀病毒感染應變協調中心
2021-10-19 18:58
上一則
下一則
不同身份人士入境澳門衛生檢疫要求和措施
不同身份人士入境澳門衛生檢疫要求和措施
不同身份人士入境澳門衛生檢疫要求和措施
不同身份人士入境澳門衛生檢疫要求和措施
不同身份人士入境澳門衛生檢疫要求和措施
不同身份人士入境澳門衛生檢疫要求和措施
不同身份人士入境澳門衛生檢疫要求和措施
不同身份人士入境澳門衛生檢疫要求和措施
不同身份人士入境澳門衛生檢疫要求和措施
不同身份人士入境澳門衛生檢疫要求和措施
不同身份人士入境澳門衛生檢疫要求和措施
不同身份人士入境澳門衛生檢疫要求和措施
1
2
3
4
5
6
7
8
9
10
11
12
未能播放Youtube視頻
不同身份人士入境澳門衛生檢疫要求和措施
00:00
−00:00
上一則新聞
今 (19)晚9時起曾到甘肅省、陝西省、寧夏回族自治區及內蒙古自治區相關區域人士的防疫措施
下一則新聞
“跨境理財通”首日運作暢順 近千名居民完成開戶
訂閱新聞局
Telegram政府新聞頻道:
https://t.me/macaogcs
,即時接收最新消息。
訂閱頻道
Facebook
Youtube
WeChat
Telegram
Weibo
澳門特別行政區政府新聞局
Facebook
澳門特別行政區政府新聞局
Facebook
澳門特別行政區政府新聞局
官方微信
澳門特別行政區政府新聞局
官方微信
澳門政府資訊
澳門特區發佈
澳門特別行政區政府新聞局
政府新聞頻道
澳門特別行政區政府新聞局
政府新聞頻道
t.me/macaogcs
t.me/NCVMacao
抖音
今日头条
Instagram
電子報
RSS
已複製連結