Loading

今(4)日上午9時起41個站點為全澳市民作核酸檢測
應變協調中心進一步公佈全民核酸檢測電子系統流程

新型冠狀病毒感染應變協調中心
2021-08-04 02:05
  • 核酸檢測採樣站

未能播放Youtube視頻

新型冠狀病毒感染應變協調中心公佈,因應澳門昨(3)日出現4宗新型冠狀病毒肺炎確診個案,應變協調中心除迅速啟動分區分級精準防控措施外,還將於今(4)日上午9時開始啟動全民核酸檢測計劃,以主動、迅速搜尋可能潛伏在社區內的病例,及早予以隔離治療,藉以阻斷新冠病毒在本澳社區內傳播。

為方便、順利和有序完成全民核酸檢測,應變協調中心制訂了全民核酸檢測電子系統和流程。全民核酸檢測電子系統主要包括:供全體市民預約進行核酸檢測的預約系統及現場進行檢測時的登記系統,同時健康碼系統作出相應配合措施。

全民核酸檢測的對象是澳門居民和所有在澳門逗留的人士。所有自昨(3)日起在本澳逗留但沒有進行新冠病毒核酸檢測的人士,可在健康碼上預約核酸檢測(https://eservice.ssm.gov.mo/allpeoplernatestbook)並依時前往核酸站。居民前往採樣站時,應帶備身份證明文件及健康碼,健康碼可選擇實時申報、截圖或列印。此外,核酸站同時接受無預約人士前往作檢測。對年老、孕婦和小童等弱勢群體,現場有人員和相應措施作出協助。應變協調中心呼籲市民儘量使用預約系統,避免出現人群擠塞。

至於長期卧床和行動不便之人士,建議優先請親友協助,仍然有困難者,可致電社會工作局24小時熱線電話28261126尋求協助。

自今(4)日起,全澳市民的健康碼將以藍色標示,如果市民未能在限期內(即8月4日上午9時至8月7日上午9時)接受核酸檢測,健康碼將轉為黃碼。

具體操作如下:

1. 全民核酸檢測啟動後,全澳市民的健康碼會變成藍色並必須進行核酸檢測,如市民於啟動前 24 小時內有核酸採樣陰性記錄,其健康碼將保持綠色並可自由選擇進行檢測;

2. 市民可於網上經預約系統選擇檢測地點及時間,到達現場需出示預約訊息,但只供分流之用,如未能預約或生成健康碼等特別情況,現場將會提供相應協助;

3. 市民在檢測點登記處,需以健康碼作登記,已經完成全民核酸檢測者,將不接受再次登記;

4. 工作人員將覆核市民的證件資料;

5. 完成檢測結果陰性後,市民的健康碼會回復綠色,但需要注意,全民核酸檢測的結果不能顯示於健康碼,亦不能作通關之用。

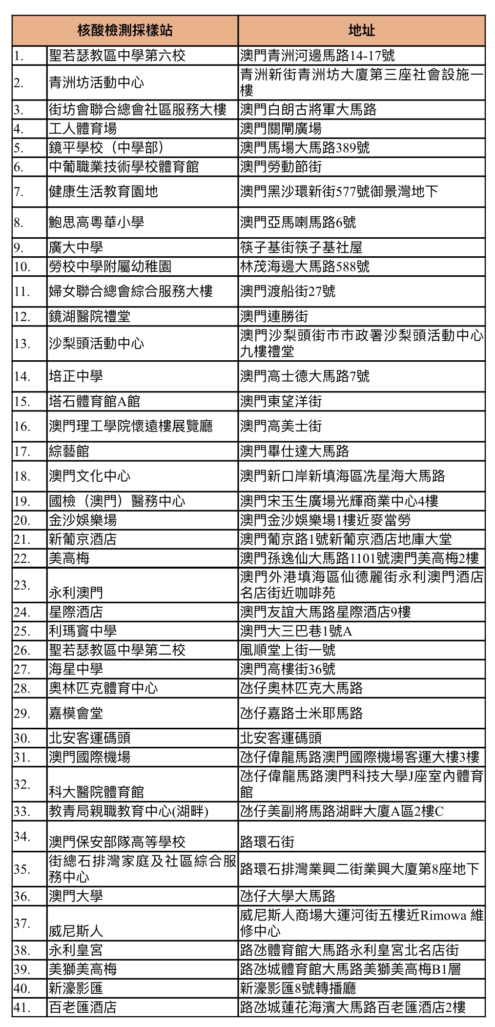
全澳共設有41個核酸站,其中澳門27個、路氹14個。見下表:

核酸檢測採樣站

地址

  1.

聖若瑟教區中學第六校

澳門青洲河邊馬路14-17號

  2.

青洲坊活動中心

青洲新街青洲坊大廈第三座社會設施一樓

  3.

街坊會聯合總會社區服務大樓

澳門白朗古將軍大馬路

 4.

工人體育場

澳門關閘廣場

  5.

鏡平學校(中學部)

澳門馬場大馬路389號

  6.

中葡職業技術學校體育館

澳門勞動節街

  7.

健康生活教育園地

澳門黑沙環新街577號御景灣地下

  8.

鮑思高粵華小學

澳門亞馬喇馬路6號

  9.

廣大中學

筷子基街筷子基社屋

 10.

勞校中學附屬幼稚園

林茂海邊大馬路588號

 11.

婦女聯合總會綜合服務大樓

澳門渡船街27號

 12.

鏡湖醫院禮堂

澳門連勝街

 13.

沙梨頭活動中心

澳門沙梨頭街市巿政署沙梨頭活動中心九樓禮堂

 14.

培正中學

澳門高士德大馬路7號

 15.

塔石體育館A館

澳門東望洋街

 16.

澳門理工學院懷遠樓展覽廳

澳門高美士街

 17.

綜藝館

澳門畢仕達大馬路

 18.

澳門文化中心

澳門新口岸新填海區冼星海大馬路

 19.

國檢(澳門)醫務中心

澳門宋玉生廣場光輝商業中心4樓

 20.

金沙娛樂場

澳門金沙娛樂場1樓近麥當勞

 21.

新葡京酒店

澳門葡京路1號新葡京酒店地庫大堂

 22.

美高梅

澳門孫逸仙大馬路1101號澳門美高梅2樓

 23.

永利澳門

澳門外港填海區仙德麗街永利澳門酒店名店街近咖啡苑

 24.

星際酒店

澳門友誼大馬路星際酒店9樓

 25.

利瑪竇中學

澳門大三巴巷1號A

 26.

聖若瑟教區中學第二校

風順堂上街一號

 27.

海星中學

澳門高樓街36號

 28.

奧林匹克體育中心

氹仔奧林匹克大馬路

 29.

嘉模會堂

氹仔嘉路士米耶馬路

 30.

北安客運碼頭

北安客運碼頭

 31.

澳門國際機場

氹仔偉龍馬路澳門國際機場客運大樓3樓

 32.

科大醫院體育館

氹仔偉龍馬路澳門科技大學J座室內體育館

 33.

教青局親職教育中心(湖畔)

氹仔美副將馬路湖畔大廈A區2樓C

 34.

澳門保安部隊高等學校

路環石街

 35.

街總石排灣家庭及社區綜合服務中心

路環石排灣業興二街業興大廈第8座地下

 36.

澳門大學

氹仔大學大馬路

 37.

威尼斯人

威尼斯人商場大運河街五樓近Rimowa 維修中心

 38.

永利皇宮

路氹體育館大馬路永利皇宮北名店街

 39.

美獅美高梅

路氹城體育館大馬路美獅美高梅B1層

 40.

新濠影匯

新濠影匯8號轉播廳

 41.

百老匯酒店

路氹城蓮花海濱大馬路百老匯酒店2樓


訂閱新聞局Telegram政府新聞頻道:https://t.me/macaogcs,即時接收最新消息。
訂閱頻道
澳門特別行政區政府新聞局 Facebook
澳門特別行政區政府新聞局 Facebook
澳門特別行政區政府新聞局 官方微信
澳門特別行政區政府新聞局 官方微信
微信訂閱號:澳門政府資訊 澳門政府資訊
微信訂閱號:澳門特區發佈 澳門特區發佈
澳門特別行政區政府新聞局 政府新聞頻道
澳門特別行政區政府新聞局 政府新聞頻道
已複製連結
跳到頁面頂部