Loading

澳基會災後“水電補貼”無須申請 直接到戶

澳門基金會
2017-08-25 12:32
  • 8.23風災緊急援助計劃一 《醫療慰問金》指南

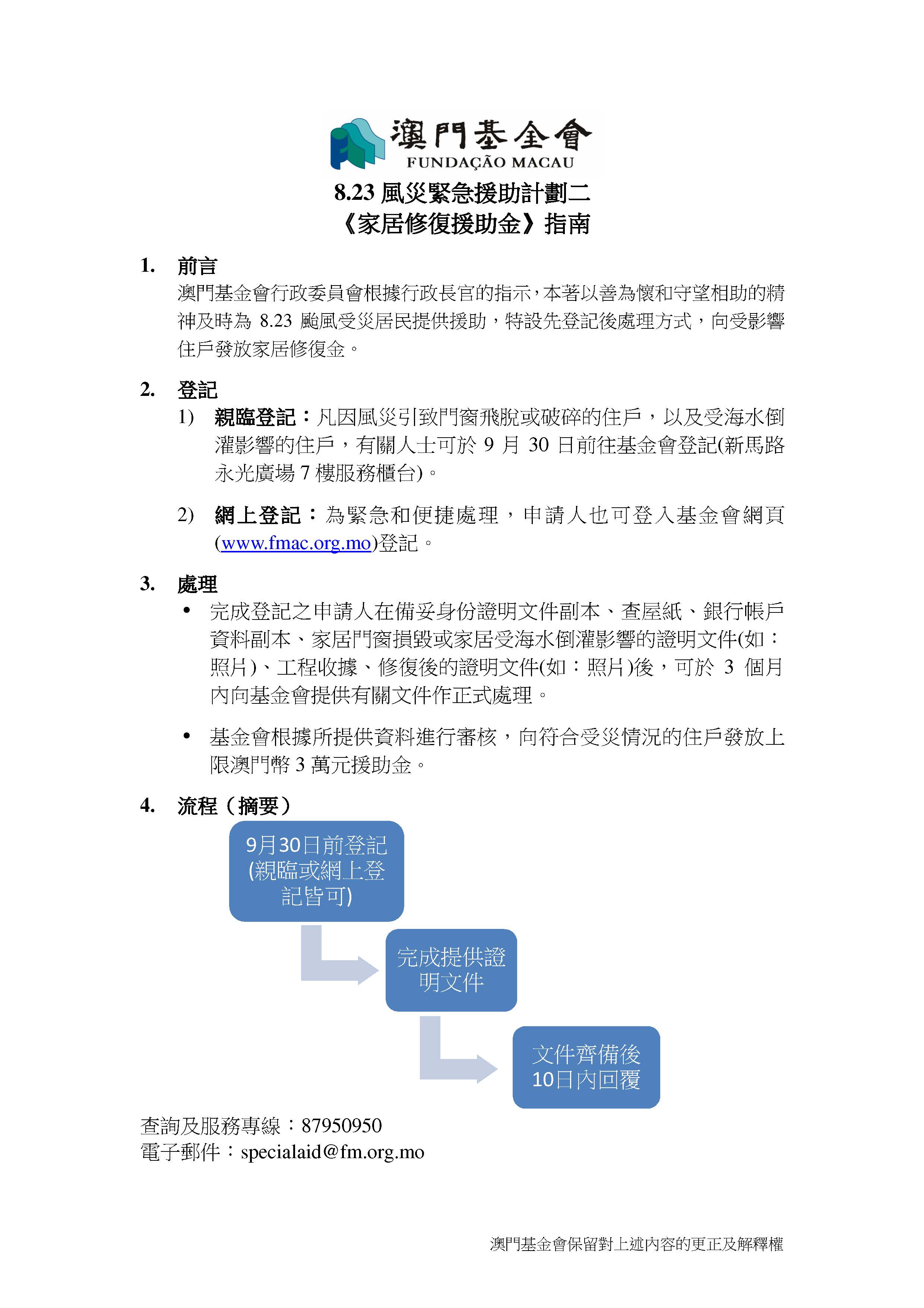
  • 8.23風災緊急援助計劃二 《家居修復援助金》指南

  • 【圖文包】措施一

  • 【圖文包】措施二

  • 【圖文包】登記詳情

  • 【圖文包】本周六日照常辦公

未能播放Youtube視頻

澳門基金會推出協助救災的緊急措施,當中包括“遇難者慰問金”、“家居修復援助金”、 “醫療慰問金” 及“水電補貼”,由於有大量市民親身前來查詢登記,澳基會強調,“水電補貼”方面,將直接與專營公司聯繫,市民無需登記或申請。

澳門基金會呼籲“家居修復援助金”及“醫療慰問金”的申請者仔細了解申請流程,並於澳基會網站先行登記,無須急於親身前往申請。為方便市民了解及辦理登記,澳基會將於本周六日 (8月26日及27日)照常辦公,中午不休息。澳基會再次提醒市民,醫療慰問金的申請截止日期為8月31日,家居修復援助金的申請截止日期為9月30日。查詢電話:8795 0950

網上登記:http://www.fmac.org.mo/activity/activityContent_7104
 


訂閱新聞局Telegram政府新聞頻道:https://t.me/macaogcs,即時接收最新消息。
訂閱頻道
澳門特別行政區政府新聞局 Facebook
澳門特別行政區政府新聞局 Facebook
澳門特別行政區政府新聞局 官方微信
澳門特別行政區政府新聞局 官方微信
微信訂閱號:澳門政府資訊 澳門政府資訊
微信訂閱號:澳門特區發佈 澳門特區發佈
澳門特別行政區政府新聞局 政府新聞頻道
澳門特別行政區政府新聞局 政府新聞頻道
已複製連結
跳到頁面頂部