Loading

治安警推出緊急短訊求助服務

治安警察局
2015-09-26 11:33
  • 聾人協會

  • 聽障人士協進會

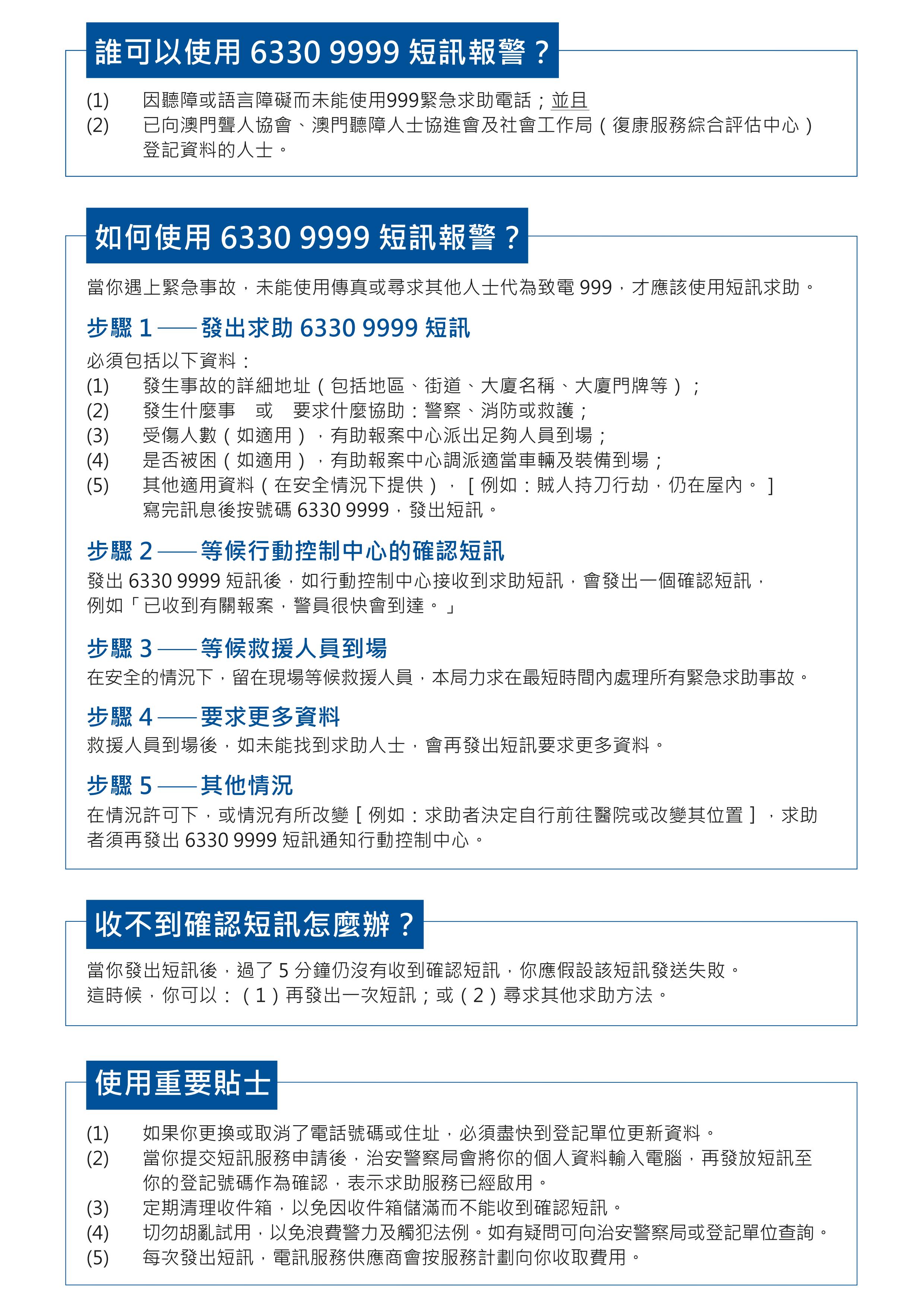
  • 63309999緊急短訊求助服務流程圖(一)

  • 63309999緊急短訊求助服務流程圖(二)

未能播放Youtube視頻

治安警察局將在本年10月1日為聽障及語言障礙人士推出緊急短訊求助服務,屆時,已登記使用相關服務之聽障或語言障礙人士,可透過本澳各電訊公司的電話短訊服務向本局之專線號碼(63309999)發出求助或舉報訊息。

本年9月16日及9月22日,本局行動廳多名代表先後拜訪澳門聾人協會及澳門聽障人士協進會,詳細講解緊急短訊求助服務的操作及處理流程,確保有關服務推出初期能暢順運作。聽障或語言障礙人士可透過澳門聾人協會、澳門聽障人士協進會及社會工作局(復康服務綜合評估中心)作出登記使用緊急短訊求助服務,以便本局更有效地提供所需服務。另外,為加強對相關群體的服務,本局已購買5台聽障人士無障礙設備(諮詢台式感應環迴系統),將設置在前線警區供聽障人士使用,以便警員與聽障人士能更好溝通,提升服務質素。

治安警察局將持續關注不同群體的治安需求,並透過與各類社團加強溝通和合作,擴展及優化服務項目,不斷提升服務質素以配合社會發展,與時並進。


訂閱新聞局Telegram政府新聞頻道:https://t.me/macaogcs,即時接收最新消息。
訂閱頻道
澳門特別行政區政府新聞局 Facebook
澳門特別行政區政府新聞局 Facebook
澳門特別行政區政府新聞局 官方微信
澳門特別行政區政府新聞局 官方微信
微信訂閱號:澳門政府資訊 澳門政府資訊
微信訂閱號:澳門特區發佈 澳門特區發佈
澳門特別行政區政府新聞局 政府新聞頻道
澳門特別行政區政府新聞局 政府新聞頻道
已複製連結
跳到頁面頂部