Loading

衛生局公佈聖母無原罪瞻禮就診安排

衛生局
2014-12-04 19:17
  • 衛生局公佈聖母無原罪瞻禮就診安排

未能播放Youtube視頻

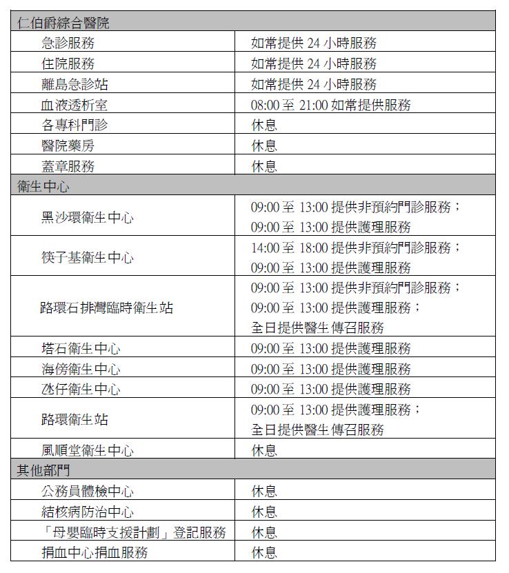
2014年12月8日(星期一)是聖母無原罪瞻禮公眾假期,政府部門休息,衛生局將維持相關的醫療服務,而因應過往節假日期間市民應用衛生中心非預約門診的情況,衛生局將於12月8日在市民需求較大的黑沙環、筷子基衛生中心及路環石排灣臨時衛生站提供非預約門診服務,方便有需要的市民求診。為此作出如下的就診安排:

(* 請參閱附件!)

此外,仁伯爵綜合醫院的探病時段分別是每天中午1時至下午4時及傍晚6時至8時。除特殊情況外,非探病時間內將謝絕探訪。


訂閱新聞局Telegram政府新聞頻道:https://t.me/macaogcs,即時接收最新消息。
訂閱頻道
澳門特別行政區政府新聞局 Facebook
澳門特別行政區政府新聞局 Facebook
澳門特別行政區政府新聞局 官方微信
澳門特別行政區政府新聞局 官方微信
微信訂閱號:澳門政府資訊 澳門政府資訊
微信訂閱號:澳門特區發佈 澳門特區發佈
澳門特別行政區政府新聞局 政府新聞頻道
澳門特別行政區政府新聞局 政府新聞頻道
已複製連結
跳到頁面頂部