 
        特区政府与商会、各承办单位现正全力筹备于3月24日推出“2025年社区消费大奬赏”大型促消费活动,是次活动设有“手机支付电子优惠”和“长者消费立减优惠”两部份。
长者同时享有立减优惠和手机支付抽取电子优惠
为关顾长者,是次活动在过往手机支付优惠的基础上,为长者额外提供“长者消费立减优惠”,年满65岁的长者可凭新版“澳门通长者卡”拍卡领取总额300元的消费立减优惠。
长者除享有长者卡300元消费立减优惠外,更可同时透过手机支付消费后抽取电子优惠。
持新版长者卡人士可于3月24日起到指定服务点拍卡领取优惠
持有新版“长者卡”的居民,可于3月24日至6月1日活动期间,持卡前往全澳逾100个指定服务点,拍卡领取立减优惠。服务点详情将于稍后公布。
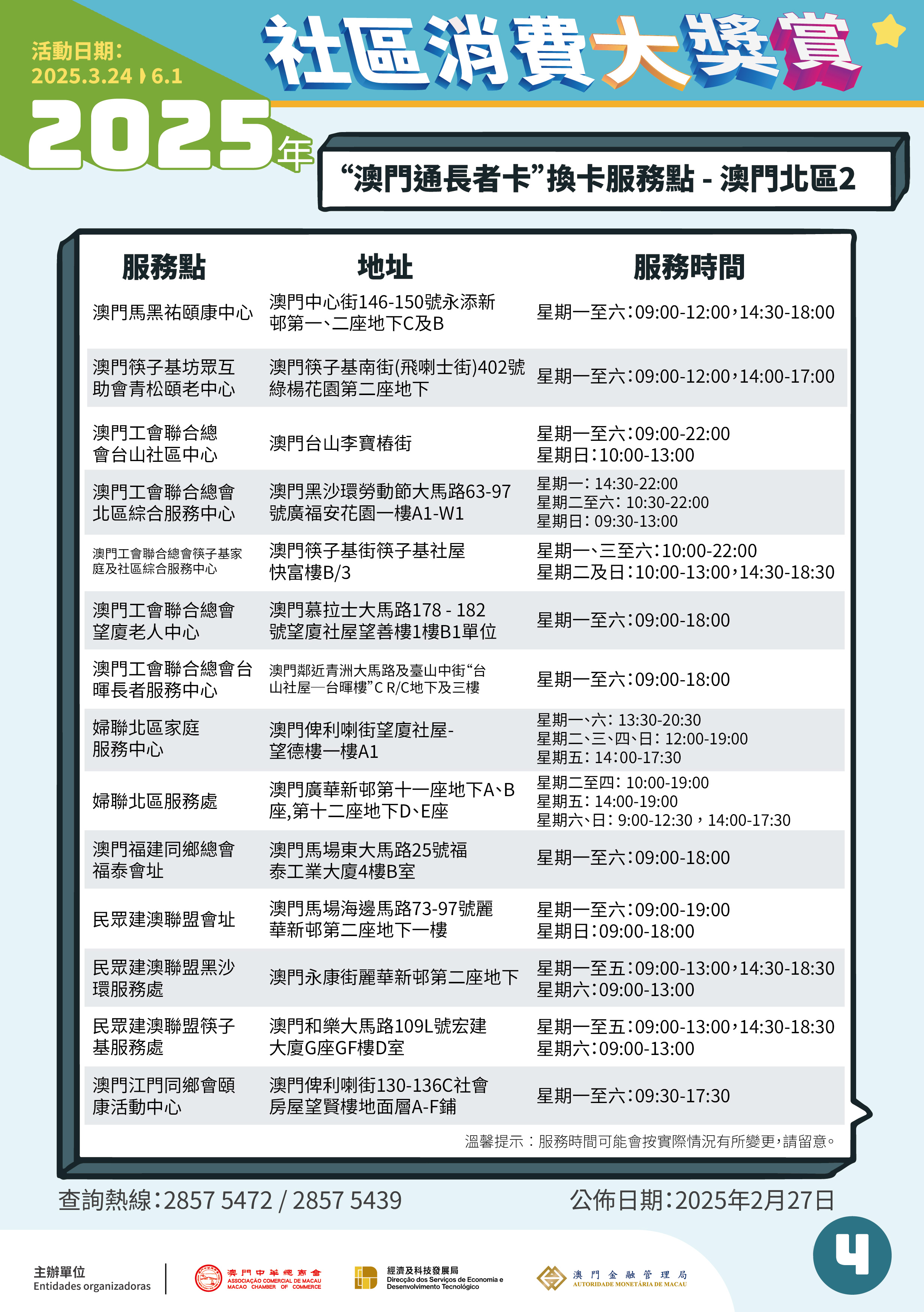
持旧版长者卡人士可到全澳逾60个换卡服务点免费办理换卡
由于旧版“澳门通长者卡”所使用的晶片无法支援拍卡领取立减优惠,为协助持有旧版澳门通长者卡的长者更换新卡,社会工作局协调了36间长者、家庭及社区服务中心协助长者办理换卡工作。
连同经科局协调的社团服务点,全澳换卡服务点逾60个,长者可于3月6日至5月20日期间,由本人或代办人前往上述服务点免费办理换卡手续。工作人员协助核实资料后,会回收旧卡并提供取卡凭条,换卡需时6至10个工作天,旧卡余额将自动转移至新卡。有关各服务点的名单、地址及服务时间,可查阅图文包、经科局网站和微信公众号。
本人或代办人按凭条上的取卡日期领取新卡
本人或代办人按取卡凭条上的取卡日期,带同相关文件到换卡服务点领取新卡。如为本人亲领,需出示取卡凭条及身份证正本;若为他人代领,则需出示取卡凭条、长者签署的授权书、长者身份证副本及代领人身份证正本。
领取优惠前已遗失“长者卡”居民可免费补领新卡
如长者在拍卡领取消费立减优惠前已遗失“长者卡”,可在3月6日至5月20日期间,由本人或代办人持长者身份证正本到换卡服务点申请补领新卡,需时6至10个工作天,倘有的自充余额将根据澳门通的记录转移至新卡,首次补领费用全免。工作人员核实资料后会提供取卡凭条,长者或代办人按取卡凭条上的取卡日期,带同相关文件回到换卡服务点领取新卡。如为本人亲领,需出示取卡凭条及身份证正本;若为他人代领,则需出示取卡凭条、长者签署的授权书、长者身份证副本及代领人身份证正本。
年满65岁从未申请“长者卡”居民可到澳门通申请新卡
年满65周岁,从未申请“澳门通长者卡”的本澳居民,可带同澳门居民身份证及1张一吋半白底彩色近照,亲身前往澳门通客户服务中心申请,首次申请费用全免,交齐文件及审批成功后约8个工作天可领取新卡。
制作系列图文包方便长者了解领取优惠准备手续
为方便长者更好理解“长者消费立减优惠”的领取准备手续,经科局制作了系列图文包,包括旧卡换新卡、遗失卡补办、全新申请、已领有新卡等不同情况的办理流程。
如对“2025年社区消费大奬赏”有任何查询,居民可在办公时间致电查询热线2857 5472或2857 5439。
最后,再次强调任何机构均不会主动提醒长者更换新卡,如长者收到任何藉此活动名义发出的诈骗短讯,必须留意慎防受骗。