Loading

4月9日凌晨1时起新增及取消对曾到内地相关区域人士的防疫措施

新型冠状病毒感染应变协调中心
2022-04-08 20:12
  • 第184/A/SS/2022号公告

  • 第185/A/SS/2022号公告

未能播放Youtube视频

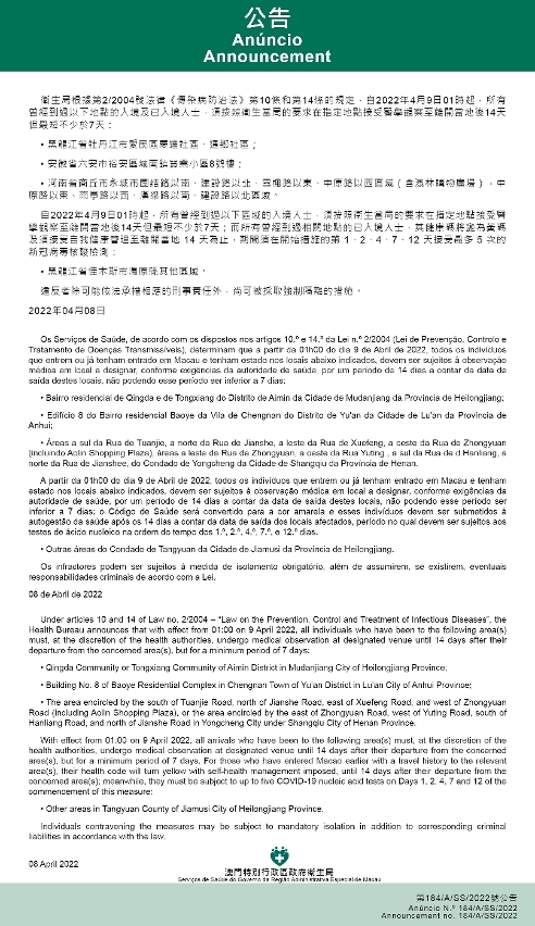
新型冠状病毒感染应变协调中心(下称应变协调中心)宣布,因应内地的疫情变化,卫生局根据第2/2004号法律《传染病防治法》第10条和第14条的规定,自2022年4月9日凌晨1时起,所有曾经到过以下地点的入境及已入境人士,须按照卫生当局的要求在指定地点接受医学观察至离开当地后14天但最短不少于7天:黑龙江省牡丹江市爱民区庆达社区、通乡社区;安徽省六安市裕安区城南镇宝业小区8号楼;河南省商丘市永城市团结路以南、建设路以北、雪枫路以东、中原路以西区域(含澳林购物广场),中原路以东、雨亭路以西、汉梁路以南、建设路以北区域。

自2022年4月9日凌晨1时起,所有曾经到过以下区域的入境人士,须按照卫生当局的要求在指定地点接受医学观察至离开当地后14天但最短不少于7天;而所有曾经到过相关地点的已入境人士,其健康码将变为黄码及须接受自我健康管理至离开当地 14 天为止,期间须在开始措施的第 1、2、4、7、12 天接受最多 5 次的新冠病毒核酸检测:黑龙江省佳木斯市汤原县其他区域。

自2022年4月9日凌晨1时起,所有离开以下地点不足14天的入境人士和已入境人士,应留意自身健康状况,期间健康码不变黄色,但应主动按第1、4、7天的时序接受核酸检测:安徽省六安市其他区域、河南省商丘市其他区域、黑龙江省牡丹江市其他区域。

自2022年4月9日凌晨1时起,取消所有曾经到过以下地点的入境及已入境人士,须按照卫生当局的要求在指定地点接受医学观察至离开当地后14天但最短不少于7天的措施:山东省滨州市邹平市韩店镇上口村、西王新村,惠民县孙武街道办事处怡水龙城小区;天津市东丽区金钟街赵沽里新苑小区,河北区光复道街万爱情侣主题酒店(建国道1号龙门大厦),滨海新区天津临港经济区,静海区朝阳街道宇纬路春曦公园、瑞和道与月纬路交口清水湾洗浴;吉林省延边朝鲜族自治州汪清县、珲春市;河南省焦作市修武县城镇办城南小区政后街合欢小区,漯河市临颍县杜曲镇东徐庄村、新城街道办事处辖区;湖南省长沙市天心区大托铺街道火云山庄烤全羊店(湘江南路店);福建省泉州市洛江区万安街道首富商城;辽宁省大连市普兰店区太平街道如意人家钰莲园小区10号楼;广东省珠海市香洲区翠香街道镜山路50号馨园小区。

自2022年4月9日凌晨1时起,取消曾经到过以下区域的入境人士,须按照卫生当局的要求在指定地点接受医学观察至离开当地后14天但最短不少于7天;而所有曾经到过相关地点的已入境人士,其健康码将变为黄码及须接受自我健康管理至离开当地 14 天为止,期间须在开始措施的第 1、2、4、7、12 天接受最多 5 次的新冠病毒核酸检测的措施:山东省滨州市博兴县其他区域、惠民县其他区域;广西壮族自治区防城港市;天津市东丽区金钟街其他区域,静海区朝阳街道其他区域,北辰区天穆镇其他区域;江苏省常州市钟楼区。

自2022年4月9日凌晨1时起,取消离开以下地点不足14天的入境人士和已入境人士,应留意自身健康状况,期间健康码不变黄色,但应主动按第1、4、7天的时序接受核酸检测的措施:山东省枣庄市、青岛市其他区域、济南市、临沂市、潍坊市其他区域;广西壮族自治区百色市、崇左市、钦州市其他区域;云南省昆明市其他区域、临沧市、红河哈尼族彝族自治州;内蒙古自治区通辽市;天津市东丽区其他区域、北辰区、河东区、南开区、津南区其他区域、滨海新区其他区域、静海区其他区域;北京市东城区、朝阳区其他区域;四川省成都市;安徽省马鞍山市其他区域、蚌埠市、铜陵市其他区域;江西省九江市、上饶市、宜春市;江苏省无锡市、南通市、苏州市、常州市其他区域、镇江市、盐城市;河北省石家庄市、保定市;河南省焦作市其他区域、郑州市;重庆市永川区、沙坪坝区;陕西省汉中市其他区域、宝鸡市其他区域;浙江省宁波市、杭州市、湖州市、嘉兴市、衢州市;海南省三亚市、海口市;湖北省随州市、怀化市其他区域;黑龙江省黑河市;新疆维吾尔自治区巴音郭楞蒙古自治州、乌鲁木齐市;福建省福州市;贵州省遵义市;辽宁省葫芦岛市、辽阳市。

应变协调中心提醒,目前本澳有关以下地点的防疫措施包括:

  1. 离开相关地点21天内留意自身健康状况,出现任何新冠病毒感染疑似症状人士须立即就医及接受核酸检测;
  2. 离开相关地点14天内的入境人士和已入境人士,留意自身健康状况,期间健康码不变黄色,但应主动按第1、4、7天的时序接受核酸检测;
  3. 曾经到过相关地点的入境人士,须在指定地点接受医学观察至离开当地后14天,但最短不少于7天;
  4. 曾经到过相关地点的已入境人士,亦须在澳门健康码上如实作出相应申报及接受相应的防疫措施,要求如下:
  1. 健康码将变为黄码及须接受自我健康管理至离开当地14天为止,期间须按第1、2、4、7、12天的时序接受核酸检测;
  2. 须在指定地点接受医学观察至离开当地后14天,但最短不少于7天(请立即透过咨询求助平台https://www.ssm.gov.mo/covidq或致电:+853 28700800以便安排医学观察)。

注: 免费核酸检测预约连结为:https://app.ssm.gov.mo/mandatoryrnatestbook。核酸检测结果不会上载至澳门健康码,亦不可作为出入境用途。如以自费方式接受核酸检测,亦须在上述连结中作出登记才能按时解除黄码锁定。

澳门特区采取和中国内地特定区域有关的防疫措施表格,可进入以下连结查阅最新资讯:https://www.ssm.gov.mo/apps1/gcs/medobs/ch。

应变协调中心呼吁,市民前往外地应留意当地疫情发展,在抗疫常态下,仍须坚持戴口罩,严格做好和执行各项防疫措施,保持距离,避免人流聚集;与此同时,因疫苗可有效预防新冠病毒肺炎,有效减少自身感染、重症和死亡风险,筑起免疫屏障,保护自己及家人,故现阶段应有序地预约接种疫苗,而即使已接种疫苗,亦应避免前往高风险地区,如必须前往,应在完成初种系列及加强剂疫苗后14天,待身体产生足够的免疫力后才前往,以减少感染的风险。


订阅新闻局Telegram政府新闻频道:https://t.me/macaogcs,即时接收最新消息。
订阅频道
澳门特别行政区政府新闻局 Facebook
澳门特别行政区政府新闻局 Facebook
澳门特别行政区政府新闻局 官方微信
澳门特别行政区政府新闻局 官方微信
微信订阅号:澳门政府信息 澳门政府资讯
微信订阅号:澳门特区发布 澳门特区发布
澳门特别行政区政府新闻局 政府新闻频道
澳门特别行政区政府新闻局 政府新闻频道
已复制连结
跳转到页面顶部