Loading

—记者会快讯(5月3日将启用「澳门健康码」)—

新闻局
2020-05-01 17:36
  • 5月3日将启用「澳门健康码」

未能播放Youtube视频

应变协调中心表示,「澳门健康码」将于5月3日早上9点启用,是 「个人健康声明」的升级版,同时合并及取代现时的「入境口岸健康申报」系统,能更有效地协助实施新型冠状病毒肺炎常态化管理,并实现入境到社区的「闭环管理」。

巿民只需于 「澳门健康码」系统登记一次即可。之后每天只要声明症状、接触史和旅游史,便可更新「澳门健康码」的颜色和有效日期。


「澳门健康码」具以下特点:
1.    实名登记; 
2.    系统将与怀疑病例、确诊病例和密切接触者、高风险国家/地区旅居史,以及须接受家居或指定酒店隔离医学观察名单配对;
3.    在澳门社区活动时自愿申报;
4.    出入境时强制申报。

「澳门健康码」使用流程:
1.    扫码进入【澳门健康码】系统;
2.    如实填写个人资料,及回答3题关于症状、接触史和外游史的选择题;
3.    系统会自动与卫生局新冠肺炎相关个案名单作配对核查及进行运算;
4.    最后产生个人专属澳门健康码;
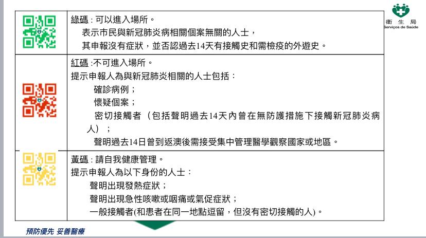
5.    健康码适用于入境澳门和进入本地的场所;
6.     场所按巿民健康码的三色意义,判断允许或拒绝该名人士进入有关场所。


订阅新闻局Telegram政府新闻频道:https://t.me/macaogcs,即时接收最新消息。
订阅频道
澳门特别行政区政府新闻局 Facebook
澳门特别行政区政府新闻局 Facebook
澳门特别行政区政府新闻局 官方微信
澳门特别行政区政府新闻局 官方微信
微信订阅号:澳门政府信息 澳门政府资讯
微信订阅号:澳门特区发布 澳门特区发布
澳门特别行政区政府新闻局 政府新闻频道
澳门特别行政区政府新闻局 政府新闻频道
已复制连结
跳转到页面顶部