Loading

A partir da 01h00 do dia 6 de Agosto de 2022 implementação e cancelamento de medidas antiepidémicas para quem tenha estado em diversas áreas do Interior da China

Centro de Coordenação de Contingência do Novo Tipo de Coronavírus
2022-08-05 23:44
  • Anúncio n.º 355/A/SS/2022

  • Anúncio n.º 356/A/SS/2022

The Youtube video is unavailable

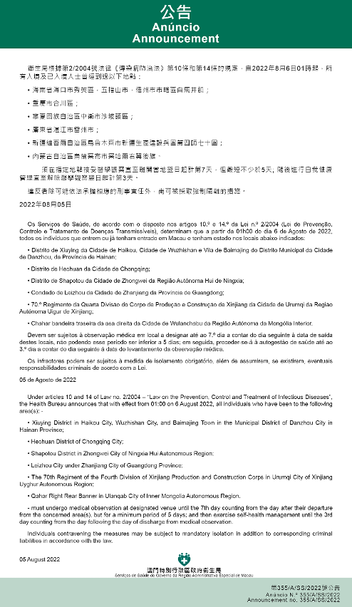
Tendo em consideração a evolução epidemiológica mais actualizada no Interior da China, os Serviços de Saúde, de acordo com o disposto nos artigos 10.º e 14.º da Lei n.º 2/2004 (Lei de Prevenção, Controlo e Tratamento de Doenças Transmissíveis), determina-se que a partir da 01h00 do dia 6 de Agosto de 2022, todos os indivíduos que entrem ou já tenham entrado em Macau e tenham estado nos locais abaixo indicados:

  • Distrito de Xiuying da Cidade de Haikou, Cidade de Wuzhishan e Vila de Baimajing do Distrito Municipal da Cidade de Danzhou, da Província de Hainan;
  • Distrito de Hechuan da Cidade de Chongqing;
  • Distrito de Shapotou da Cidade de Zhongwei da Região Autónoma Hui de Ningxia;
  • Condado de Leizhou da Cidade de Zhanjiang da Província de Guangdong;
  • 70.º Regimento da Quarta Divisão do Corpo de Produção e Construção de Xinjiang da Cidade de Urumqi da Região Autónoma Uigur de Xinjiang;
  • Chahar bandeira traseira da asa direita da Cidade de Wulanchabu da Região Autónoma da Mongólia Interior.

Devem ser sujeitos à observação médica em local a designar até ao 7.º dia a contar do dia seguinte à data de saída destes locais, não podendo esse período ser inferior a 5 dias; em seguida, proceder-se-á à autogestão de saúde até ao 3.º dia a contar do dia seguinte à data do levantamento da observação médica.

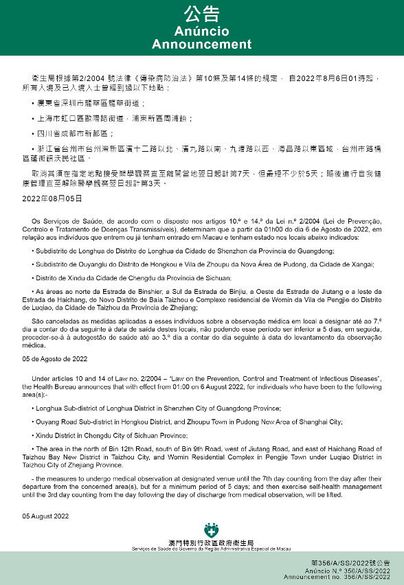
A partir da 01h00 do dia 6 de Agosto de 2022, em relação aos indivíduos que entrem ou já tenham entrado em Macau e tenham estado nos locais abaixo indicados:

  • Subdistrito de Longhua do Distrito de Longhua da Cidade de Shenzhen da Província de Guangdong;
  • Subdistrito de Ouyanglu do Distrito de Hongkou e Vila de Zhoupu da Nova Área de Pudong, da Cidade de Xangai;
  • Distrito de Xindu da Cidade de Chengdu da Província de Sichuan;
  • As áreas ao norte da Estrada de Binshier, a Sul da Estrada de Binjiu, a Oeste da Estrada de Jiutang e a leste da Estrada de Haichang, do Novo Distrito de Baía Taizhou e Complexo residencial de Womin da Vila de Pengjie do Distrito de Luqiao, da Cidade de Taizhou da Província de Zhejiang;

São canceladas as medidas aplicadas a esses indivíduos sobre a observação médica em local a designar até ao 7.º dia a contar do dia seguinte à data de saída destes locais, não podendo esse período ser inferior a 5 dias; em seguida, proceder-se-á à autogestão de saúde até ao 3.º dia a contar do dia seguinte à data do levantamento da observação médica.

A tabela com as informações completas, relativa às medidas antiepidémicas impostas pela RAEM, para determinadas áreas do Interior da China, pode ser consultada através da seguinte ligação: https://www.ssm.gov.mo/apps1/gcs/medobs/pt.

Observações:

Actualmente, as medidas preventivas de epidemia aplicadas às pessoas que vieram de determinadas regiões do Interior da China para Macau, são as seguintes:

1. As pessoas que entrem ou já tenham entrado em Macau, até ao 7.º dia a contar do dia seguinte à data de saída da área de risco relevante, devem prestar atenção ao seu estado de saúde. As pessoas que apresentem sintomas suspeitos de infecção pela COVID-19, devem imediatamente recorrer ao médico e submeterem-se ao teste de ácido nucleico.

2. As pessoas que entrem e já tenham entrado em Macau no 7.º dia ou, antes a contar do dia seguinte, à saída das áreas de risco relevantes, devem estar atentas ao seu estado de saúde; o Código de Saúde delas não será convertido para a cor amarela, durante esse período, mas devem ser sujeitos a testes de ácido nucleico por iniciativa própria, na ordem sequencial do 1.º, 2.º, 4.º e 7.º dias, a partir do dia seguinte à saída da área de risco relevante e com o limite até ao 7º dia referido;

3. As pessoas que tenham estado em determinados locais afectados e, que entrem em Macau, devem ser sujeitos à observação médica em local a designar, até ao 7.º dia a contar do dia seguinte, à data de saída destes locais, não podendo esse período ser inferior a 5 dias; em seguida, proceder-se-á à autogestão de saúde até ao 3.º dia, a contar do dia seguinte à data do levantamento da observação médica;

4. As pessoas que tenham estado em determinados locais afectados e que já entraram em Macau:

4A. O Código de Saúde será convertido para a cor amarela e esses indivíduos devem ser submetidos à autogestão da saúde até ao 7º dia a contar do dia seguinte à data de saída dos locais afectados, e devem ser sujeitos, de imediato, a testes de ácido nucleico, na ordem sequencial de 1.º, 2.º, 4.º e 7.º dias a partir do dia seguinte à saída da área de risco relevante, até ao 7º dia a contar do dia seguinte à data de saída das áreas de risco relevantes;

4B. Devem ser sujeitos à observação médica em local a designar até ao 7.º dia, a contar do dia seguinte à data de saída destes locais, não podendo esse período ser inferior a 5 dias; em seguida, proceder-se-á à autogestão de saúde até ao 3.º dia, a contar do dia seguinte à data do levantamento da observação médica. Para uma organização da observação médica, é favor consultar a plataforma de apoio na página electrónica https://www.ssm.gov.mo/covidq ou ligar para o telefone: + 853 28700800.

Os requisitos de autogestão de saúde após a conclusão da observação médica são as seguintes

1)         Durante os períodos de autogestão da saúde, deve gerar o Código de Saúde de Macau, utilizando o mesmo documento de identificação que foi apresentado no momento da entrada e durante o período de observação médica, e submeter-se ao teste de ácido nucleico de COVID-19 nos 1.º, 2.º, 3.º dias, contados a partir do dia seguinte à data de levantamento da observação médica;

2)         Antes de se obter o resultado negativo do teste de ácido nucleico, no 3.º dia, a contar do dia seguinte à data de levantamento da observação médica, o Código de Saúde de Macau mantém-se em amarelo e, posteriormente, passa a ser verde;

3)         Não é permitida a deslocação ao Interior da China via Macau, antes do Código de Saúde ser convertido na cor verde;

4)         Se não for realizado o teste de ácido nucleico nos 1.º, 2.º e 3.º dias a contar do dia seguinte à data de levantamento da observação médica, o Código de Saúde de Macau será alterado para vermelho;

5)         Caso o resultado do teste de ácido nucleico seja positivo aquando da entrada em Macau ou, durante o período de observação médica de isolamento centralizado, o indivíduo deve ser sujeito ao isolamento centralizado pelo menos, até ao 10.º dia a contar do dia seguinte à data de entrada em Macau.

A ligação para a marcação prévia do teste gratuito de ácido nucleico é: https://app.ssm.gov.mo/mandatoryrnatestbook. Os resultados dos testes de ácido nucleico gratuitos não serão utilizados para entrada e saída de Macau. Se o teste do ácido nucleico for efectuado a expensas próprias, deve ainda ser efectuado o registo na referida ligação para que a restrição ao código de saúde amarelo seja levantada a tempo.

O Centro de Coordenação e Contingência apela a todos os residentes para prestarem atenção ao desenvolvimento da epidemia nos locais onde se encontram ao viajar para o exterior. E ainda, é necessário insistir no uso de máscaras, implementar de forma rigorosa várias medidas de prevenção de epidemia, manter distância social e evitar aglomerações de multidões.

Além disso, é salientado que a inoculação da vacina pode prevenir, de forma mais eficaz, a pneumonia causada pelo novo tipo de coronavírus e reduzir efectivamente o risco de infecção, os casos graves e evitar em algumas situações a morte, para construir uma barreira imunológica que proteja todos os residentes, os seus familiares e Macau.

Nesse sentido, a vacinação deve ser programada de forma ordenada nesta fase. As pessoas que já foram vacinadas devem, ainda, evitar deslocações às áreas de alto risco. Em caso de necessidade, só devem deslocar-se a essas áreas decorridos 14 após a administração das vacinas do esquema vacinal primário, assim como da vacina de reforço para que o corpo desenvolva imunidade suficiente para reduzir a risco de infecção.


Subscreva “GCS RAEM – Plataforma de notícias do governo” no Telegram https://t.me/macaogcsPT para receber as últimas notícias do governo.
Inscrição
GCS RAEM Facebook
GCS RAEM Facebook
GCS RAEM Wechat Channel
GCS RAEM Wechat Channel
Wechat: informações do governo de Macau 澳門政府資訊
Wechat: divulgação da RAEM 澳門特區發佈
GCS RAEM Plataforma de notícias do governo
GCS RAEM Plataforma de notícias do governo
Link is copied.
Saltar para o topo da página