Loading

A partir da 01h00 do dia 22 de Maio de 2022 implementação e cancelamento de medidas antiepidémicas para quem tenha estado em diversas áreas do Interior da China

Centro de Coordenação de Contingência do Novo Tipo de Coronavírus
2022-05-22 17:45
  • Anúncio n.º 275/A/SS/2022

  • Anúncio n.º 276/A/SS/2022

The Youtube video is unavailable

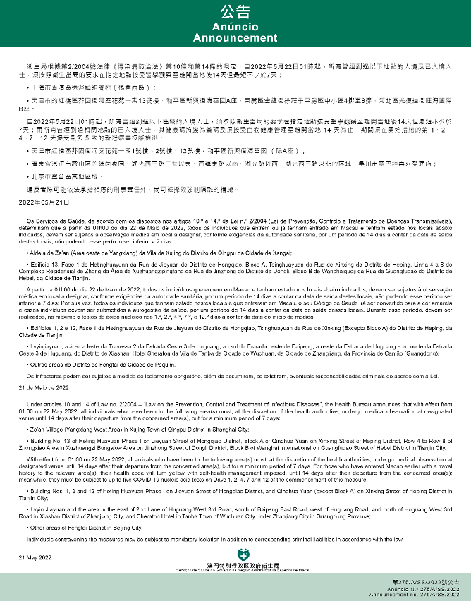
Tendo em consideração a evolução epidemiológica mais actualizada no Interior da China, os Serviços de Saúde, de acordo com os dispostos nos artigos 10.º e 14.º da Lei n.º 2/2004 (Lei de Prevenção, Controlo e Tratamento de Doenças Transmissíveis), determinam que a partir da 01h00 do dia 22 de Maio de 2022, todos os indivíduos que entrem ou já tenham entrado em Macau e tenham estado nos locais abaixo indicados, devem ser sujeitos à observação médica em local a designar, conforme exigências da autoridade sanitária, por um período de 14 dias a contar da data de saída destes locais, não podendo esse período ser inferior a 7 dias:

  1. Aldeia de Ze’an (Área oeste de Yangxiang) da Vila de Xujing do Distrito de Qingpu da Cidade de Xangai;
  2. Edifício 13, Fase 1 de Hetinghuayuan da Rua de Jieyuan do Distrito de Hongqiao, Bloco A, Tsinghuayuan da Rua de Xinxing do Distrito de Heping, Linha 4 a 8 do Complexo Residencial de Zhong da Área de Xuzhuangzipingfang da Rua de Jinzhong do Distrito de Dongli, Bloco B de Wanghaiguoji da Rua de Guangfudao do Distrito de Hebei, da Cidade de Tianjin.

A partir da 01h00 do dia 22 de Maio de 2022, todos os indivíduos que entrem em Macau e tenham estado nos locais abaixo indicados, devem ser sujeitos à observação médica em local a designar, conforme exigências da autoridade sanitária, por um período de 14 dias a contar da data de saída destes locais, não podendo esse período ser inferior a 7 dias; Por sua vez, todos os indivíduos que tenham estado nestes locais e que entraram em Macau, o seu Código de Saúde irá ser convertido para a cor amarela e esses indivíduos devem ser submetidos à autogestão da saúde, por um período de 14 dias a contar da data de saída desses locais. Durante esse período, devem ser realizados, no máximo 5 testes de ácido nucleico nos 1.º, 2.º, 4.º, 7.º, e 12.º dias a contar da data do início da medida:

  1. Edifícios 1, 2 e 12, Fase 1 de Hetinghuayuan da Rua de Jieyuan do Distrito de Hongqiao, Tsinghuayuan da Rua de Xinxing (Excepto Bloco A) do Distrito de Heping, da Cidade de Tianjin;
  2. Lvyinjiayuan, a área a leste da Travessa 2 da Estrada Oeste 3 de Huguang, ao sul da Estrada Leste de Baipeng, a oeste da Estrada de Huguang e ao norte da Estrada Oeste 3 de Huguang, do Distrito de Xiashan, Hotel Sheraton da Vila de Tanba da Cidade de Wuchuan, da Cidade de Zhangjiang, da Província de Cantão (Guangdong);
  3. Outras áreas do Distrito de Fengtai da Cidade de Pequim.

Anuncia-se, ainda, que a partir da 01h00 do dia 22 de Maio de 2022, são canceladas as medidas aplicadas às pessoas que tenham estado nas seguintes áreas:

  1. Aldeia de Shezicaowu da Vila de Yancun, Bairro de Tenglongjiayuan da Vila de Doudian, do Distrito de Fengshan, Aldeia de Houbeiying da Vila de Lucheng do Distrito de Tongzhou, Bairro residencial de Beilangdong do Subdistrito de Jianwai, Bairro Panjiayuan do Subdistrio de Panjiayuan, do Distrito de Chaoyang, da Cidade de Pequim;
  2. Complexo residencial “Jinsui” da Vila de Binzhou do Condado de Bin da Cidade de Harbin da Província de Heilongjiang.

Anuncia-se, ainda, que a partir da 01h00 do dia 22 de Maio de 2022, foram canceladas as medidas aplicadas a todos os indivíduos que entrem e já tenham entrado em Macau, mas que tenham saído dos locais afectados há menos de 14 dias, devem estar atentos ao seu estado de saúde e ser sujeitos a testes de ácido nucleico por iniciativa própria, na ordem temporal de 1.º, 4.º e 7.º dias, e o Código de Saúde deles não será convertido para a cor amarela durante esse período:

  1. Outras áreas da Cidade de Harbin da Província de Heilongjiang;
  2. Cidade de Xining da Província de Qinghai.

O Centro de Coordenação alerta as pessoas para as actuais medidas de prevenção da epidemia em Macau em relação a determinadas áreas do Interior da China:

1. Os indivíduos que tenham saído dos locais afectados há menos de 21 dias devem estar atentos ao seu estado de saúde e caso manifestem quaisquer sintomas suspeitos de infecção da COVID-19 devem recorrer de imediato ao médico e serem submetidos ao teste de ácido nucleico.

2. Indivíduos que entrem e já tenham entrado em Macau, mas que tenham saído dos locais afectados há menos de 14 dias, devem estar atentos ao seu estado de saúde e ser sujeitos a testes de ácido nucleico por iniciativa própria, na ordem temporal de 1.º, 4.º e 7.º dias, e o Código de Saúde deles não será convertido para a cor amarela durante esse período.

3. Indivíduos que tenham estado em determinados locais afectados e que entrem em Macau, devem ser sujeitos à observação médica em local a designar por um período de 14 dias a contar da data de saída destes locais, não podendo esse período ser inferior a 7 dias.

4. Indivíduos que tenham estado em determinados locais afectados e que já entraram em Macau, devem prestar declarações verdadeiras no Código de Saúde de Macau e ser sujeitos às devidas medidas de prevenção da epidemia, conforme as exigências seguintes:

A. O Código de Saúde será convertido para a cor amarela e esses indivíduos devem ser submetidos à autogestão da saúde após os 14 dias a contar da data de saída dos locais afectados, período no qual devem ser sujeitos aos testes de ácido nucleico na ordem do tempo dos 1.º, 2.º, 4.º, 7.º, e 12.º dias.

B. Devem ser sujeitos à observação médica em local a designar por um período de 14 dias a contar da data de saída dos locais afectados, não podendo esse período ser inferior a 7 dias (Para uma organização da observação médica, é favor consultar a plataforma de apoio https://www.ssm.gov.mo/covidq ou ligar para o telefone: + 853 28700800).

Nota: A ligação para a marcação do teste gratuito de ácido nucleico é: https://app.ssm.gov.mo/mandatoryrnatestbook. Os resultados dos testes de ácido nucleico gratuitos não serão disponibilizados no Código de Saúde de Macau e não serão utilizados para entrada e saída de Macau. Se o teste do ácido nucleico for efectuado a expensas próprias, deve ainda ser efectuado o registo na referida ligação para que a restrição ao Código de Saúde amarelo seja levantada a tempo.

A tabela completa sobre as medidas antiepidémicas impostas pela RAEM para determinadas áreas do Interior da China, pode ser consultada através do seguinte link: https://www.ssm.gov.mo/apps1/gcs/medobs/pt.

O Centro de Coordenação e Contingência apela a todos os residentes para adoptem medidas preventivas ao viajar para o exterior e prestem atenção ao desenvolvimento da epidemia nos locais onde se encontram.

Mesmo perante a actual situação epidémica que se vive em Macau ainda é necessário insistir no uso de máscaras, implementar de forma rigorosa várias medidas de prevenção de epidemia, manter distância e evitar multidões.

Ao mesmo tempo, volta-se a apelar que de modo organizado e atempado as pessoas devem administrar o mais rapidamente possível a vacina, pois este é o único meio que de forma mais eficaz pode prevenir a pneumonia causada pelo novo tipo de coronavírus e reduzir efectivamente o risco de infecção, os casos graves e evitar em algumas situações a morte, para construir uma barreira imunológica que proteja todos os residentes, os seus familiares e Macau.

A vacinação deve ser programada de forma ordenada nesta fase. As pessoas que já foram vacinadas devem, ainda, evitar deslocações às áreas de alto risco. Em caso de necessidade, só devem deslocar-se a essas áreas decorridos 14 após a administração das vacinas da fase inicial, assim como da vacina de reforço para que o corpo desenvolva imunidade suficiente para reduzir a risco de infecção.


Subscreva “GCS RAEM – Plataforma de notícias do governo” no Telegram https://t.me/macaogcsPT para receber as últimas notícias do governo.
Inscrição
GCS RAEM Facebook
GCS RAEM Facebook
GCS RAEM Wechat Channel
GCS RAEM Wechat Channel
Wechat: informações do governo de Macau 澳門政府資訊
Wechat: divulgação da RAEM 澳門特區發佈
GCS RAEM Plataforma de notícias do governo
GCS RAEM Plataforma de notícias do governo
Link is copied.
Saltar para o topo da página