Loading

UM study reveals new mechanism by which autophagy gene modulates inflammatory bowel disease

University of Macau
2020-04-17 18:37
  • UM study reveals new mechanism by which autophagy gene modulates inflammatory bowel disease

  • Lu Jiahong

  • Wu Mingyue

The Youtube video is unavailable

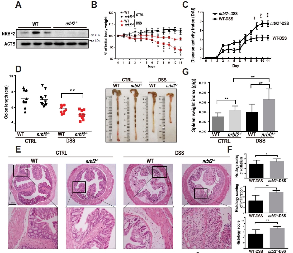
Macao is one of the cities in Asia with the highest incidence of inflammatory bowel disease. A research team in the Institute of Chinese Medical Sciences (ICMS), University of Macau (UM), led by Assistant Professor Lu Jiahong, recently discovered through a collaborative study with research institutions in mainland China and the United States, that the autophagy-related gene NRBF2 is involved in regulating the clearance of apoptotic cells in the process of intestinal inflammation, thereby affecting the course of inflammatory bowel disease. The discovery points to new strategies for treating inflammatory bowel disease. The study has been published in the online version of the well-known international journal Autophagy.

Based on this discovery, the research team has established a high-content drug screening platform for inflammatory bowel disease and discovered small molecules in traditional Chinese medicine with great therapeutic potential for the disease. The team has applied for a patent in China for the invention (patent application number 201910482193.1).

Inflammatory bowel disease is a chronic intestinal inflammatory disease of unclear etiology. Its clinical manifestations include abdominal pain, diarrhea, and bloody stools with mucous and pus, and it recurs repeatedly. In the human body, the timely removal of apoptotic cells by professional phagocytes, e.g. macrophages, is an important mechanism for maintaining immune homeostasis. Combining cell models, transgenic mouse models and tissue samples of patients with inflammatory bowel disease, the UM study shows that autophagy-related NRBF2 gene participates in the process of regulating macrophage phagocytosis and clearing of apoptotic cells, thus affecting the course of inflammatory bowel disease. In addition, through biochemistry and cell biology techniques, the research team discovered that NRBF2 participates in the activation state of the MON1A/ CCZ1/ RAB7 complex and regulates the maturation of phagosome in macrophages, thus revealed the specific molecular mechanism of NRBF2 in regulating apoptotic cell clearance.

According to Prof Lu, this is one of the new discoveries made by the research team in the study of autophagy-related gene NRBF2. In 2014, Prof Lu published the first article on the autophagy function of mammalian NRBF2 gene in Nature Communications as the first author. The finding of the article is consistent with an earlier study reported by Prof Ohsumi Yoshinori, the Nobel laurate in physiology or medicine, on yeast atg38 gene (homologous gene of NRBF2), which indicated that the atg38 / NRBF2 gene is highly conservative in evolution and has important biological functions. As the co-corresponding author, Prof Lu published articles in Autophagy and Molecular Neurodegeneration in 2017 and 2019, respectively, revealing the role of NRBF2 in Alzheimer's disease.

Autophagy is a leading scientific journal in the field of cell biology, with an impact factor of 11.1 (2018). This study was supported by the Macao Science and Technology Development Fund and UM's research grants. UM’s PhD student Wu Mingyue is the first author of the paper and Prof Lu is one of the co-corresponding authors (ranked last). The other co-corresponding authors are Prof Bian Zhaoxiang and Prof Li Min at the Hong Kong Baptist University, as well as Prof Chen Ye in the Department of Gastroenterology, Nangfang Hospital.


To get the latest official news, please subscribe the Government Information Bureau’s Telegram News Channel at https://t.me/macaogcsEN.
Subscription
MSAR GCS Facebook
MSAR GCS Facebook
MSAR GCS Wechat Channel
MSAR GCS Wechat Channel
Wechat page (traditional Chinese): gcsmacau 澳門政府資訊
Wechat page (simplified Chinese): macaoinfo 澳門特區發佈
MSAR GCS Government News Channel
MSAR GCS Government News Channel
Link is copied.
Jump to page top