Loading

8月1日凌晨1時起新增及取消對曾到內地相關區域人士的防疫措施

新型冠狀病毒感染應變協調中心
2022-07-31 21:34
  • 第344/A/SS/2022號公告

  • 第345/A/SS/2022號公告

未能播放Youtube視頻

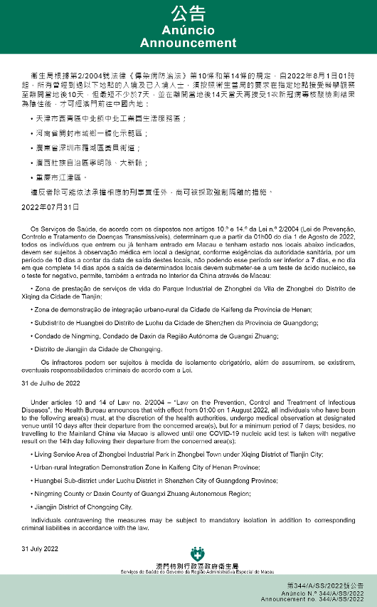
新型冠狀病毒感染應變協調中心(下稱應變協調中心)宣佈,因應內地的疫情變化,衛生局根據第2/2004號法律《傳染病防治法》第10條和第14條的規定,自2022年8月1日凌晨1時起,所有曾經到過以下地點的入境及已入境人士,須按照衛生當局的要求在指定地點接受醫學觀察至離開當地後10天,但最短不少於7天,並在離開當地後14天當天再接受1次新冠病毒核酸檢測結果為陰性後,才可經澳門前往中國內地:

  • 天津市西青區中北鎮中北工業園生活服務區;
  • 河南省開封市城鄉一體化示範區;
  • 廣東省深圳市羅湖區黃貝街道;
  • 廣西壯族自治區寧明縣、大新縣;
  • 重慶市江津區。

自2022年8月1日凌晨1時起,取消曾經到過以下地點的入境及已入境人士,須按照衛生當局的要求在指定地點接受醫學觀察至離開當地後10天,但最短不少於7天,並在離開當地後14天當天再接受1次新冠病毒核酸檢測結果為陰性後才可經澳門前往中國內地的措施:

  • 北京市朝陽區六里屯街道;
  • 天津市南開區嘉陵道街羅江西里;
  • 上海市虹口區廣中路街道、江灣鎮街道,寶山區友誼路街道;
  • 廣東省深圳市大鵬新區葵涌街道;
  • 甘肅省天水市麥積區、張家川縣,臨夏州康樂縣。

應變協調中心表示,目前本澳有關中國內地特定區域的防疫措施包括:

  1. 離開相關地點14天內留意自身健康狀況,出現任何新冠病毒感染疑似症狀人士須立即就醫及接受核酸檢測;
  2. 離開相關地點14天內的入境人士和已入境人士,留意自身健康狀況,期間健康碼不變黃色,但應主動按第1、4、7天的時序接受核酸檢測;
  3. 曾經到過相關地點的入境人士,須在指定地點接受醫學觀察至離開當地後10天,但最短不少於7天,並在離開當地後14天當天再接受1次新冠病毒核酸檢測結果為陰性後,才可經澳門前往中國內地;
  4. 曾經到過相關地點的已入境人士,亦須在澳門健康碼上如實作出相應申報及接受相應的防疫措施,要求如下:
  1. 健康碼將變為黃碼及須接受自我健康管理至離開當地14天為止,期間須按第1、2、4、7、12天的時序接受核酸檢測;
  2. 須在指定地點接受醫學觀察至離開當地後10天,但最短不少於7天,並在離開當地後14天當天再接受1次新冠病毒核酸檢測結果為陰性後,才可經澳門前往中國內地。(請立即透過諮詢求助平臺https://www.ssm.gov.mo/covidq或致電:+853 28700800以便安排醫學觀察)。

注: 免費核酸檢測預約連結為:https://app.ssm.gov.mo/mandatoryrnatestbook。核酸檢測結果不可作為出入境用途。如以自費方式接受核酸檢測,亦須在上述連結中作出登記才能按時解除黃碼鎖定。

澳門特區採取和中國內地特定區域有關的防疫措施表格,可進入以下連結查閱最新資訊:https://www.ssm.gov.mo/apps1/gcs/medobs/ch

應變協調中心呼籲,市民前往外地應留意當地疫情發展,須堅持戴口罩,嚴格做好和執行各項防疫措施,保持距離,避免人流聚集;與此同時,因疫苗可有效預防新冠病毒肺炎,有效減少自身感染、重症和死亡風險,築起免疫屏障,保護自己及家人,故現階段應有序地預約接種疫苗,而即使已接種疫苗,亦應避免前往高風險地區,如必須前往,應在完成初種系列及加強劑疫苗後14天,待身體產生足夠的免疫力後才前往,以減少感染的風險。


訂閱新聞局Telegram政府新聞頻道:https://t.me/macaogcs,即時接收最新消息。
訂閱頻道
澳門特別行政區政府新聞局 Facebook
澳門特別行政區政府新聞局 Facebook
澳門特別行政區政府新聞局 官方微信
澳門特別行政區政府新聞局 官方微信
微信訂閱號:澳門政府資訊 澳門政府資訊
微信訂閱號:澳門特區發佈 澳門特區發佈
澳門特別行政區政府新聞局 政府新聞頻道
澳門特別行政區政府新聞局 政府新聞頻道
已複製連結
跳到頁面頂部