Loading

衛生局疫情防控期間的醫療服務、補領及續領藥物等相關安排

衛生局
2022-07-11 21:39
  • .仁伯爵綜合醫院疫情防控期間的醫療服務

  • 衛生局疫情防控期間的醫療服務

未能播放Youtube視頻

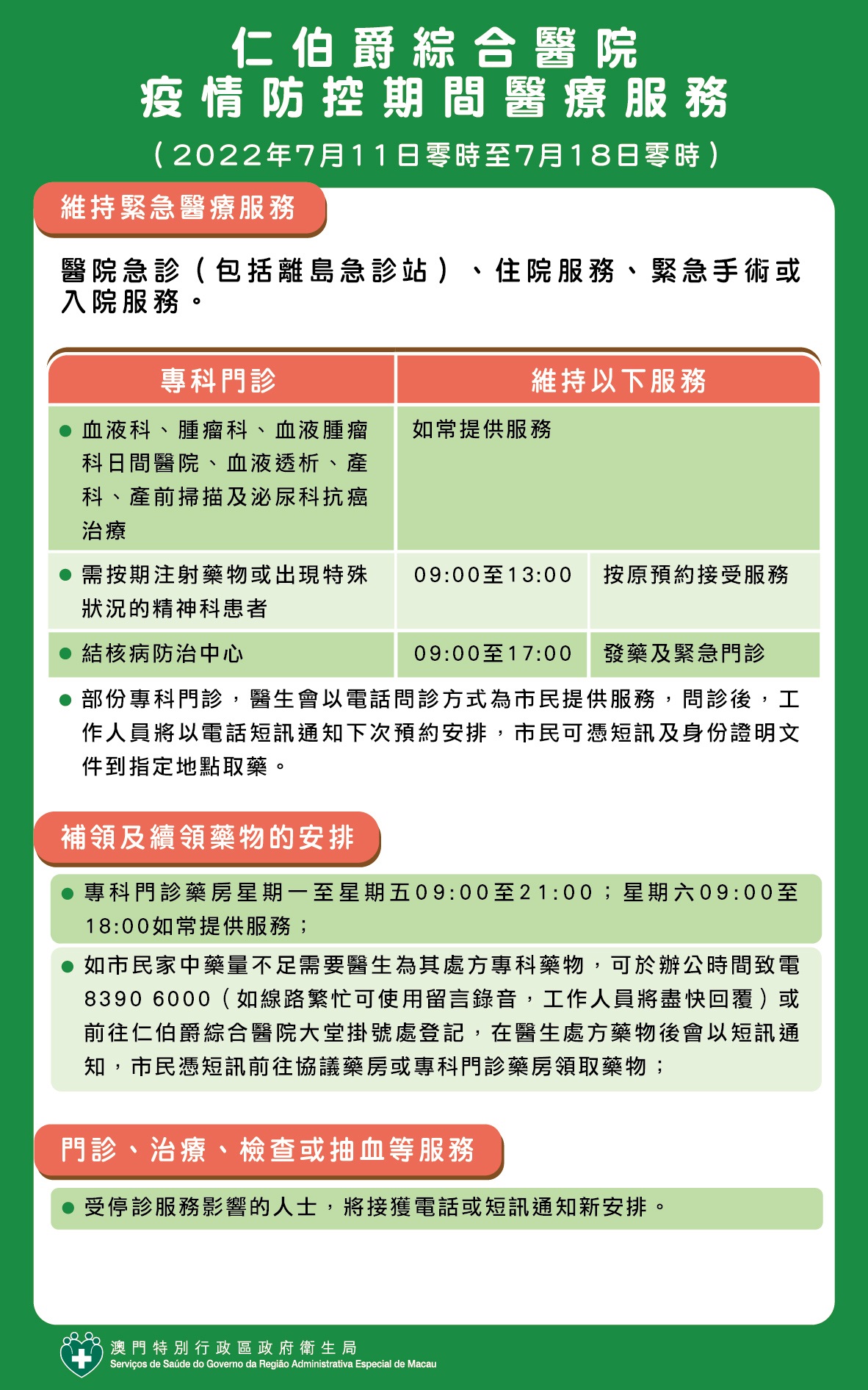
為防止新型冠狀病毒在澳門的傳播風險,自2022年7月11日零時至7月18日零時,所有從事工商業活動的公司、實體及場所暫停營運。疫情防控期間,仁伯爵綜合醫院、衛生中心/站的醫療服務、補領及續領藥物等相關安排如下:

一. 仁伯爵綜合醫院:

  1. 緊急醫療需要

  醫院急診(包括離島急診站)維持正常服務。

  住院服務、緊急手術或入院服務維持正常。

2. 專科門診服務

維持親臨就診的科目

  • 血液科門診,腫瘤科門診、血液腫瘤科日間醫院、血液透析、產科門診、產前掃描及泌尿科抗癌治療如常提供服務;
  • 精神科患者如需按期注射藥物或出現特殊狀況,可於上午9時至下午1時前往原預約之診治地點接受服務;
  • 結核病防治中心上午9時至下午5時維持發藥及緊急門診服務
  • 部份專科門診,醫生會以電話問診方式為市民提供服務,問診後,工作人員將以電話短訊通知下次預約安排,市民可憑短訊及身份證明文件到指定地點取藥。

補領及續領藥物的安排

  • 專科門診藥房星期一至星期五早上9時至晚上9時;星期六早上9時至下午6時如常提供服務;
  • 如市民家中藥量不足需要醫生為其處方專科藥物,可於辦公時間致電8390 6000(如線路繁忙可使用留言錄音,工作人員將盡快回覆)或前往仁伯爵綜合醫院大堂掛號處登記,各科已派駐值班醫生為有需要人士處方藥物;電話登記的市民,在醫生處方藥物後會以短訊通知,並憑短訊前往協議藥房或專科門診藥房領取藥物;
  • 衛生局和社工局設有機制為紅碼區或隔離酒店的市民提供緊急藥物配送服務。

3. 探病

   仁伯爵綜合醫院已取消所有探病時間,院方會為有需要人士安排視像探視,直

   至另行通知為止。

4. 受停診服務影響的安排

  • 門診、治療或檢查安排

暫停服務期間受以上安排影響而未能按預約期到仁伯爵綜合醫院就診或接受治療或檢查服務的人士,將於14個工作天內獲相關各科室電話或短訊通知新安排。

  • 抽血安排

臨床病理科抽血化驗受影響人士,將另行以短訊通知安排,如因病情需要接受更早化驗的人士,可按預約日期到仁伯爵綜合醫院抽血室抽血。另血液腫瘤科日間醫院可以為腫瘤科和血液科病人提供抽血服務。

  • 查詢

倘有特殊情況將按實際需求處理,專科門診市民可致電熱線 8390 6000(辦公時間) 或 8390 3600(非辦公時間)。

二、衛生中心/

居民可在辦公時間內致電所屬衛生中心/站,了解相關的醫療服務、補領及續領藥物等相關安排,各衛生中心\站的聯絡方式如下:

  • 黑沙環衛生中心
    電話: 2841 3178    圖文傳真:2840 0517  電郵:csap@ssm.gov.mo
  • 筷子基衛生中心
    電話: 2856 2922    圖文傳真:2826 0630   電郵:csfck@ssm.gov.mo;
  • 青洲衛生中心
    電話: 2831 0033   圖文傳真:2831 0371   電郵:csiv@ssm.gov.mo;
  • 塔石衛生中心
    電話: 2852 2232    圖文傳真:2856 8872   電郵:csts@ssm.gov.mo;
  • 海傍衛生中心
    電話: 2892 0024    圖文傳真:2892 3196   電郵:cspi@ssm.gov.mo;
  • 下環衛生中心
    電話: 2831 3418    圖文傳真:2897 5198   電郵:cspm@ssm.gov.mo;
  • 海洋花園衛生中心
    電話: 2881 3089    圖文傳真:2881 3093   電郵:cstaipa@ssm.gov.mo;
  • 湖畔嘉模衛生中心
    電話: 2850 0400    圖文傳真:2850 0398   電郵:csnscl@ssm.gov.mo;
  • 氹仔老人保健站
    電話: 2882 7667    圖文傳真:2882 7669   電郵:csnscl@ssm.gov.mo;
  • 石排灣衛生中心
    電話: 2850 2001   圖文傳真:2850 2004   電郵:cspv@ssm.gov.mo;
  • 路環衛生站
    電話: 2888 2176   圖文傳真:2888 2142   電郵:cscl@ssm.gov.mo。

訂閱新聞局Telegram政府新聞頻道:https://t.me/macaogcs,即時接收最新消息。
訂閱頻道
澳門特別行政區政府新聞局 Facebook
澳門特別行政區政府新聞局 Facebook
澳門特別行政區政府新聞局 官方微信
澳門特別行政區政府新聞局 官方微信
微信訂閱號:澳門政府資訊 澳門政府資訊
微信訂閱號:澳門特區發佈 澳門特區發佈
澳門特別行政區政府新聞局 政府新聞頻道
澳門特別行政區政府新聞局 政府新聞頻道
已複製連結
跳到頁面頂部