Loading

A partir da 01h00 do dia 3 de Setembro de 2022 implementação e cancelamento de medidas antiepidémicas para quem tenha estado em diversas áreas do Interior da China

Centro de Coordenação de Contingência do Novo Tipo de Coronavírus
2022-09-02 20:33
  • Anúncio n.º 419/A/SS/2022

  • Anúncio n.º 420/A/SS/2022

The Youtube video is unavailable

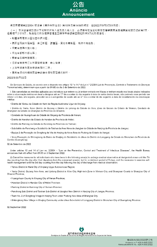
Tendo em consideração a evolução epidemiológica mais actualizada no Interior da China, os Serviços de Saúde, de acordo com o disposto nos artigos 10.º e 14.º da Lei n.º 2/2004 (Lei de Prevenção, Controlo e Tratamento de Doenças Transmissíveis), determinam que a partir da 01h00 do dia 3 de Setembro de 2022, são implementadas ou canceladas as medidas antiepidémicas para quem tenha estado em diversas áreas do Interior da China:

  1. São implementadas as medidas que, todos os indivíduos que entrem em Macau e tenham estado nos locais abaixo indicados, devem ser sujeitos à observação médica em local a designar até ao 7.º dia a contar do dia seguinte à data de saída destes locais, não podendo esse período ser inferior a 5 dias; em seguida, proceder-se-á à autogestão de saúde até ao 3.º dia a contar do dia seguinte à data do levantamento da observação médica. Por sua vez, todos os indivíduos que já tenham entrado em Macau e tenham estado nos locais abaixo indicados, o seu Código de Saúde será convertido para a cor amarela e esses indivíduos devem ser submetidos à autogestão da saúde até ao 7.º dia a contar do dia seguinte à data de saída dos locais afectados, e devem ser sujeitos, de imediato, a um teste de ácido nucleico, bem como a testes de ácido nucleico, na ordem sequencial de 1.º, 2.º, 4.º e 7.º dias a partir do dia seguinte à saída da zona de risco relevante, até ao 7.º dia a contar do dia seguinte à data de saída das zonas de risco relevantes: 
  • Aldeia de Gaobeidian (região), Subdistrito de Vila Olímpica, Aldeia de Changying do Distrito de Chaoyang da Cidade de Pequim;
  • Subdistrito de Wuda do Distrito de Heping, Rua de Meijiang do Distrito de Hexi, Apartamento Chenxi da Rua de Centro Desportivo, Complexo Residencial Ziguang da Rua de Xingnan, Complexo Residencial do Beco Norte de Yichuan e Beco de Jinbu da Rua de Changhong do Distrito de Nankai da Cidade de Tianjin;
  • Distrito de Pulandian da Cidade de Dalian da Província de Liaoning;
  • Hospital de Doenças Transmissíveis de Changchun do Distrito de Erdao da Cidade de Changchun da Província de Jilin;
  • Condado de Zhaodong da Cidade de Suihua da Província de Heilongjiang;
  • Distrito de Chongchuan da Cidade de Nantong da Província de Jiangsu;
  • Distrito de Shancheng, Distrito de Qibin, Condado de Xun da Cidade de Hebi da Província de Henan;
  • Subdistrito de Huangbei, Subdistrito de Donghu, Subdistrito de Qingshuihe do Distrito de Luohu, Subdistrito de Shahe do Distrito de Nanshan, Subdistrito de Dalang do Distrito de Longhua da Cidade de Shenzhen da Província de Guangdong;
  • Subdistrito de Tianxingqiao, Subdistrito de Tanjiagang, Subdistrito de Shapingba, Subdistrito de Yubei, Subdistrito de Xiaolongkan, Subdistrito de Xinqiao e Subdistrito de Tongjiaqiao do Distrito de Shapingba da Cidade de Chongqing.
  1. São canceladas as medidas aplicadas aos indivíduos que entrem ou já tenham entrado em Macau e tenham estado nos locais abaixo indicados sobre a observação médica em local a designar até ao 7.º dia a contar do dia seguinte à data de saída destes locais, não podendo esse período ser inferior a 5 dias, em seguida, proceder-se-á à autogestão de saúde até ao 3.º dia a contar do dia seguinte à data do levantamento da observação médica:
  • Distrito de Yizhou da Cidade de Hami da Região Autónoma Uigur de Xinjiang;
  • Distrito de Yanta, Novo Distrito de Qujiang e Distrito de Lintong da Cidade de Xian, Zona de Gaoxin da Cidade de Weinan, Condado de Shangnan da Cidade de Shangluo da Província de Shaanxi;
  • Condado de Huangchuan da Cidade de Xinyang da Província de Henan;
  • Distrito de Hanshan da Cidade de Handan da Província de Hebei;
  • Distrito de Panlong da Cidade de Kunming da Província de Yunnan;
  • Subdistrito de Pancheng e Subdistrito de Taishanda Área Nova de Jiangbei da Cidade de Nanjing da Província de Jiangsu;
  • Equipa 2 da Povoação de Dongfeng da Vila de Heqing da Nova Área de Pudong da Cidade de Xangai;
  • Nova Povoação de Shilongkeng do Bairro de Shuijing do Subdistrito de  Jihua do Distrito de Longgang da Cidade de Shenzhen da Província de Cantão (Guangdong).

A tabela com as informações completas, relativa às medidas antiepidémicas impostas pela RAEM, para determinadas áreas do Interior da China, pode ser consultada através da seguinte ligação: https://www.ssm.gov.mo/apps1/gcs/medobs/pt.

Observações:

Actualmente, as medidas antiepidémicas aplicadas às pessoas que vieram de determinadas zonas de risco do Interior da China para Macau, são as seguintes:

  1. Os indivíduos que entrem ou já tenham entrado em Macau, antes ou até ao 7.º dia a contar do dia seguinte à data de saída da zona de risco relevante, devem prestar atenção ao seu estado de saúde. Os indivíduos que apresentem sintomas suspeitos de infecção pela COVID-19, devem imediatamente recorrer ao médico e submeterem-se ao teste de ácido nucleico;
  2. Os indivíduos que entrem ou já tenham entrado em Macau, antes ou até ao 7.º dia a contar do dia seguinte à data de saída da zona de risco relevante, devem estar atentas ao seu estado de saúde; o seu Código de Saúde não será convertido para a cor amarela, durante esse período, mas devem ser submetidos, de imediato, a um teste de ácido nucleico, bem como a testes de ácido nucleico na ordem sequencial do 1.º, 2.º, 4.º e 7.º dias, a partir do dia seguinte à saída da área de risco relevante e com o limite até ao 7.º dia referido;
  3. Os indivíduos que tenham estado em determinadas zonas de risco e, que entrem em Macau, devem ser sujeitos à observação médica em local a designar, até ao 7.º dia a contar do dia seguinte, à data de saída destes locais, não podendo esse período ser inferior a 5 dias; em seguida, proceder-se-á à autogestão de saúde até ao 3.º dia, a contar do dia seguinte à data do levantamento da observação médica;
  4. Os indivíduos que tenham estado em determinadas zonas de risco e que já entraram em Macau:

4A. O Código de Saúde será convertido para a cor amarela e esses indivíduos devem ser submetidos à autogestão da saúde até ao 7.º dia a contar do dia seguinte à data de saída dos locais afectados, e devem ser sujeitos, de imediato, a um teste de ácido nucleico, bem como a testes de ácido nucleico na ordem sequencial de 1.º, 2.º, 4.º e 7.º dias a partir do dia seguinte à saída da zona de risco relevante, até ao 7.º dia a contar do dia seguinte à data de saída das zonas de risco relevantes;

4B. Devem ser sujeitos à observação médica em local a designar até ao 7.º dia, a contar do dia seguinte à data de saída destes locais, não podendo esse período ser inferior a 5 dias; em seguida, proceder-se-á à autogestão de saúde até ao 3.º dia, a contar do dia seguinte à data do levantamento da observação médica. Para uma organização da observação médica, é favor consultar a plataforma de apoio na página electrónica https://www.ssm.gov.mo/covidq ou ligar para o telefone: + 853 28700800.

Os requisitos de autogestão de saúde após a conclusão da observação médica são as seguintes:

  1. Durante o período de autogestão da saúde, deve gerar o Código de Saúde de Macau, utilizando o mesmo documento de identificação que foi apresentado no momento da entrada e no período de observação médica, e submeter-se ao teste de ácido nucleico de COVID-19 nos 1.º, 2.º, 3.º dias, contados a partir do dia seguinte à data de levantamento da observação médica;
  2. Antes de se obter o resultado negativo do teste de ácido nucleico, no 3.º dia, a contar do dia seguinte à data de levantamento da observação médica, o Código de Saúde de Macau mantém-se em amarelo e, posteriormente, passa a ser verde;
  3. Não é permitida a deslocação ao Interior da China via Macau, antes do Código de Saúde ser convertido na cor verde;
  4. Se não for realizado o teste de ácido nucleico nos 1.º, 2.º e 3.º dias a contar do dia seguinte à data de levantamento da observação médica, o Código de Saúde de Macau será alterado para vermelho;
  5. Caso o resultado do teste de ácido nucleico seja positivo aquando da entrada em Macau ou, durante o período de observação médica, o indivíduo deve ser sujeito ao isolamento centralizado pelo menos, até ao 10.º dia a contar do dia seguinte à data de entrada em Macau.

A ligação para a marcação prévia do teste gratuito de ácido nucleico é: https://app.ssm.gov.mo/mandatoryrnatestbook. Os resultados dos testes de ácido nucleico gratuitos não poderão ser utilizados para entrada e saída de Macau. Se o teste do ácido nucleico for efectuado a expensas próprias, deve ainda ser efectuado o registo na referida ligação para que a restrição ao código de saúde amarelo seja levantada a tempo.

O Centro de Coordenação e Contingência apela a todos os residentes para prestarem atenção ao desenvolvimento da epidemia nos locais onde se encontram ao viajar para o exterior. E ainda, é necessário insistir no uso de máscaras, implementar de forma rigorosa várias medidas de prevenção de epidemia, manter distância social e evitar aglomerações de multidões.

Além disso, é salientado que a inoculação da vacina pode prevenir, de forma mais eficaz, a pneumonia causada pelo novo tipo de coronavírus e reduzir efectivamente o risco de infecção, os casos graves e evitar em algumas situações a morte, para construir uma barreira imunológica que proteja todos os residentes, os seus familiares e Macau.

Nesse sentido, a vacinação deve ser programada de forma ordenada nesta fase. As pessoas que já foram vacinadas devem, ainda, evitar deslocações às áreas de alto risco. Em caso de necessidade, só devem deslocar-se a essas áreas decorridos 14 após a administração das vacinas do esquema vacinal primário, assim como da vacina de reforço para que o corpo desenvolva imunidade suficiente para reduzir a risco de infecção.


Subscreva “GCS RAEM – Plataforma de notícias do governo” no Telegram https://t.me/macaogcsPT para receber as últimas notícias do governo.
Inscrição
GCS RAEM Facebook
GCS RAEM Facebook
GCS RAEM Wechat Channel
GCS RAEM Wechat Channel
Wechat: informações do governo de Macau 澳門政府資訊
Wechat: divulgação da RAEM 澳門特區發佈
GCS RAEM Plataforma de notícias do governo
GCS RAEM Plataforma de notícias do governo
Link is copied.
Saltar para o topo da página